Запчасти Case 335 (67A00011702[001]) - ELECTRICAL CIRCUIT FRAME - HARNESS, WIRE (87552089) (13) - Electrical System / Decals

Схема запчастей Case 335 - (67A00011702[001]) - ELECTRICAL CIRCUIT FRAME - HARNESS, WIRE (87552089) (13) - Electrical System / Decals
2
5
4
1
3
6
FIT
1:1
100%

Артикул

Название

Примечание

Количество

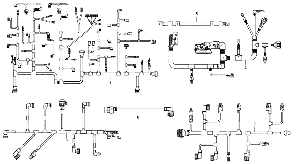
1

89500420509

WIRE HARNESS

FRAME-SERVICES FRONT; Replaces 89500418956 Harness, Wire

1шт.

2

89500415489

WIRE HARNESS

FRAME-ENGINE

1шт.

3

89500408931

WIRE HARNESS

GEARBOX-FRAME

1шт.

4

89500420506

WIRE HARNESS

FRAME-SERVICES REAR; Replaces 89500418530 Harness, Wire

1шт.

5

89500408933

NEG BATTERY CABLE

BATTERY

1шт.

6

89500417996

WIRE HARNESS

BRAKE COOLING

1шт.

Выбрано товаров: 6