Запчасти Case 621 (4-56) - CAB BLOWER (04) - ELECTRICAL SYSTEMS

Схема запчастей Case 621 - (4-56) - CAB BLOWER (04) - ELECTRICAL SYSTEMS
13
14
11
10
12
12
4
11
11
1
6
9
7
10
2
8
11
5
3
FIT
1:1
100%

Артикул

Название

Примечание

Количество

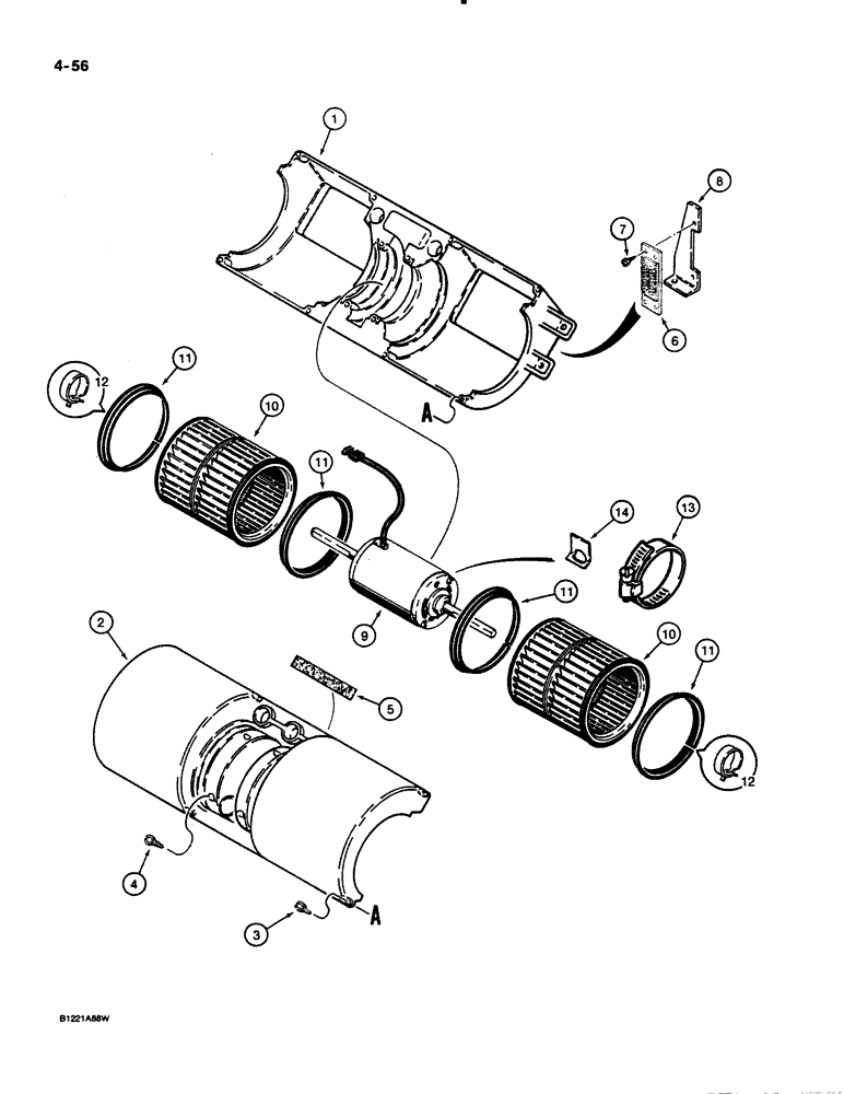
1

F64740

HOUSING

- fans, lower

1шт.

2

F64741

HOUSING

- fans, upper

1шт.

3

1327506C1

SELF-TAP SCREW,Cross Pan Hd, M4.8 x 19mm, Coated

SCREW, SELF TAP, Cross Pan Hd, M4.8 x 19, Coated

8шт.

4

187-1928

SELF-TAP SCREW,Cross Pan Hd, #10 x 1"

SCREW - pan head, self-tapping, No. 10-16 x 1 inch

4шт.

5

REF

INSTRUCTION

SEAL - foam, upper fan housing, 4" (102 mm) long, cut from F64119 bulk, see below

1шт.

6

F44903

RESISTOR

- blower

1шт.

7

187-1088

SELF-TAP SCREW,Hex Wash Hd, #10 x 1/2"

SCREW - hex washer head, slotted, No. 10 NC x 1/2 inch

2шт.

8

97389C1

SUPPORT

BRACKET - resistor mounting, with resistor mounted vertically

1шт.

9

A187600

MOTOR, ELECTRIC

MOTOR - blower, 24 volt, with molded terminal

1шт.

10

F64935

BLOWER,Fan

FAN - blower

2шт.

11

F64739

RING

- plastic, fan retaining

4шт.

12

F64936

CLAMP

- steel spring, fan retaining

2шт.

13

214-261

HOSE CLAMP,#40, 2.06" - 3", Type F Worm

CLAMP - adjustable, motor retaining

1шт.

14

R51563

CLIP,ELECTRICAL

CLIP - motor retaining clamp

1шт.

F64119

SEALING STRIP

SEAL - foam, bulk roll, 100 ft (3048 cm) long

1шт.

Выбрано товаров: 15