Запчасти Case 821C (06-22) - AXLE, REAR - HOUSING (06) - POWER TRAIN

Схема запчастей Case 821C - (06-22) - AXLE, REAR - HOUSING (06) - POWER TRAIN
22
3
16
24
3
17
25
2
10
14
13
26
3
24
11
8
9
20
7
4
27
9
19
15
25
12
23
8
6
18
1
5
2
21
FIT
1:1
100%

Артикул

Название

Примечание

Количество

293103A2

AXLE

Rear, With Limited Slip; Includes Figure 06-22 - 06-24A

1шт.

87313935

REAR AXLE

Rear, With Limited Slip; Includes Figure 06-22 - 06-24A; Oil Filled; Components Same As 293103A2

1шт.

87358593

REAR AXLE

REAR, With Limited Slip; ZF No. 4474 052 079; See Figure 06-22 - 06-24A; Oil Filled; Components Same As 87313935 Except Wheel End/A And Brake Disc

1шт.

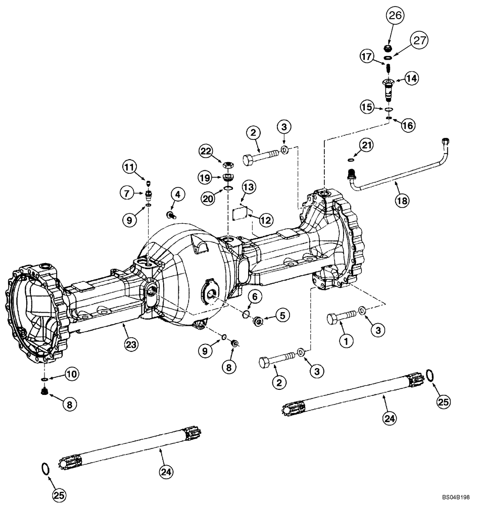
1

384402A1

BOLT

M18 x 95

36шт.

2

384403A1

BOLT

M18 x 140

4шт.

3

A48928

WASHER

40шт.

4

A52094

FLANGE BOLT

Differential To Axle Housing

18шт.

5

384280A1

PLUG

Oil Level

2шт.

6

81284C1

O-RING,2.2mm Thk x 33mm ID

2шт.

7

8603256

PLUG

Axle Housing

1шт.

8

384281A1

PLUG

Center Oil Drain

3шт.

9

A52097

O-RING,2mm Thk x 21mm ID

2шт.

10

A48812

SEALING RING,M24 x 29 x 1.5

2шт.

11

A48855

VALVE

Breather

1шт.

12

NSS

NOT SOLD SEPARAT

Plate

1шт.

13

932658R1

GROOVED PIN,Rd Hd, M3 x 5

4шт.

14

384282A1

FITTING

Bleeder Valve

2шт.

15

81284C1

O-RING,2.2mm Thk x 33mm ID

2шт.

16

384283A1

FITTING

Ring

2шт.

17

3222214R1

VALVE

Bleeder

2шт.

18

87436737

TUBE

Replaces 384424A1 Tube

2шт.

19

8603696

FITTING

2шт.

18

87436737

TUBE

Replaces 384424A1

2шт.

20

A52096

O-RING,2.5mm Thk x 38mm ID

2шт.

21

716582R1

O-RING

2шт.

22

8603619

TUBE NUT

2шт.

23

8605317

HOUSING

Axle

1шт.

24

384426A1

AXLE SHAFT

2шт.

25

8605309

SHIM,0.60mm Thk

Included in 87441326 End Assy; See Figure 06-24, 06-24A

1шт.

25

8605310

SHIM,1.00mm Thk

Included in 87441326 End Assy; See Figure 06-24, 06-24A

1шт.

25

8605311

SHIM,1.60mm Thk

Included in 87441326 End Assy; See Figure 06-24, 06-24A

1шт.

25

8605312

SHIM,2.00mm Thk

Included in 87441326 End Assy; See Figure 06-24, 06-24A

1шт.

25

8605313

SHIM,2.50mm Thk

Axle Shaft, Included in 87441326 End Assy; See Figure 06-24, 06-24A

1шт.

26

8603210

PLUG

Screw

2шт.

27

8603799

RING

Seal

2шт.

Выбрано товаров: 35