Запчасти Case 621D (08-06B) - HYDRAULICS - LOADER AUXILIARY (XT LOADER) - IF USED (08) - HYDRAULICS

Схема запчастей Case 621D - (08-06B) - HYDRAULICS - LOADER AUXILIARY (XT LOADER) - IF USED (08) - HYDRAULICS
10
7
14
15
8
17
6
13a
4b
6a
1
13
12
12a
14
19
9
2
11
5
4a
3
4
18
16
FIT
1:1
100%

Артикул

Название

Примечание

Количество

REF

INSTRUCTION

XT LOADER

1шт.

REF

INSTRUCTION

THREE SPOOL

1шт.

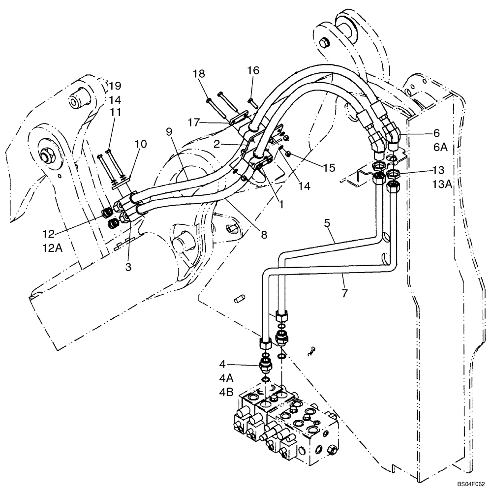
1

87452747

CLAMP,33.4mm ID

Tube Mounting

2шт.

2

87444440

BRACKET

Accessory Hose Mounting

1шт.

3

372453A1

BLOCK

Tube Mounting

2шт.

4

700-166

HYD CONNECTOR,1-7/16" - 12 Male ORFS x M27 x 2 Male ORB

Incl. 4A, 4B

2шт.

4a

238-6021

O-RING,15/16 X 1 - 1/16, Cl 6

Face Seal

1шт.

4b

637-64236

O-RING,2.9mm Thk x 23.6mm ID, Cl 6, 90 Duro

Boss Seal

1шт.

5

87445809

HYD TUBE,25mm OD x 848mm, 472mm L

Right Hand; Third Spool

1шт.

6

701-366

ELBOW,45 Degree Elbow, 1-7/16" - 12 Male ORFS x 1-7/16" - 12 Male ORFS

Elbow ORFS; 45deg BHD; 25mm Or 1 Inch; Incl 6A

2шт.

6a

238-6021

O-RING,15/16 X 1 - 1/16, Cl 6

Face Seal

2шт.

7

87452607

HYD TUBE,25mm OD x 928mm, 561mm L

Left Hand; Third Spool

1шт.

8

87304933

HOSE ASSY.

XT Accessory; Lower

1шт.

9

87304930

FLEXIBLE HOSE

XT Accessory; Upper

1шт.

10

367658A1

PLATE

Clamp Cover

1шт.

11

827-10100

BOLT,Hex, M10 x 1.5 x 100mm, Cl 10.9

2шт.

12

701-914

PLUG,Hex, 1-3/16" - 12 ORFS

Incl. 12A

2шт.

12a

238-6018

O-RING,0.07" Thk x 0.739" ID, -18, Cl 6, 90 Duro

Face Seal

1шт.

13

701-908

BHD LOCK NUT,1-7/16" - 12

ORFS BHD Lock 25mm Or 1 Inch; Incl. 13A

2шт.

13a

238-6021

O-RING,15/16 X 1 - 1/16, Cl 6

Face Seal

1шт.

14

895-11010

WASHER,11mm ID x 20mm OD x 2mm Thk

10шт.

15

832-10410

NUT,M10 x 1.5, Cl 8

6шт.

16

627-10035

BOLT,Hex, M10 x 1.5 x 35mm, Cl 10.9, Full Thd

2шт.

17

8500858

PLATE

Clamp Cover

2шт.

18

827-10090

BOLT,Hex, M10 x 1.5 x 90mm, Cl 10.9

M10 x 90; 10.9

4шт.

19

892-11010

LOCK WASHER,M10

2шт.

Выбрано товаров: 26