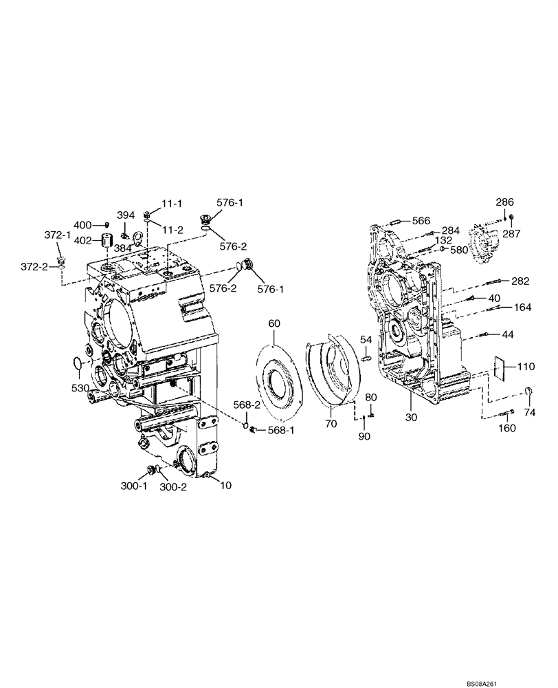
Запчасти Case 1221E (06-05[01]) - TRANSMISSION - HOUSING, GEARBOX (11LH-01100) (4) (06) - POWER TRAIN

Схема запчастей Case 1221E - (06-05[01]) - TRANSMISSION - HOUSING, GEARBOX (11LH-01100) (4) (06) - POWER TRAIN
400
11-1
576-2
394
384
287
300-1
60
30
132
286
160
54
11-2
566
10
580
300-2
70
40
372-2
44
282
402
372-1
576-1
110
80
74
284
576-2
568-2
164
530
568-1
90
576-1
FIT
1:1
100%

Артикул

Название

Примечание

Количество

10

8605385

HOUSING

FRONT SECTION

1шт.

11-1

71448909

PLUG

1шт.

11-2

3133948R1

O-RING,2mm Thk x 23mm ID

1шт.

30

8605387

HOUSING

REAR SECTION

1шт.

40

8605388

SCREW,M10 x 32mm

CAP M10 x 32

12шт.

44

129794A1

SCREW,M10 x 32mm, Gr 8.8

M10 x 32 GR 8.8 CAP

2шт.

54

100073A1

PIN, SPLIT (COTTER)

PIN, COTTER

2шт.

60

87582460

SHEET

COVER

1шт.

70

87582461

SHEET

COVER

1шт.

74

E1NN3B167AB

PLUG

CAP, SEALING

1шт.

80

8605389

SCREW,M8 x 16mm, Cl 8.8

M8x 16

5шт.

90

ZGAQ-00245

WASHER

4шт.

110

E136112

PLATE

1шт.

132

8605390

SCREW,Hex Skt, M10 x 55mm, Cl 8.8

M10 x 55

1шт.

160

8605391

SCREW,#10 - 70, Cl 8.8

M10 x 70

9шт.

164

ZGAQ-00250

SCREW

SCREW, CAP

1шт.

282

8605392

SCREW,Hex, M10 x 70mm, Cl 8.8

M10 x 70

7шт.

284

8605393

SCREW,Hex Skt, M10 x 40mm, Cl 8.8

M10 x 40

8шт.

286

ZGAQ-00251

WASHER

2шт.

287

613-6018

BOLT,Hex, M6 x 1 x 18mm, Cl 8.8, Full Thd

2шт.

300-1

8603319

PLUG

SCREW

1шт.

300-2

8603318

O-RING

1шт.

372-1

A52148

PLUG

HD

1шт.

372-2

81695C1

O-RING

1шт.

384

100081A1

LARGE PLATE

PLATE, LARGE FIXING

2шт.

394

100082A1

BOLT

M16 x 25

2шт.

400

73142752

BREATHER

1шт.

402

129650A1

ADAPTER

BREATHER

1шт.

530

8605395

O-RING,54mm ID x 4mm Width

54 x 4

1шт.

566

100089A1

PIN, SPLIT (COTTER)

PIN, COTTER 16 x 50

1шт.

568-1

73142751

PLUG

1шт.

568-2

3133948R1

O-RING,2mm Thk x 23mm ID

1шт.

576-1

100087A1

PLUG

SCREW

3шт.

576-2

8603207

O-RING,2.5mm Thk x 38mm ID

PLUG

3шт.

580

641-3320

PLUG,M20, Conical

1шт.

Выбрано товаров: 35