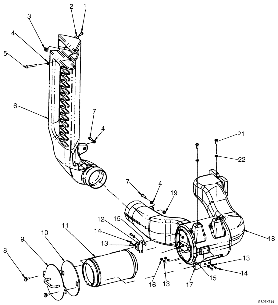
Запчасти Case 521E (09-74) - CAB - HEATER AND AIR CONDITIONING DUCTS (09) - CHASSIS

Схема запчастей Case 521E - (09-74) - CAB - HEATER AND AIR CONDITIONING DUCTS (09) - CHASSIS
4
5
9
4
7
17
4
13
15
11
14
10
1
14
7
13
2
22
19
13
8
18
6
3
15
12
16
21
FIT
1:1
100%

Артикул

Название

Примечание

Количество

1

16043624

SCREW,Hex, M8 x 1.25 x 25mm, Cl 8.8, Full Thd

1шт.

2

87664051

WASHER,9mm ID x 24mm OD x 2mm Thk

M9 x 24 x 2

1шт.

3

76303594

SQUARE NUT

Square

1шт.

4

87664049

WASHER,9mm ID x 16mm OD x 1.6mm Thk

M9 x 16 x 1.6

3шт.

5

16044324

SCREW,Hex, M8 x 1.25 x 55mm, Cl 8.8

1шт.

6

76303027

AIR DUCT

1шт.

7

16043824

SCREW,Hex, M8 x 1.25 x 30mm, Cl 8.8, Full Thd, DAC

2шт.

8

422721300

BOLT

M6 x 16

2шт.

9

76303615

COVER

Air Filter

1шт.

10

76303546

SEAL,145mm ID x 195mm OD x 5mm Thk

Air Filter

1шт.

11

87712194

CAB FILTER,Standard

HVAC

1шт.

11

84234542

CAB FILTER,Carbon

HVAC

1шт.

11

84234542

CAB FILTER,Carbon

HVAC

1шт.

12

76303541

BRACKET

1шт.

13

895-11006

WASHER,6.6mm ID x 12mm OD x 1.6mm Thk

8шт.

14

614-6016

BOLT,Hex, M6 x 1 x 16mm, Cl 8.8, Full Thd

4шт.

15

87610851

LOCK NUT,M6 x 17mm OD

Selflocking

2шт.

16

832-10406

NUT,M6 x 1, Cl 8

4шт.

17

76303617

BRACKET

1шт.

18

76303614

AIR DUCT

1шт.

19

832-10408

NUT,M8 x 1.25, Cl 8.8

1шт.

21

840-1820

SCREW,Pan, M8 x 20mm, Cl 4.8

2шт.

22

10519604

WASHER,8.15mm ID x 17mm OD x 2mm Thk

2шт.

Выбрано товаров: 23