Запчасти Case 621E (06-38) - TRANSMISSION - SENSOR, SPEED AND PUMP COVER - P.I.N. N8F203848 AND AFTER (06) - POWER TRAIN

Схема запчастей Case 621E - (06-38) - TRANSMISSION - SENSOR, SPEED AND PUMP COVER - P.I.N. N8F203848 AND AFTER (06) - POWER TRAIN
9
1
10
5
2
5
7
11
6
4
6a
4
8
3
FIT
1:1
100%

Артикул

Название

Примечание

Количество

87707540

TRANSMISSION

See Figure 06-21 - 06-38, 07-01; Incl. Refs. 1 - 11; P.I.N. N8F203848 And After

1шт.

87707540R

REMAN-TRANSMISSION

621E TIER 3 SENSOR, SPEED AND PUMP COVER P.I.N. N8F203848 AND AFTER, TRANSMISSION P.I.N. N8F203848 (8/07-)

1шт.

87707540C

CORE-TRANSMISSION

Return Number

1шт.

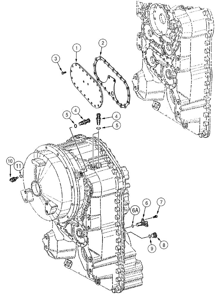
1

8603393

COVER

Steering Pump

1шт.

2

8603395

GASKET

1шт.

3

8603396

BOLT,Hex, M8 x 18mm

M8 x 18

23шт.

4

8603397

SENSOR

Inductive Coupling

3шт.

5

87453989

O-RING

3шт.

6

8603398

SENSOR

Speed, Output; Incl. Ref. 6A

1шт.

6a

8603629

O-RING

1шт.

7

8603399

SCREW,M8 x 16mm

1шт.

8

8603400

PLUG

Incl. Ref. 9

1шт.

9

8603401

O-RING,2mm Thk x 23mm ID

1шт.

10

87712669

SENSOR

Trans. Oil Temp, Incl. Ref. 11

1шт.

11

8603402

O-RING

1шт.

Выбрано товаров: 15