Запчасти Case 621E (08-10) - HYDRAULICS - LOADER AUXILIARY (XT LOADER) (08) - HYDRAULICS

Схема запчастей Case 621E - (08-10) - HYDRAULICS - LOADER AUXILIARY (XT LOADER) (08) - HYDRAULICS
4a
7
13
18
13a
16
6a
3
12
12a
15
2
9
14
10
19
4
4b
8
14
1
11
17
14
5
6
FIT
1:1
100%

Артикул

Название

Примечание

Количество

REF

INSTRUCTION

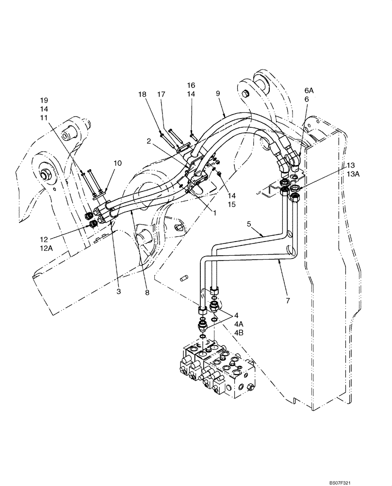
XT LOADER, THIRD SPOOL HYDRAULICS

1шт.

1

87452747

CLAMP,33.4mm ID

Tube Mounting

2шт.

2

87444440

BRACKET

Accessory Hose Mounting

1шт.

3

372453A1

BLOCK

Tube Mounting

2шт.

4

700-166

HYD CONNECTOR,1-7/16" - 12 Male ORFS x M27 x 2 Male ORB

Incl. Refs. 4A, 4B

2шт.

4a

238-6021

O-RING,15/16 X 1 - 1/16, Cl 6

Face Seal

1шт.

4b

637-64236

O-RING,2.9mm Thk x 23.6mm ID, Cl 6, 90 Duro

Boss Seal

1шт.

5

87445809

HYD TUBE,25mm OD x 848mm, 472mm L

Right Hand; Third Spool

1шт.

6

701-366

ELBOW,45 Degree Elbow, 1-7/16" - 12 Male ORFS x 1-7/16" - 12 Male ORFS

Incl. Refs. 6A

2шт.

6a

238-6021

O-RING,15/16 X 1 - 1/16, Cl 6

Face Seal

2шт.

7

87452607

HYD TUBE,25mm OD x 928mm, 561mm L

Left Hand; Third Spool

1шт.

8

87304933

HOSE ASSY.

XT Accessory, Lower; 2006 mm (78 - 31/32 in)

1шт.

9

87304930

FLEXIBLE HOSE

XT Accessory, Upper; 2145 mm (84 - 7/16 in)

1шт.

10

367658A1

PLATE

Clamp Cover

1шт.

11

827-10100

BOLT,Hex, M10 x 1.5 x 100mm, Cl 10.9

2шт.

12

701-914

PLUG,Hex, 1-3/16" - 12 ORFS

Incl. Ref. 12A

2шт.

12a

238-6018

O-RING,0.07" Thk x 0.739" ID, -18, Cl 6, 90 Duro

Face Seal

1шт.

13

701-908

BHD LOCK NUT,1-7/16" - 12

Incl. Ref. 13A

2шт.

13a

238-6021

O-RING,15/16 X 1 - 1/16, Cl 6

Face Seal

1шт.

14

895-11010

WASHER,11mm ID x 20mm OD x 2mm Thk

10шт.

15

832-10410

NUT,M10 x 1.5, Cl 8

6шт.

16

627-10035

BOLT,Hex, M10 x 1.5 x 35mm, Cl 10.9, Full Thd

2шт.

17

8500858

PLATE

Clamp Cover

2шт.

18

827-10090

BOLT,Hex, M10 x 1.5 x 90mm, Cl 10.9

4шт.

19

892-11010

LOCK WASHER,M10

2шт.

Выбрано товаров: 25