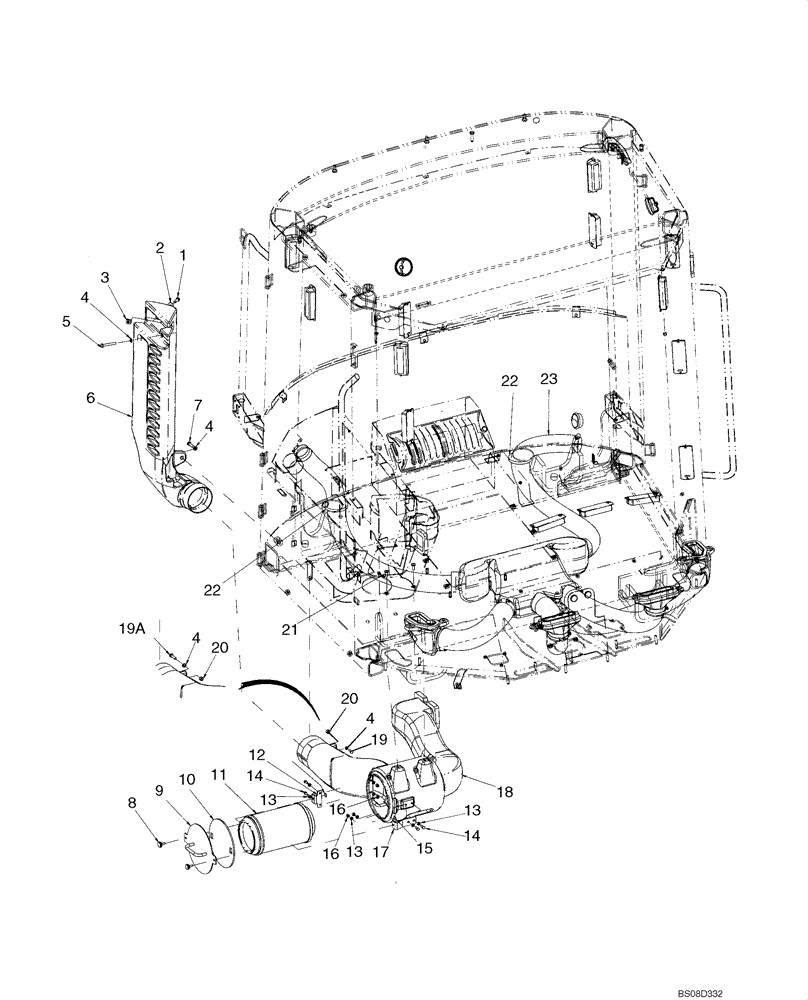
Запчасти Case 921E (09-68) - CAB - HEATER AND AIR CONDITIONING DUCTS (09) - CHASSIS

Схема запчастей Case 921E - (09-68) - CAB - HEATER AND AIR CONDITIONING DUCTS (09) - CHASSIS
6
20
10
18
17
4
13
12
19
16
7
23
4
11
20
4
4
5
14
8
13
13
16
22
19a
1
15
2
22
9
21
3
14
FIT
1:1
100%

Артикул

Название

Примечание

Количество

1

16043624

SCREW,Hex, M8 x 1.25 x 25mm, Cl 8.8, Full Thd

Replaces 614-8025, Used On Some Models

1шт.

2

895-25008

WASHER,9mm ID x 24mm OD x 2mm Thk

1шт.

2

87664051

WASHER,9mm ID x 24mm OD x 2mm Thk

M9 x 24 x 2

1шт.

3

76303594

SQUARE NUT

Square

1шт.

4

895-11008

WASHER,9mm ID x 16mm OD x 1.6mm Thk

If Used

3шт.

4

87664049

WASHER,9mm ID x 16mm OD x 1.6mm Thk

M9 x 16 x 1.6; If Used

3шт.

5

16044324

SCREW,Hex, M8 x 1.25 x 55mm, Cl 8.8

Replaces 814-8055, Used On Some Models

1шт.

6

76303027

AIR DUCT

1шт.

7

16043824

SCREW,Hex, M8 x 1.25 x 30mm, Cl 8.8, Full Thd, DAC

Replaces 614-8030, Used on some models

1шт.

8

422721300

BOLT

2шт.

9

76303615

COVER

1шт.

10

76303546

SEAL,145mm ID x 195mm OD x 5mm Thk

1шт.

11

87712194

CAB FILTER,Standard

HVAC; Replaces 76303305

1шт.

11

84234542

CAB FILTER,Carbon

HVAC

1шт.

12

76303541

BRACKET

1шт.

13

895-11006

WASHER,6.6mm ID x 12mm OD x 1.6mm Thk

8шт.

14

614-6020

BOLT,Hex, M6 x 1 x 20mm, Cl 8.8, Full Thd

If Used

4шт.

14

614-6016

BOLT,Hex, M6 x 1 x 16mm, Cl 8.8, Full Thd

If Used

4шт.

15

87610851

LOCK NUT,M6 x 17mm OD

Selflocking

2шт.

16

832-10406

NUT,M6 x 1, Cl 8

4шт.

17

76303617

BRACKET

1шт.

18

76303614

AIR DUCT

1шт.

19

779-14825

SPECIAL BOLT

ST8 X 25 H/HD C TAP ZND, If Used

1шт.

19a

16043824

SCREW,Hex, M8 x 1.25 x 30mm, Cl 8.8, Full Thd, DAC

If Used

1шт.

20

76303547

GASKET,15mm Thk

Replaces 76303609, M8 Insert Used On Some Models; If Used

1шт.

20

832-10408

NUT,M8 x 1.25, Cl 8.8

If Used

1шт.

21

840-1818

SCREW,Pan, M8 x 18mm, Cl 4.8

If Used

2шт.

21

840-1820

SCREW,Pan, M8 x 20mm, Cl 4.8

If Used

2шт.

22

76303500

GASKET,Square, 10mm Thk x 70mm ID

2шт.

23

76303504

VENTILATION PIPE

TUBE

1шт.

24

10519604

WASHER,8.15mm ID x 17mm OD x 2mm Thk

If Used

2шт.

Выбрано товаров: 31