Запчасти Case 521F (50.200.05) - AIR CONDITIONING, COMPRESSOR INSTALLATION (50) - CAB CLIMATE CONTROL

Схема запчастей Case 521F - (50.200.05) - AIR CONDITIONING, COMPRESSOR INSTALLATION (50) - CAB CLIMATE CONTROL
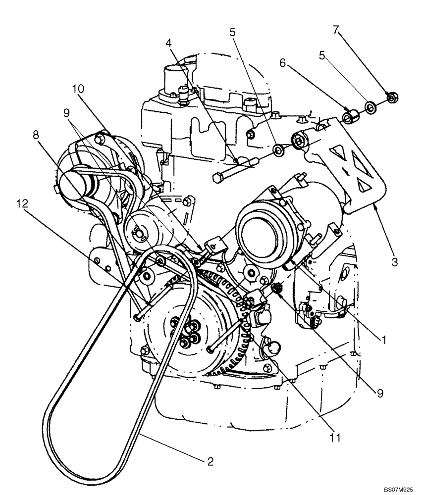
7
6
9
1
3
9
8
2
12
4
11
5
5
10
FIT
1:1
100%

Артикул

Название

Примечание

Количество

1

87634118

AIRCOND. COMPRESSOR

A/C

1шт.

87634118R

REMAN-COMPRESSOR

521F TIER 2 (INT), 521F TIER 4 Both (1/12-)

1шт.

87634118C

CORE-COMPRESSOR

Return Number

1шт.

2

87715906

BELT,12.70 mm W x 1307mm OAL

A/C Compressor

1шт.

3

87634122

SUPPORT

A/C Compressor

1шт.

4

827-12130

BOLT,Hex, M12 x 1.75 x 130mm, Cl 10.9

1шт.

5

896-11012

WASHER,13.5mm ID x 24mm OD x 3mm Thk

2шт.

6

87429951

SPACER,12.5mm ID x 22.4mm OD x 27mm L

1шт.

7

829-1412

NUT,M12, Cl 10.9

1шт.

8

627-8020

BOLT,Hex, M8 x 1.25 x 20mm, Cl 10.9, Full Thd

1шт.

9

896-15008

WASHER,9mm ID x 21mm OD x 2.5mm Thk

5шт.

10

87634123

TENSIONER

Compressor

1шт.

11

827-8100

BOLT,Hex, M8 x 1.25 x 100mm, Cl 10.9

2шт.

12

827-8110

BOLT,Hex, M8 x 1.25 x 110mm, Cl 10.9

2шт.

Выбрано товаров: 14