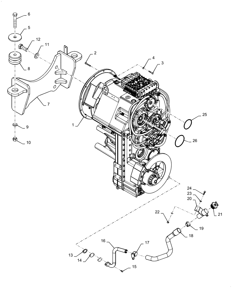
Запчасти Case 1121G (21.113.010) - VAR - 424224 - TRANSMISSION INSTALLATION (21) - TRANSMISSION

Схема запчастей Case 1121G - (21.113.010) - VAR - 424224 - TRANSMISSION INSTALLATION (21) - TRANSMISSION
5
4
8
7
25
24
1
14
6
20
9
13
19
15
16
26
23
3
12
17
21
22
11
10
18
2
FIT
1:1
100%

Артикул

Название

Примечание

Количество

1

84330973

TRANSMISSION

4 Speed

1шт.

2

2292316

HEX SOC SCREW,M10 x 65mm, Cl 10.9

12шт.

3

827-10050

BOLT,Hex, M10 x 1.5 x 50mm, Cl 10.9

12шт.

4

896-11010

WASHER,11mm ID x 21mm OD x 2.5mm Thk

12шт.

5

L129147

WASHER

2шт.

6

326-1696

BOLT,Hex, 1" - 8 x 6", Gr 8

2шт.

7

84468961

BRACKET

Transmission Mounting

1шт.

8

114359A1

MOUNT

2шт.

9

D36505

WASHER,26.99mm ID x 47.63mm OD x 2.38mm Thk

2шт.

10

429-1016

NUT,1"-8, G8

2шт.

11

396-31119

WASHER,1 1/4" x 2 1/4" x 1/4", HDN

4шт.

12

828-30080

BOLT,Hex, M30 x 3.5 x 80mm, Class 10.9

4шт.

13

8603281

GASKET

2шт.

14

E135229

FILTER SCREEN

1шт.

15

627-8020

BOLT,Hex, M8 x 1.25 x 20mm, Cl 10.9, Full Thd

2шт.

16

84397508

TUBE

Transmission Fill

1шт.

17

214-1420

HOSE CLAMP,#20, 0.81" - 1.75", Type F Worm

1шт.

18

84397515

HOSE

Transmission Fill

1шт.

19

214-1536

HOSE CLAMP,#36, 1.81" - 2.75", Type F Worm, W/ Liner

1шт.

20

87646809

TUBE,46.23 mm L

Transmission Fill

1шт.

21

325737A1

CAP

Transmission Filler

1шт.

22

832-10410

NUT,M10 x 1.5, Cl 8

2шт.

23

895-11010

WASHER,11mm ID x 20mm OD x 2mm Thk

4шт.

24

627-10035

BOLT,Hex, M10 x 1.5 x 35mm, Cl 10.9, Full Thd

2шт.

25

87582615

O-RING,3mm Thk x 104mm ID

1шт.

26

8603527

O-RING

1шт.

Выбрано товаров: 26