Запчасти Case 521G (55.101.060) - FRONT CHASSIS HARNESS ASSEMBLY, XT (55) - ELECTRICAL SYSTEMS

Схема запчастей Case 521G - (55.101.060) - FRONT CHASSIS HARNESS ASSEMBLY, XT (55) - ELECTRICAL SYSTEMS
55.404.010
9
22
25
24
8
17
18
14
7
13
19
12
21
10
23
2
1
25
6
15
11
4
16
3
5
20
55.425.010
55.425.010
55.425.010
55.425.010
55.425.010
55.425.010
55.425.010
55.425.010
55.425.010
55.425.010
55.510.020 01
55.510.020 01
35.701.100
35.701.100
35.357.030 01
55.404.010
FIT
1:1
100%

Артикул

Название

Примечание

Количество

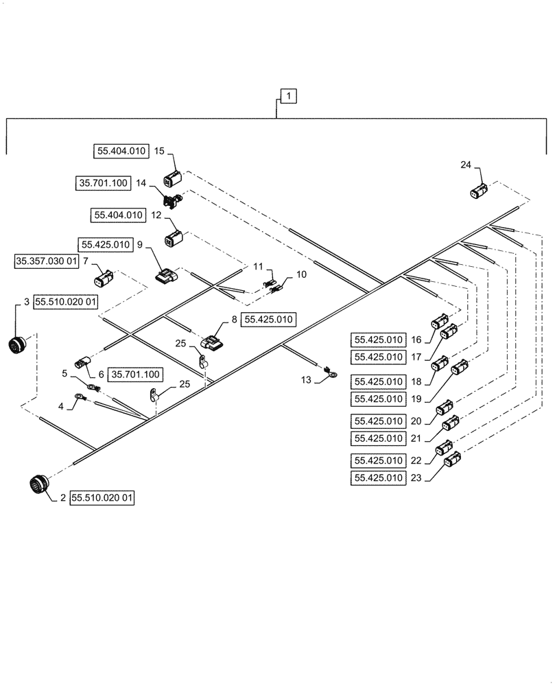
1

48004992

WIRE HARNESS

Front Chassis, Incl 2 - 25

1шт.

2

87700170

WIRE CONNECTOR

Front to Bottom EH

1шт.

2

87695921

CONTACT,Female, Nickel, 0.50 - 1.00mm

Cavities, A - N, P, Q, S, T, V - X

20шт.

2

84068583

PLUG,12 - 16 Ga, White

3шт.

3

87704426

ELEC CONNECTOR

Front to Bottom Standard

1шт.

3

87695921

CONTACT,Female, Nickel, 0.50 - 1.00mm

Cavities, C, F, H - V

14шт.

3

84068583

PLUG,12 - 16 Ga, White

Cavities, A, B, D, E, G, W, X

7шт.

4

84426126

TERMINAL

Chassis Ground

1шт.

5

84140737

TERMINAL CONNECTOR

Chassis Ground

1шт.

6

87692877

MULTIPOLE CONNECTOR,Male, 2 Cavities

Roll Back Pressure Switch

1шт.

6

225120C1

TERMINAL CONNECTOR,Tin, 0.8mm

2шт.

7

87695582

ELEC CONNECTOR,Female, 2 Pole

Coupler Valve

1шт.

7

87695921

CONTACT,Female, Nickel, 0.50 - 1.00mm

2шт.

7

84074638

LOCKING TAB,Locking Wedge, Green

1шт.

8

84403598

WIRE CONNECTOR

Bucket Angle Sensor

1шт.

8

87690510

ELEC. TERMINAL PIN,Female, 0.75 - 1 mm2

6шт.

9

84403598

WIRE CONNECTOR

Boom Angle Sensor

1шт.

9

87690510

ELEC. TERMINAL PIN,Female, 0.75 - 1 mm2

6шт.

10

87697629

ELEC. TERMINAL PIN,Female, 18 - 14 SAE

Horn Ground

1шт.

11

87697629

ELEC. TERMINAL PIN,Female, 18 - 14 SAE

Horn Power

1шт.

12

87694109

ELEC CONNECTOR

Front Combo Lamp, RH

1шт.

12

87695921

CONTACT,Female, Nickel, 0.50 - 1.00mm

Cavities, 1 - 5

5шт.

12

84068583

PLUG,12 - 16 Ga, White

Cavity 6

1шт.

12

84253889

JUNCTION

Shell

1шт.

12

87694149

ELEC CONNECTOR

Wedge Lock

1шт.

13

84140737

TERMINAL CONNECTOR

Chassis Ground

1шт.

14

84607243

ELEC CONNECTOR,Female, 2 Cavities

Ride Control Solenoid

1шт.

14

87695921

CONTACT,Female, Nickel, 0.50 - 1.00mm

2шт.

15

87694109

ELEC CONNECTOR

Front Como Lamp, LH

1шт.

15

87695921

CONTACT,Female, Nickel, 0.50 - 1.00mm

Cavities, 1 - 5

5шт.

15

84068583

PLUG,12 - 16 Ga, White

Cavity 6

1шт.

15

84253889

JUNCTION

Shell

1шт.

15

87694149

ELEC CONNECTOR

Wedge Lock

1шт.

16

87695582

ELEC CONNECTOR,Female, 2 Pole

Aux 2, RH

1шт.

16

87695921

CONTACT,Female, Nickel, 0.50 - 1.00mm

2шт.

16

84074638

LOCKING TAB,Locking Wedge, Green

1шт.

17

87695582

ELEC CONNECTOR,Female, 2 Pole

Aux 2, LH

1шт.

17

87695921

CONTACT,Female, Nickel, 0.50 - 1.00mm

2шт.

17

84074638

LOCKING TAB,Locking Wedge, Green

1шт.

18

87695582

ELEC CONNECTOR,Female, 2 Pole

Aux 1, RH

1шт.

18

87695921

CONTACT,Female, Nickel, 0.50 - 1.00mm

2шт.

18

84074638

LOCKING TAB,Locking Wedge, Green

1шт.

19

87695582

ELEC CONNECTOR,Female, 2 Pole

Aux 1, LH

1шт.

19

87695921

CONTACT,Female, Nickel, 0.50 - 1.00mm

2шт.

19

84074638

LOCKING TAB,Locking Wedge, Green

1шт.

20

87695582

ELEC CONNECTOR,Female, 2 Pole

Bucket Roll

1шт.

20

87695921

CONTACT,Female, Nickel, 0.50 - 1.00mm

2шт.

20

84074638

LOCKING TAB,Locking Wedge, Green

1шт.

21

87695582

ELEC CONNECTOR,Female, 2 Pole

Boom Raise

1шт.

21

87695921

CONTACT,Female, Nickel, 0.50 - 1.00mm

2шт.

21

84074638

LOCKING TAB,Locking Wedge, Green

1шт.

22

87695582

ELEC CONNECTOR,Female, 2 Pole

Bucket Dump

1шт.

22

87695921

CONTACT,Female, Nickel, 0.50 - 1.00mm

2шт.

22

84074638

LOCKING TAB,Locking Wedge, Green

1шт.

23

87695582

ELEC CONNECTOR,Female, 2 Pole

Boom Lower

1шт.

23

87695921

CONTACT,Female, Nickel, 0.50 - 1.00mm

2шт.

23

84074638

LOCKING TAB,Locking Wedge, Green

1шт.

24

87695582

ELEC CONNECTOR,Female, 2 Pole

Pilot Enable

1шт.

24

87695921

CONTACT,Female, Nickel, 0.50 - 1.00mm

2шт.

24

84074638

LOCKING TAB,Locking Wedge, Green

1шт.

25

515-24190

CLAMP,3/4", Insul, 7/16" Bolt

2шт.

Выбрано товаров: 61