Запчасти Case W20 (064) - ALTERNATOR MOUNTING PARTS, L72955 ALTERNATOR - 65 AMP (04) - ELECTRICAL SYSTEMS

Схема запчастей Case W20 - (064) - ALTERNATOR MOUNTING PARTS, L72955 ALTERNATOR - 65 AMP (04) - ELECTRICAL SYSTEMS
FIT
1:1
100%

Артикул

Название

Примечание

Количество

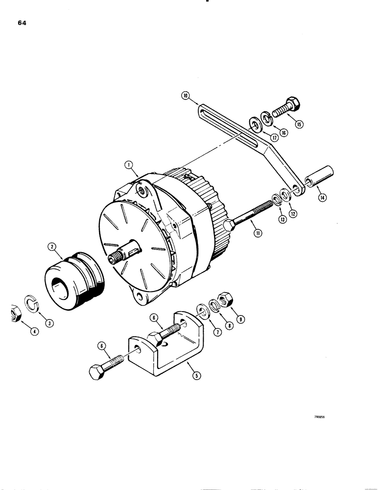
1

L72955

ALTERNATOR

ALTERNATOR - 24V, 65 Amp. (Parts list figure 46)

1шт.

1

197231A1R

REMAN-ALTERNATOR

W20 CASE WHEEL LOADER W/POD CAB NEW YORK STATE SPECIAL, Reman for New PN L72955

1шт.

1

197231A1C

CORE-ALTERNATOR

Return Number

1шт.

1

87454652

REMAN-ALTERNATOR

65A; For N.A. only

1шт.

1

87454653

CORE-ALTERNATOR

Return number - For N.A. only

1шт.

2

S219716

PULLEY

PULLEY - alternator

1шт.

3

195-25

WASHER,3/8"

WASHER - sect. lock, 5/8"

1шт.

4

A41035

NUT

NUT - hex., 5/8" - 18 NF

1шт.

5

L72941

BRACKET

BRACKET - mount

1шт.

6

13-832

BOLT,Hex, 1/2" - 13 x 2", Gr 5

BOLT, Hex, 1/2"-13 x 2", G5

2шт.

7

95-8

WASHER,1/2"

WASHER, , flat 1/2"

2шт.

8

92-8

LOCK WASHER,1/2"

LOCK WASHER, 1/2"

2шт.

9

25-108

NUT,1/2"-13, G5

NUT - hex., 1/2" - 13 NC

2шт.

10

L72933

STRAP

STRAP - adjusting

1шт.

11

13-656

BOLT,Hex, 3/8" - 16 x 3-1/2", Gr 5

HHCS - 3/8" - 16 NC x 3-1/2"

1шт.

12

95-6

WASHER,3/8"

WASHER - flat, 3/8"

1шт.

13

92-6

LOCK WASHER,3/8"

LOCK WASHER, 3/8"

1шт.

14

A11719

SPACER

SPACER

1шт.

15

13-816

BOLT,Hex, 1/2" - 13 x 1", Gr 5, Full Thd

BOLT, Hex, 1/2"-13 x 1", G5, Full Thd

1шт.

16

92-8

LOCK WASHER,1/2"

LOCK WASHER, 1/2"

1шт.

17

95-8

WASHER,1/2"

WASHER, , flat 1/2"

1шт.

Выбрано товаров: 21