Запчасти Case W20B (230) - W20B AXLE ASSEMBLIES (06) - POWER TRAIN

Схема запчастей Case W20B - (230) - W20B AXLE ASSEMBLIES (06) - POWER TRAIN
FIT
1:1
100%

Артикул

Название

Примечание

Количество

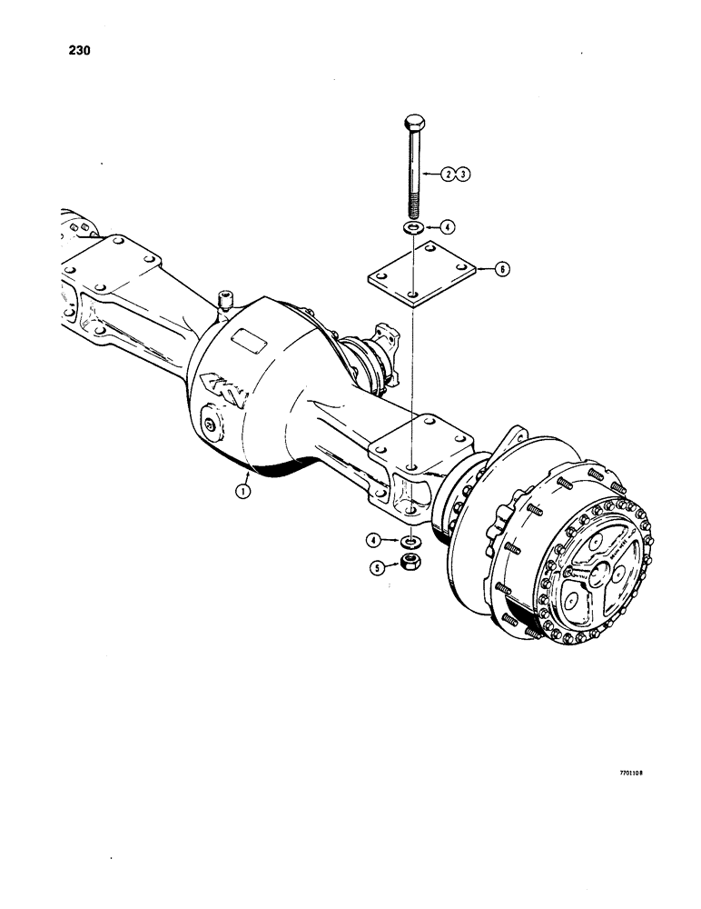
1

L71360

AXLE

ASSEMBLY - front and rear, GKN No. RP10.10H-10133-00304, used before W20B tractor SN 9127510, parts list Figure 232, 234, and 240

2шт.

Axle Assys ref: ECS #D3078-71 for Newton # changes (No design change) also ref: ECS#D3081-317.

1шт.

1

L78001

AXLE HOUSING

AXLE ASSEMBLY - front and rear, GKN No. RP10.10H-10133-00305, used on W20B tractor SN 9127510 and after, parts list Figures 236 thru 240

2шт.

Axle Assys ref: ECS #D3078-71 for Newton # changes (No design change) also ref: ECS#D3081-317.

1шт.

Axle assy is also GKN No. 00306.

1шт.

2

116-901

BOLT,Hex, 1" - 14 x 9-1/2", Gr 8

- hex head, 1" - 14 NF x 9-1/2"

8шт.

3

116-904

BOLT,Hex, 1" - 14 x 10", Gr 8

- hex head, 1" - 14 NF x 10"

8шт.

4

D36505

WASHER,26.99mm ID x 47.63mm OD x 2.38mm Thk

- special, if used

32шт.

5

131-1253

LOCK NUT,1"-14, GC

NUT, LOCK, 1"-14, GC

16шт.

6

L71348

SPACER

PAD - axle

4шт.

Выбрано товаров: 10