Запчасти Case 420CT (06-08A) - MOTOR - MOUNTING (420CT) (06) - POWER TRAIN

Схема запчастей Case 420CT - (06-08A) - MOTOR - MOUNTING (420CT) (06) - POWER TRAIN
4
14
18
5
12
16
8
22
2
9
19
15
17
7
3
6
1
21
6
13
6
10
11
6
20
FIT
1:1
100%

Артикул

Название

Примечание

Количество

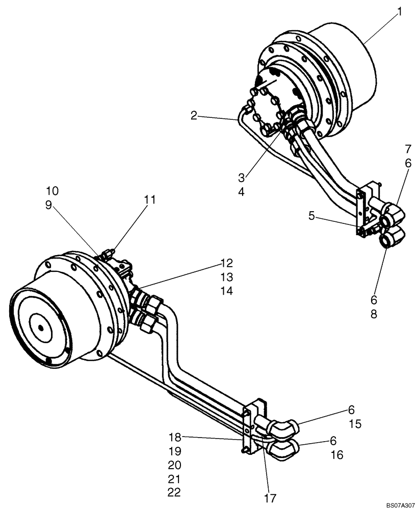
1

87355890

MOTOR

Incl. 87383546 Cam Bolt Kit, 87383545 Seal Kit; See Fig. 06-08B

2шт.

1

87355890R

REMAN-HYD MOTOR

Reman for New PN 87355890

2шт.

1

87355890C

CORE-MOTOR HYDRAULIC

Core - Motor Return Number, Use To Return Core For Credit When Using A Remanufactured Assy

2шт.

87383546

Kit; Cam Bolt

1шт.

87383545

SEAL KIT

Seal Kit For GRM8 Single Speed Motor

1шт.

2

87366473

HYD TUBE,7.05 mm ID x 9.53 mm OD x 428.2, 234 mm L

Brake Left Hand

1шт.

3

86509028

HYD CONNECTOR,3/4" - 16 JIC x 9/16" - 18 ORB

3/4"-16, 37° x 9/16"-18, O-Ring; Incl. 4

2шт.

4

9617873

O-RING,0.078" Thk x 0.468" ID, -906, Cl 6, 90 Duro

1шт.

5

87366475

HYD TUBE,10.22 mm ID x 12.7 mm OD x 320.3, 140.9 mm L

Case Drain Left Hand

1шт.

6

9824050

O-RING,0.07" Thk x 0.926" ID, -21, Cl 6, 90 Duro

4шт.

7

87366479

HYD TUBE,15.88 mm ID x 25.40 mm OD x 317.4, 130.9 mm L

Loop Top Left Hand

1шт.

8

87366478

HYD TUBE,15.88 mm ID x 25.40 mm OD x 332, 126.1 mm L

Loop Bottom Left Hand

1шт.

9

76350

HYD CONNECTOR,9/16" - 18 ORB x 9/16" - 18 JIC

Incl 10

2шт.

10

9617873

O-RING,0.078" Thk x 0.468" ID, -906, Cl 6, 90 Duro

1шт.

11

87366474

TUBE,9.53 mm OD

Brake Right Hand

1шт.

12

87303844

HYD CONNECTOR,1-7/16" - 12 ORFS x 1-1/16" - 12 ORB

1/4", 37°; Incl. 13, 14

4шт.

13

167266

O-RING,0.116" Thk x 0.924" ID, -912, Cl 6, 90 Duro

1шт.

14

9824050

O-RING,0.07" Thk x 0.926" ID, -21, Cl 6, 90 Duro

1шт.

15

87366481

HYD TUBE,15.88 mm ID x 25.40 mm OD x 495.3, 130.9 mm L

Loop Top Right Hand

1шт.

16

87366480

HYD TUBE,15.88 mm ID x 25.40 mm OD x 509.9, 126.1 mm L

Loop Bottom Right Hand

1шт.

17

87366476

HYD TUBE,10.22 mm ID x 12.7 mm OD x 498.2, 145 mm L

Case Drain Right Hand

1шт.

18

87452108

CLAMP

Tube

1шт.

19

87302564

SPACER,9.2mm ID x 13.7mm OD x 50.8mm L

1/4 Pipe 2.0 in

4шт.

20

87452146

BAR

Clamp Top

1шт.

21

120040

CARRIAGE BOLT,Short Nk, M8 x 80mm, Cl 8.8

Replaces 120062

4шт.

22

9628098

NUT,M8 x 1.25, Cl 10

4шт.

Выбрано товаров: 0