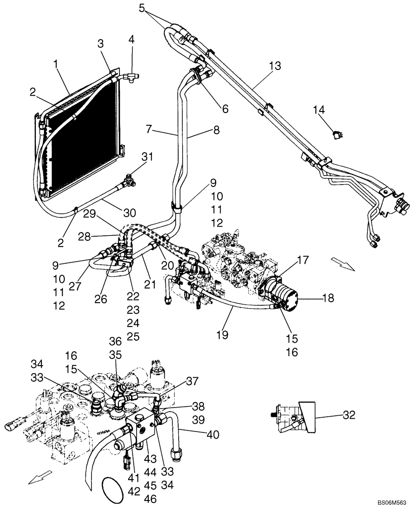
Запчасти Case 420CT (08-17B) - HIGH FLOW HYDRAULICS - MODELS WITH PILOT CONTROL (08) - HYDRAULICS

Схема запчастей Case 420CT - (08-17B) - HIGH FLOW HYDRAULICS - MODELS WITH PILOT CONTROL (08) - HYDRAULICS
22
9
33
39
32
1
41
18
11
33
29
21
5
23
7
38
28
10
43
2
30
9
3
16
4
8
2
13
34
20
7
14
26
31
6
35
46
15
17
40
42
12
34
10
25
24
27
45
15
44
36
12
16
19
11
FIT
1:1
100%

Артикул

Название

Примечание

Количество

87571189

KIT

High Flow Kit; Incl. 1 - 46

1шт.

1

87045197

COOLER ASSY.

See Fig. 06-02

1шт.

2

87029955

CLAMP,22.2mm, Coat, 10.3mm Bolt Hole, P Type

2шт.

3

87456679

HOSE ASSY.,12.7mm ID x 1150mm L, SAE 100R1

Oil Cooler

1шт.

4

87303737

TEE,1 1/16"-12, 37 Degree x 7/8"-14, 37 Degree Run

1шт.

5

87020048

HOSE,19.05mm ID x 675mm L

High Flow

2шт.

6

87017999

SUPPORT

2шт.

7

87448073

HYD TUBE,25.4 mm OD

High Flow

1шт.

8

87436536

HYD TUBE,25.40 mm OD

1шт.

9

87020743

BRACKET

2шт.

10

87022737

SPACER,11.1mm ID x 15.9mm OD x 25mm L

2шт.

11

325829

BOLT,Hex, M10 x 1.5 x 45mm, Cl 8.8

2шт.

12

230427A1

SQUARE NUT,M10 x 1.5mm, Cl 8

2шт.

13

87024210

BOOM

High Flow Auxiliary Boom Plumbing; See Fig. 08-18

1шт.

14

87414769

SWITCH

High FLow

1шт.

15

9617891

ELBOW,90 Degree, 3/4" - 16 JIC x 7/8" - 14 ORB

Incl. 16

2шт.

16

167269

O-RING,0.097" Thk x 0.755" ID, -910, Cl 6, 90 Duro

2шт.

17

87013729

O-RING,0.07" Thk x 3.739" ID, -44, Cl 5, 75 Duro

1шт.

18

BN314821

HYDROSTATIC PUMP,25.4 CC

Gear Pump, Components NSS

1шт.

19

87458726

HOSE,12.7mm ID x 575mm L

1шт.

20

9790526

UNION,1-5/16" - 12 JIC x 1-5/16" - 12 JIC

2шт.

21

87436533

HYD TUBE,25.40 mm OD

1шт.

22

1546028C1

CLAMP,25.4mm ID x 82mm L

1шт.

23

257859A1

PLATE, SPACER,31.8mm W x 68mm L x 4.76mm Thk

PLATE,SPACER

2шт.

24

120061

BOLT,Hex, M8 x 60mm L, Cl 8.8

1шт.

25

9628098

NUT,M8 x 1.25, Cl 10

1шт.

26

120073

BOLT,Hex, M10 x 86.58mm, Cl 8.8

1шт.

27

87448072

HYD TUBE,25.4 mm OD

1шт.

28

87020053

HOSE,19.05mm ID x 900mm L, SAE 100R17

1шт.

29

87020054

HOSE,19.05mm ID x 760mm L

1шт.

30

87455496

HOSE ASSY.,12.7mm ID x 1200mm L, SAE 100R1

1шт.

31

252946A1

TEE

1шт.

32

87460011

COVER

1шт.

33

322896

HYD CONNECTOR,1-1/16" - 12 ORB x 1-1/16" - 12 JIC

Incl 34

2шт.

34

167266

O-RING,0.116" Thk x 0.924" ID, -912, Cl 6, 90 Duro

2шт.

35

330344

45 ELBOW,1-1/16" - 12 JIC x 1-1/16" - 12 ORB

Incl. 36

1шт.

36

167266

O-RING,0.116" Thk x 0.924" ID, -912, Cl 6, 90 Duro

1шт.

37

87423209

HYD TUBE,12.7 mm OD x 146.2, 113.4 mm L

1шт.

38

128830

90 ELBOW,3/4" - 16 JIC x 3/4" - 16 ORB

Incl. 39

1шт.

39

128825

O-RING,0.087" Thk x 0.644" ID, -908, Cl 6, 90 Duro

1шт.

40

87445144

HYD TUBE,19.05 mm OD x 200.7, 93.9 mm L

Valve To Filter

1шт.

41

128818

UNION,3/4" - 16 ORB x 3/4" - 16 JIC

Incl. 42

1шт.

42

128825

O-RING,0.087" Thk x 0.644" ID, -908, Cl 6, 90 Duro

1шт.

43

87012669

VALVE

See Fig. 08-20

1шт.

44

338413

BOLT,Hex, M6 x 60mm, Cl 8.8

2шт.

45

86588450

WASHER,6.6mm ID x 12mm OD x 1.6mm Thk

2шт.

46

87404992

SQUARE NUT,M6 x 1.0, Cl 8

2шт.

Выбрано товаров: 47