Запчасти Case 440CT (06-03) - HYDROSTATICS - PUMP, SUPPLY AND RETURN (440CT) (06) - POWER TRAIN

Схема запчастей Case 440CT - (06-03) - HYDROSTATICS - PUMP, SUPPLY AND RETURN (440CT) (06) - POWER TRAIN
3
13
29
21
1
16
8
36
46
25
28
12
35
48
11
15
2
42
21
40
43
50
16
26
31
24
1
33
27
53
39
44
52
43
41
38
45
9
10
15
47
30
20
6
7
34
4
49
17
16
37
23
23
22
14
18
54
32
51
19
FIT
1:1
100%

Артикул

Название

Примечание

Количество

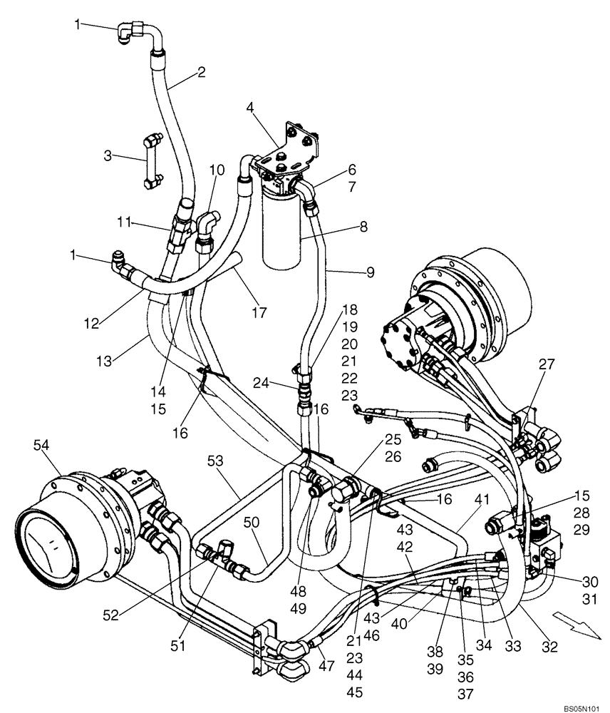
1

144120

ELBOW,90 Degree, 1 1/16"-12, 37 Degree x 1 1/16"-12, 37 Degree

2шт.

2

87453235

HOSE ASSY.

Oil Cooler

1шт.

3

87374752

GAUGE

Replaces 87424266

1шт.

4

233705

HYD CONNECTOR,1-5/16" - 12 ORB x 1-1/16" - 12 JIC

Incl. 5; If Used

1шт.

5

167266

O-RING,0.116" Thk x 0.924" ID, -912, Cl 6, 90 Duro

1шт.

6

570024

ELBOW,90 Degree, 1 1/16"-12, 37 Degree x 1 5/16"-12, O-Ring

Incl. 7

1-2шт.

7

167268

O-RING,0.116" Thk x 1.171" ID, -916, Cl 6, 90 Duro

O-RING

2шт.

8

87430661

FILTER

Hydrostatic Filter; For Mounting, See Figure 06-08

1шт.

9

87446084

HYD TUBE,19.05 mm OD

Valve Out To Filter

1шт.

10

9615396

ELBOW,90 Degree, 1 5/16"-12, 37 Degree x 3/4"-14, NPTF

1шт.

11

9790547

TEE,1 5/16"-12, 37 Degree x 1"-11 1/2, NPTF Br

1шт.

12

87446945

HOSE ASSY.

Oil Cooler; If Used

1шт.

12a

87641914

HOSE

Oil Cooler Hose; 800 mm (31.5 in); If Used

1шт.

13

87376459

HOSE

Suction

1шт.

14

87033823

FITTING,1/4" Hose x 1/8" NPTF, Fem, Barbed

1шт.

15

87039085

HOSE CLAMP,32mm - 54mm

2 in

2шт.

16

L18331

CABLE TIE,375.9mm L, Nylon, Black

CABLE STRAP

1шт.

17

H151399

FILTER STRAINER

Suction Line

1шт.

18

87445136

HYD TUBE,18.9 mm ID x 29 mm OD x 21, 2 mm L

Rubber Isolator

1шт.

19

87301359

CLAMP,28.6mm, 10.3mm Bolt Hole, P Type

1шт.

20

87042897

SPACER

1шт.

21

86624184

WASHER,9mm ID x 16mm OD x 1.6mm Thk

2шт.

22

43128

BOLT,M8 x 1.25 x 30mm, Cl 8.8

1шт.

23

229197A1

SQUARE NUT,M8 x 1.25, Cl 8

2шт.

24

144121

UNION,1-1/16" - 12 JIC x 1-1/16" - 12 JIC

1шт.

25

87418259

FITTING

1шт.

26

214-3128

HOSE CLAMP,1" - 1-7/8", HD Worm

Worm Gear 1.00/1.875

1шт.

27

87364806

HOSE,9.53mm ID x 1200mm L

Two Speed Left Hand

1шт.

28

86705580

FITTING,90 Degree, 1/2" Hose Bead x 9/16" - 18 ORB

Incl. 29

1шт.

29

9617873

O-RING,0.078" Thk x 0.468" ID, -906, Cl 6, 90 Duro

1шт.

30

76344

90 ELBOW,9/16" - 18 JIC x 9/16" - 18 ORB

Incl. 31

3шт.

31

9617873

O-RING,0.078" Thk x 0.468" ID, -906, Cl 6, 90 Duro

1шт.

32

87376457

HOSE

Suction

1шт.

33

87364631

HOSE

Brake Left Hand

1шт.

34

87364803

HOSE

Two Speed Right Hand

1шт.

35

86977790

BOLT,Hex, M6 x 45mm, Cl 8.8

2шт.

36

87404992

SQUARE NUT,M6 x 1.0, Cl 8

2шт.

37

86588450

WASHER,6.6mm ID x 12mm OD x 1.6mm Thk

2шт.

38

76349

PLUG,9/16" - 18 ORB

Incl. 39

1шт.

39

9617873

O-RING,0.078" Thk x 0.468" ID, -906, Cl 6, 90 Duro

1шт.

40

87437351

MANIFOLD

Return, Oil

1шт.

41

87364616

HYD TUBE,22.92 mm ID x 25.40 mm OD x 868.6, 368 mm L

Case Drain

1шт.

42

87364622

HOSE

Case Drain Right Hand

1шт.

43

87443510

HOSE CLAMP,18.4mm Static ID x 15mm W

6шт.

44

86637977

CLAMP,25.4mm, Coat, 8.7mm Bolt Hole, P Type

1шт.

45

120103

BOLT,M8 x 1.25 x 16mm, Cl 8.8

1шт.

46

87364625

HOSE

Case Drain Left Hand

1шт.

47

87364629

HOSE

Brake Right Hand

1шт.

48

322894

90 ELBOW,1-1/16" - 12 JIC x 1-1/16" - 12 ORB

Incl. 49

1шт.

49

167266

O-RING,0.116" Thk x 0.924" ID, -912, Cl 6, 90 Duro

1шт.

50

87446248

HYD TUBE,19.05 mm OD x 344.1, 215.2 mm L

Valve Out To Filter

1шт.

51

15694

TEE,1 1/16"-12 37 Degree

1шт.

52

219606

CAP,1-1/16" - 12 JIC

1шт.

53

87445138

HYD TUBE,19.05 mm OD

Valve Out To Filter

1шт.

54

REF

INSTRUCTION

See Figure 06-03A

1шт.

Выбрано товаров: 55