Запчасти Case 440CT (06-03A) - HYDROSTATICS - DRIVE MOTORS (440CT) (06) - POWER TRAIN

Схема запчастей Case 440CT - (06-03A) - HYDROSTATICS - DRIVE MOTORS (440CT) (06) - POWER TRAIN
8
5
22
12
24
2
16
10
7
20
18
17
14
1b
6
9
1
9
1a
3
15
11
23
9
1
19
21
4
9
13
FIT
1:1
100%

Артикул

Название

Примечание

Количество

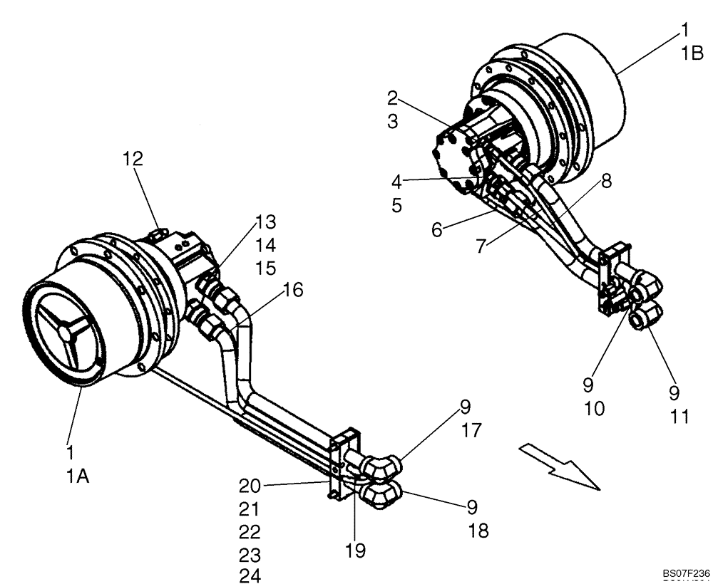
1

87447234

HYDRAULIC MOTOR

Drive Motor; Used On Both LH And RH; See Figure 06-09

2шт.

1a

87600263

MOTOR,310CC

Drive Motor, RH; See Fig. 06-09C; Replaces Only the RH Side of 87447234

1шт.

1a

87600263R

REMAN-HYD MOTOR,310CC

Right Side Drive Motor, Reman For New P/N's 87600263

1шт.

87600263C

CORE-MOTOR HYDRAULIC

Return Number

1шт.

Very Important: the 87600262R and 87600263R Hyd motors are remanufactured to the latest, improved design. Previous superseded core hyd motors on these applications many times are unusable to remanufacture the latest design.

1шт.

1b

87600262

MOTOR,310CC

Drive Motor, LH; See Fig. 06-09C; Replaces Only the LH side of 87447234

1шт.

1b

87600262R

REMAN-HYD MOTOR

Left Side Drive Motor, Reman For New P/N's 87600262

1шт.

87600262C

CORE-MOTOR HYDRAULIC

Return Number

1шт.

Very Important: the 87600262R and 87600263R Hyd motors are remanufactured to the latest, improved design. Previous superseded core hyd motors on these applications many times are unusable to remanufacture the latest design.

1шт.

2

76350

HYD CONNECTOR,9/16" - 18 ORB x 9/16" - 18 JIC

Review the core criteria in Core View at the time of retail to determine core credit will, or will not apply.

4шт.

3

9617873

O-RING,0.078" Thk x 0.468" ID, -906, Cl 6, 90 Duro

1шт.

4

86509028

HYD CONNECTOR,3/4" - 16 JIC x 9/16" - 18 ORB

Incl. 5

2шт.

5

9617873

O-RING,0.078" Thk x 0.468" ID, -906, Cl 6, 90 Duro

1шт.

6

87364807

HYD TUBE,7.05 mm ID x 9.53 mm OD x 423.7, 235.6 mm L

Brake Left Hand

1шт.

7

87364627

HYD TUBE,7.05 mm ID x 9.53 mm OD

Two Speed Left Hand

1шт.

8

87364808

HYD TUBE,10.22 mm ID x 12.7 mm OD x 317.7, 33.8 mm L

Case Drain Left Hand

1шт.

9

9824050

O-RING,0.07" Thk x 0.926" ID, -21, Cl 6, 90 Duro

4шт.

10

87364801

HYD TUBE,15.88 mm ID x 25.40 mm OD x 342.8, 108.5 mm L

Left Hand Loop Top

1шт.

11

87364802

HYD TUBE,15.88 mm ID x 25.40 mm OD x 358.4, 120.5 mm L

Left Hand Loop Bottom

1шт.

12

87364804

HYD TUBE,7.05 mm ID x 9.53 mm OD x 667.9, 217 mm L

Brake Right Hand

1шт.

13

87303844

HYD CONNECTOR,1-7/16" - 12 ORFS x 1-1/16" - 12 ORB

Incl. 14, 15

4шт.

14

167266

O-RING,0.116" Thk x 0.924" ID, -912, Cl 6, 90 Duro

1шт.

15

9824050

O-RING,0.07" Thk x 0.926" ID, -21, Cl 6, 90 Duro

1шт.

16

87364628

HYD TUBE,7.05 mm ID x 9.53 mm OD x 538.6, 65 mm L

Two Speed Right Hand

1шт.

17

87364799

HYD TUBE,15.88 mm ID x 25.40 mm OD x 532.1, 119.1 mm L

Right Hand Loop Top

1шт.

18

87364800

HYD TUBE,15.88 mm ID x 25.40 mm OD x 547.7, 110.1 mm L

Right Hand Loop Bottom

1шт.

19

87364805

HYD TUBE,10.22 mm ID x 12.7 mm OD x 507.1, 56.2 mm L

Case Drain Right Hand

1шт.

20

87452108

CLAMP

4шт.

21

87302564

SPACER,9.2mm ID x 13.7mm OD x 50.8mm L

1/4 x 2.000 STD Pipe ZND

4шт.

22

87452146

BAR

Clamp Top

2шт.

23

120040

CARRIAGE BOLT,Short Nk, M8 x 80mm, Cl 8.8

Replaces 120062

4шт.

24

9628098

NUT,M8 x 1.25, Cl 10

4шт.

Выбрано товаров: 32