Запчасти Case 440CT (06-16) - HYDROSTATICS - HOSES, PUMP AND DRIVE MOTORS (06) - POWER TRAIN

Схема запчастей Case 440CT - (06-16) - HYDROSTATICS - HOSES, PUMP AND DRIVE MOTORS (06) - POWER TRAIN
14
11
10
21
6
10
16
26
24
11
3
7
5
13
25
19
18
4
8
9
17
22
12
1
23
27
2
13
20
15
FIT
1:1
100%

Артикул

Название

Примечание

Количество

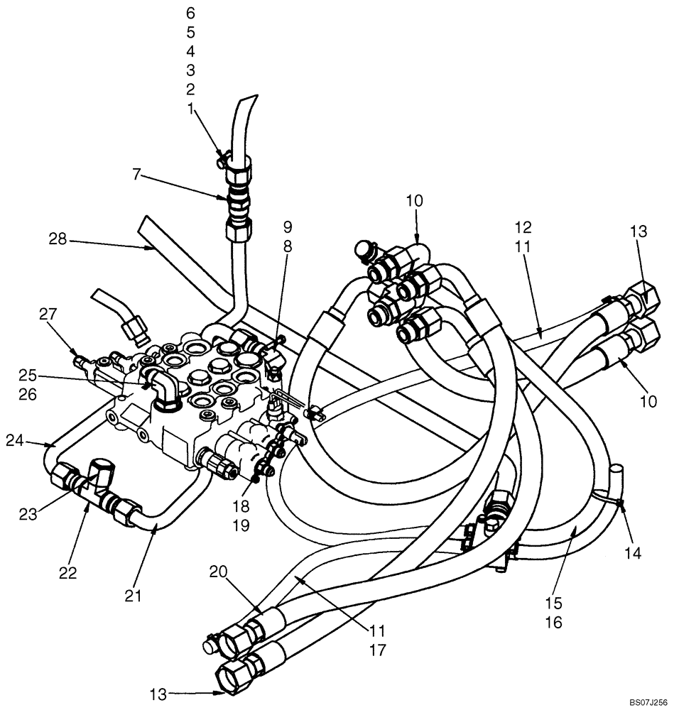
1

86624184

WASHER,9mm ID x 16mm OD x 1.6mm Thk

1шт.

2

87030567

SQUARE NUT

Square M8

1шт.

3

87042897

SPACER

1шт.

4

87301359

CLAMP,28.6mm, 10.3mm Bolt Hole, P Type

1шт.

5

87445136

HYD TUBE,18.9 mm ID x 29 mm OD x 21, 2 mm L

3/4

1шт.

6

43128

BOLT,M8 x 1.25 x 30mm, Cl 8.8

1шт.

7

144121

UNION,1-1/16" - 12 JIC x 1-1/16" - 12 JIC

1шт.

8

322894

90 ELBOW,1-1/16" - 12 JIC x 1-1/16" - 12 ORB

Incl. 9

1шт.

9

167266

O-RING,0.116" Thk x 0.924" ID, -912, Cl 6, 90 Duro

1шт.

10

87547065

HOSE,19.05mm ID x 609mm L

609 mm (24.00 in); Motor Pump Loop, O-ring Included

1шт.

11

87443510

HOSE CLAMP,18.4mm Static ID x 15mm W

4шт.

12

87364625

HOSE

1000 mm (39.37 in); Case Drain

1шт.

13

87547067

HOSE,19.05mm ID x 930mm L

930 mm (36.61 in); Motor To Pump Loop

1шт.

14

529070

CABLE TIE,368.3mm L

CABLE STRAP

1шт.

15

87563997

HOSE,15.88 mm ID x 810.00 mm

Pump Drain

1шт.

16

87443511

CLAMP,22mm - 26mm, CTB-24, Style C

2шт.

17

87364622

HOSE

715 mm (28.15 in); Case Drain

1шт.

18

84384

HYD CONNECTOR,9/16"-18, 37 Degree x 7/16"-20, O-Ring

Incl 19

2шт.

19

165202

O-RING,0.072" Thk x 0.351" ID, -904, Cl 6, 90 Duro

1шт.

20

87547066

HOSE,19.05mm ID x 370mm L

970 mm (38.20 in); Motor To Pump Loop

1шт.

21

87446248

HYD TUBE,19.05 mm OD x 344.1, 215.2 mm L

Valve To Filter

1шт.

22

15694

TEE,1 1/16"-12 37 Degree

1шт.

23

219606

CAP,1-1/16" - 12 JIC

1шт.

24

87445138

HYD TUBE,19.05 mm OD

Valve To Filter

1шт.

25

84570

90 ELBOW,7/8" - 14 JIC x 1-1/16" - 12 ORB

Incl. 26

1шт.

26

167266

O-RING,0.116" Thk x 0.924" ID, -912, Cl 6, 90 Duro

1шт.

27

87575684

HYD CONNECTOR

Flareless

2шт.

28

87364616

HYD TUBE,22.92 mm ID x 25.40 mm OD x 868.6, 368 mm L

Case Drain

1шт.

Выбрано товаров: 28