Запчасти Case 440CT (08-18) - HIGH FLOW - CONTROL VALVE (08) - HYDRAULICS

Схема запчастей Case 440CT - (08-18) - HIGH FLOW - CONTROL VALVE (08) - HYDRAULICS
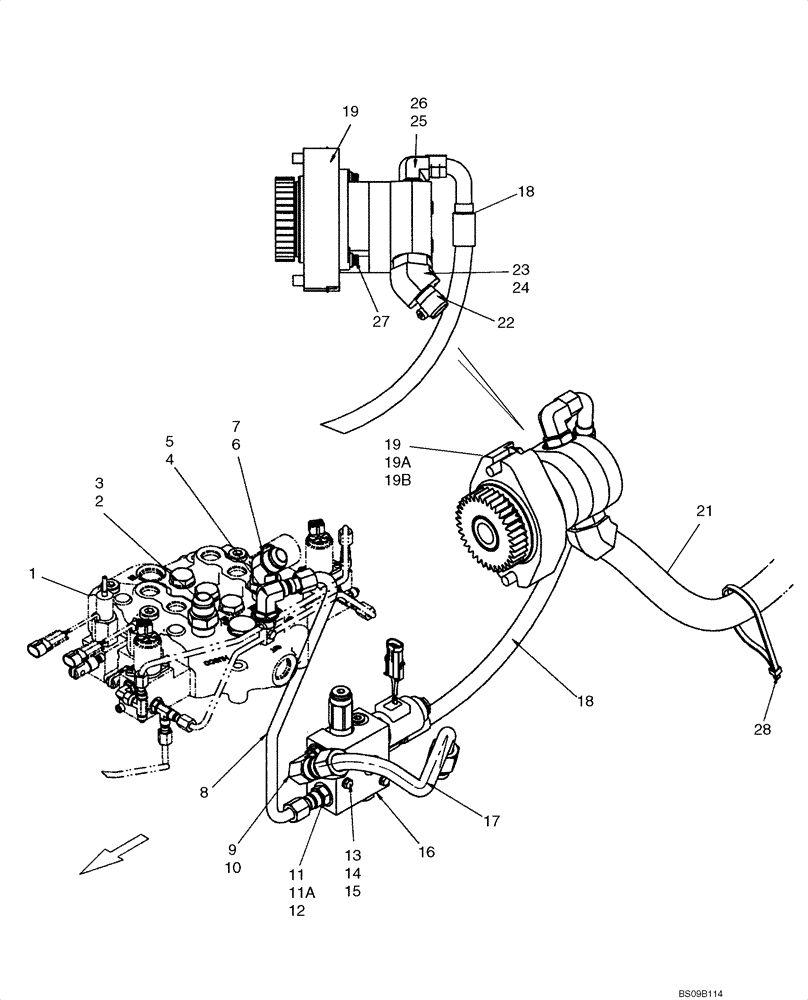
7
8
18
19b
23
21
1
18
13
25
2
14
24
15
3
22
4
27
17
28
19
9
19a
12
11
5
19
16
10
6
11a
26
FIT
1:1
100%

Артикул

Название

Примечание

Количество

87617100

SERVICE KIT

High Flow Bi-Directional Gear; Incl 1-28 And Fig 08-16, 08-17

1шт.

87719310

SERVICE KIT

Europe, High Flow Bi-Directional Gear; Incl 1-28 And Fig 08-16, 08-17, 06-30A

1шт.

1

87546975

HYDRAULIC VALVE

Control Valve See Fig 08-23

1шт.

2

322896

HYD CONNECTOR,1-1/16" - 12 ORB x 1-1/16" - 12 JIC

Incl 3

1шт.

3

167266

O-RING,0.116" Thk x 0.924" ID, -912, Cl 6, 90 Duro

1шт.

4

9617891

ELBOW,90 Degree, 3/4" - 16 JIC x 7/8" - 14 ORB

Incl 5; If Used

1шт.

4

164910

90 ELBOW,7/8" - 14 JIC x 7/8" - 14 ORB

Incl 5

1шт.

5

167269

O-RING,0.097" Thk x 0.755" ID, -910, Cl 6, 90 Duro

1шт.

6

330344

45 ELBOW,1-1/16" - 12 JIC x 1-1/16" - 12 ORB

Incl 7

1шт.

7

167266

O-RING,0.116" Thk x 0.924" ID, -912, Cl 6, 90 Duro

1шт.

8

87549658

HYD TUBE,9.4 mm ID x 12.7 mm OD x 336.7, 63.8 mm L

Tube; High Flow Supply; If Used

1шт.

8

87714069

HYD TUBE,15.9 mm OD x 336.3, 196 mm L

Tube; High Flow Supply; If used

1шт.

8

87499842

HYD TUBE,15.9 mm OD x 336.3, 196 mm L

Tube; High Flow Supply

1шт.

9

322894

90 ELBOW,1-1/16" - 12 JIC x 1-1/16" - 12 ORB

Incl 10

1шт.

10

167266

O-RING,0.116" Thk x 0.924" ID, -912, Cl 6, 90 Duro

1шт.

11

128818

UNION,3/4" - 16 ORB x 3/4" - 16 JIC

Incl 12; If Used

1шт.

11a

86071

HYD CONNECTOR,7/8" - 14 JIC x 3/4" - 16 ORB

Incl 12; If Used

1шт.

12

128825

O-RING,0.087" Thk x 0.644" ID, -908, Cl 6, 90 Duro

1шт.

13

86588450

WASHER,6.6mm ID x 12mm OD x 1.6mm Thk

2шт.

14

338413

BOLT,Hex, M6 x 60mm, Cl 8.8

2шт.

15

87404992

SQUARE NUT,M6 x 1.0, Cl 8

2шт.

16

87012669

VALVE

Combination Valve; See Fig 08-19

1шт.

17

87549660

HYD TUBE,16.57 mm ID x 19.05 mm OD x 217.5, 111.1 mm L

Valve To Filter; If Used

1шт.

17

87473824

HYD TUBE,19.05 mm OD

High Flow Valve Return

1шт.

18

87458725

HOSE

565 mm (22.24 in) Supply

1шт.

87428636

KIT

Kit Incl 19, 19A, 19B

1шт.

19

2853146

PTO

1шт.

19a

16588324

SCREW,M12 x 45mm

2шт.

19b

4896897

GASKET,1.35mm Thk

1шт.

20

87020733

PUMP

Incl. Seal Kit 87042214, See Figure 06-55

1шт.

21

87602204

HOSE

1200 mm (47.24 in) High Flow Suction

1шт.

22

86536660

HOSE CLAMP,25mm - 44mm

1шт.

23

87029968

HYD CONNECTOR

STEM; 45 Bead Hose 1.0 ID x 1-5-16-12 THD; Incl 24

1шт.

24

167268

O-RING,0.116" Thk x 1.171" ID, -916, Cl 6, 90 Duro

1шт.

25

84570

90 ELBOW,7/8" - 14 JIC x 1-1/16" - 12 ORB

Incl 26; If Used

1шт.

26

167266

O-RING,0.116" Thk x 0.924" ID, -912, Cl 6, 90 Duro

1шт.

27

87016486

12 PT SCREW,M10 x 1.5 x 40mm OAL, Cl 12.9

2шт.

28

529070

CABLE TIE,368.3mm L

CABLE STRAP If Used

1шт.

28

L18331

CABLE TIE,375.9mm L, Nylon, Black

CABLE STRAP

1шт.

Выбрано товаров: 39