Запчасти Case 445CT (06-05B) - HYDROSTATICS - DRIVE MOTORS (445CT) (06) - POWER TRAIN

Схема запчастей Case 445CT - (06-05B) - HYDROSTATICS - DRIVE MOTORS (445CT) (06) - POWER TRAIN
10
4
3
2
12
1b
15
3
7
1a
8
11
19
20
17
21
1
10
14
2
10
22
6
9
24
1
13
5
23
16
18
10
FIT
1:1
100%

Артикул

Название

Примечание

Количество

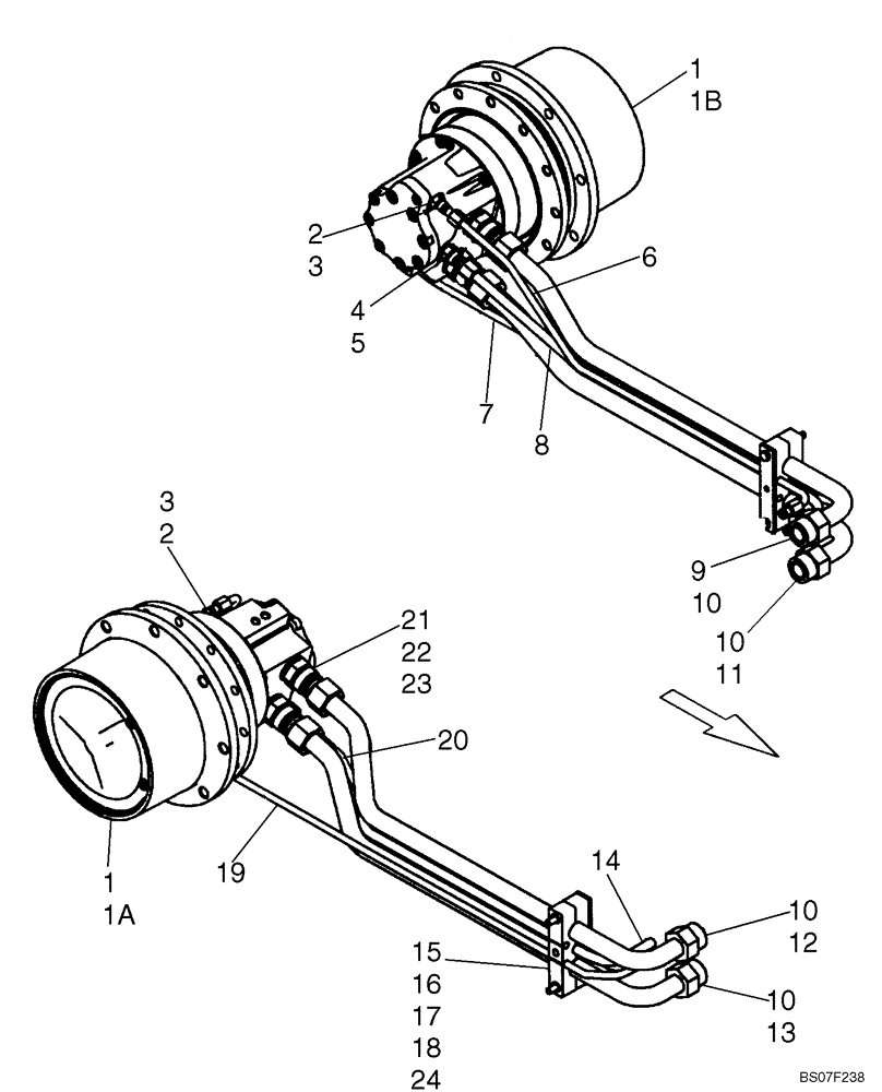
1

87447234

HYDRAULIC MOTOR

Drive Motor; Used On LH And RH; See Figure 06-05C

2шт.

1a

87600263

MOTOR,310CC

Drive Motor, RH; Replaces 87447234; See Fig. 06-05D

1шт.

87600263R

REMAN-HYD MOTOR,310CC

445CT BSN N8M458846 (4/05), Motor For Right Side, Reman For New P/N's 87447234 & 87600263

1шт.

87600263C

CORE-MOTOR HYDRAULIC

Return Number. Please Review Secondary Core Values

1шт.

1b

87600262

MOTOR,310CC

Drive Motor, LH; Replaces 87447234; See Fig. 06-05D

1шт.

87600262R

REMAN-HYD MOTOR

445CT BSN N8M458846 (4/05-12/07), Motor For Left Side, Reman For New P/N's 87447234 & 87600262

1шт.

87600262C

CORE-MOTOR HYDRAULIC

Return Number. Please Review Secondary Core Values

1шт.

2

76350

HYD CONNECTOR,9/16" - 18 ORB x 9/16" - 18 JIC

Incl 3

4шт.

3

9617873

O-RING,0.078" Thk x 0.468" ID, -906, Cl 6, 90 Duro

1шт.

4

86509028

HYD CONNECTOR,3/4" - 16 JIC x 9/16" - 18 ORB

Incl. 5

2шт.

5

9617873

O-RING,0.078" Thk x 0.468" ID, -906, Cl 6, 90 Duro

1шт.

6

87452118

HYD TUBE,9.53 mm OD

Left Hand Two Speed

1шт.

7

87452116

HYD TUBE,9.53 mm OD

Left Hand Brake

1шт.

8

87452117

HYD TUBE,12.7 mm OD

Left Hand Case Drain

1шт.

9

87461539

HYD TUBE,25.4 mm OD x 671.5, 79.6 mm L

Left Hand Loop, Top; Replaces 87452114, 87459674

1шт.

10

9824050

O-RING,0.07" Thk x 0.926" ID, -21, Cl 6, 90 Duro

4шт.

11

87461537

HYD TUBE,25.4 mm OD x 687, 89.8 mm L

Left Hand Loop, Bottom; Replaces 87452115, 87459675

1шт.

12

87461538

HYD TUBE,25.4 mm OD x 671.5, 88.1 mm L

Right Hand Loop, Top; Replaces 87452109, 87459672

1шт.

13

87461536

HYD TUBE,25.4 mm OD x 687, 81.5 mm L

Right Hand Loop, Bottom; Replaces 87452110, 87459673

1шт.

14

87452112

HYD TUBE,12.7 mm OD

Right Hand Case Drain

1шт.

15

87452108

CLAMP

Clamp

4шт.

16

87302564

SPACER,9.2mm ID x 13.7mm OD x 50.8mm L

1/4 Pipe 2.00 in

4шт.

17

87452146

BAR

Clamp Top

2шт.

18

120040

CARRIAGE BOLT,Short Nk, M8 x 80mm, Cl 8.8

Replaces 120062

4шт.

19

87452111

HYD TUBE,9.53 mm OD

Right Hand Brake

1шт.

20

87452113

HYD TUBE,9.53 mm OD

Right Hand Two Speed

1шт.

21

87303844

HYD CONNECTOR,1-7/16" - 12 ORFS x 1-1/16" - 12 ORB

Inc. 22, 23

4шт.

22

167266

O-RING,0.116" Thk x 0.924" ID, -912, Cl 6, 90 Duro

1шт.

23

9824050

O-RING,0.07" Thk x 0.926" ID, -21, Cl 6, 90 Duro

1шт.

24

9628098

NUT,M8 x 1.25, Cl 10

4шт.

Выбрано товаров: 30