Запчасти Case 445CT (08-14) - HYDRAULICS, ATTACHMENT - HIGH FLOW, ACCUMULATOR (08) - HYDRAULICS

Схема запчастей Case 445CT - (08-14) - HYDRAULICS, ATTACHMENT - HIGH FLOW, ACCUMULATOR (08) - HYDRAULICS
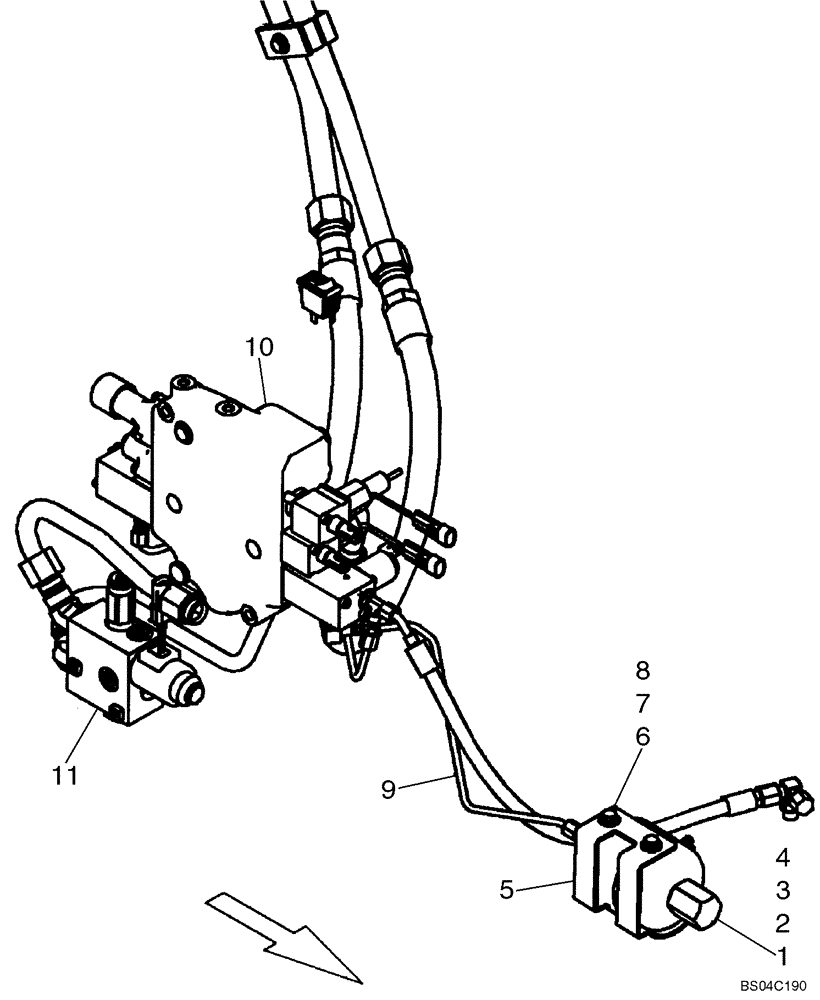
9
7
10
1
11
6
3
4
2
8
5
FIT
1:1
100%

Артикул

Название

Примечание

Количество

1

86624732

ACCUMULATOR

1шт.

2

86625034

HOSE CLAMP,90.4mm - 114.3mm, Worm Gear

1шт.

3

218-5359

HYD CONNECTOR,7/16"-20, 37 Degree x 3/4"-16, O-Ring

Incl. Ref 4

1шт.

4

128825

O-RING,0.087" Thk x 0.644" ID, -908, Cl 6, 90 Duro

1шт.

5

87439065

BRACKET

Accumulator Mounting

1шт.

6

120104

BOLT,Hex, M8 x 1.25 x 20mm, Cl 8.8

2шт.

7

86625263

WASHER,9mm ID x 20mm OD x 1.6mm Thk

2шт.

8

83990583

LOCK WASHER,M8 x 14.8mm OD x 2.1mm Thk

2шт.

9

87439064

HYD TUBE,6.35 mm OD

Pilot Pressure

1шт.

10

87446766

CONTROL VALVE

See Figure 08-08

1шт.

10

87635385R

REMAN-HYD VALVE

445 SKID STEER - BSN N7M454787 (3/04-12/07), 445CT COMPACT TRACK LOADER - BSN N8M458846 (4/05-12/07), Reman for New PN 87446766

1шт.

10

87635385C

CORE-VALVE HYD

Return Number

1шт.

10

87527174

VALVE

High Flow; See Figure 08-08

1шт.

10

87635385R

REMAN-HYD VALVE

445 SKID STEER - BSN N7M454787 (3/04-12/07), 445CT COMPACT TRACK LOADER - BSN N8M458846 (4/05-12/07), Both High Flow, Reman for New PN 87527174

1шт.

10

87635385C

CORE-VALVE HYD

Return Number

1шт.

11

87012669

VALVE

See Figure 08-20

1шт.

Выбрано товаров: 16