Качественные детали и логистика
Оригинальные и аналоговые запчасти с доставкой по России, Казахстану и Беларуси
©2022 PartSell ООО "Система" ИНН 2463123282 ОГРН 1212400004838
Центральный офис: г. Красноярск, Академика Киренского, д.87, пом.4
Телефон: 8 (800) 777-65-74 Email: zakaz@partsell.ru
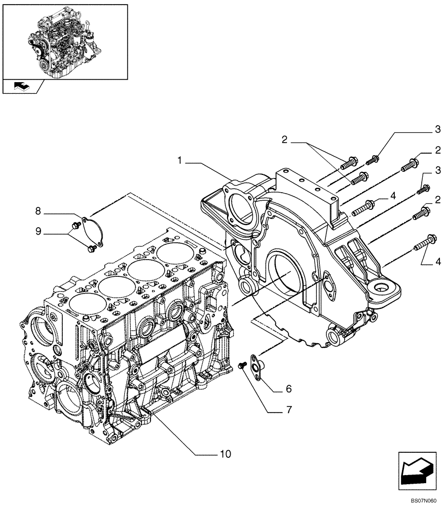
(02-14) - FLYWHEEL CASE (87380450)
№
Артикул
Название
Примечание
Количество
1
504178293
HOUSING
Housing
1шт.
2
16588225
BOLT,Hex, M12 x 1.75 x 40mm
M12X1,75X40 mm
4шт.
3
16673735
BOLT,Hex, M8 x 1.25 x 25mm
M8 x 25
2шт.
4
16588624
SCREW,M12 x 60mm
M12X60 mm
6
504268669
PLATE
Plate
7
4798845
BOLT,M8 x 1.25 x 16.50mm
8
4895155
COVER
9
16597924
SCREW,M8 x 14mm
M8X14 mm
10
REF
INSTRUCTION
See Figure 02-11, Cylinder Block And Related Parts
Выбрано товаров: 0