Запчасти Case 450CT (06-12B) - HYDROSTATICS - PUMP, MULTI-VALVE PLUMBING (450CT WITH PILOT CONTROL) (06) - POWER TRAIN

Схема запчастей Case 450CT - (06-12B) - HYDROSTATICS - PUMP, MULTI-VALVE PLUMBING (450CT WITH PILOT CONTROL) (06) - POWER TRAIN
11
19
10
4
12
2
4
21
14
3
5
23
28
25
2
9
20
8
16
17
26
3
2
4
22
7
18
24
6
1
13
1
27
3
2
3
15
FIT
1:1
100%

Артикул

Название

Примечание

Количество

REF

INSTRUCTION

450CT WITH PILOT CONTROL

1шт.

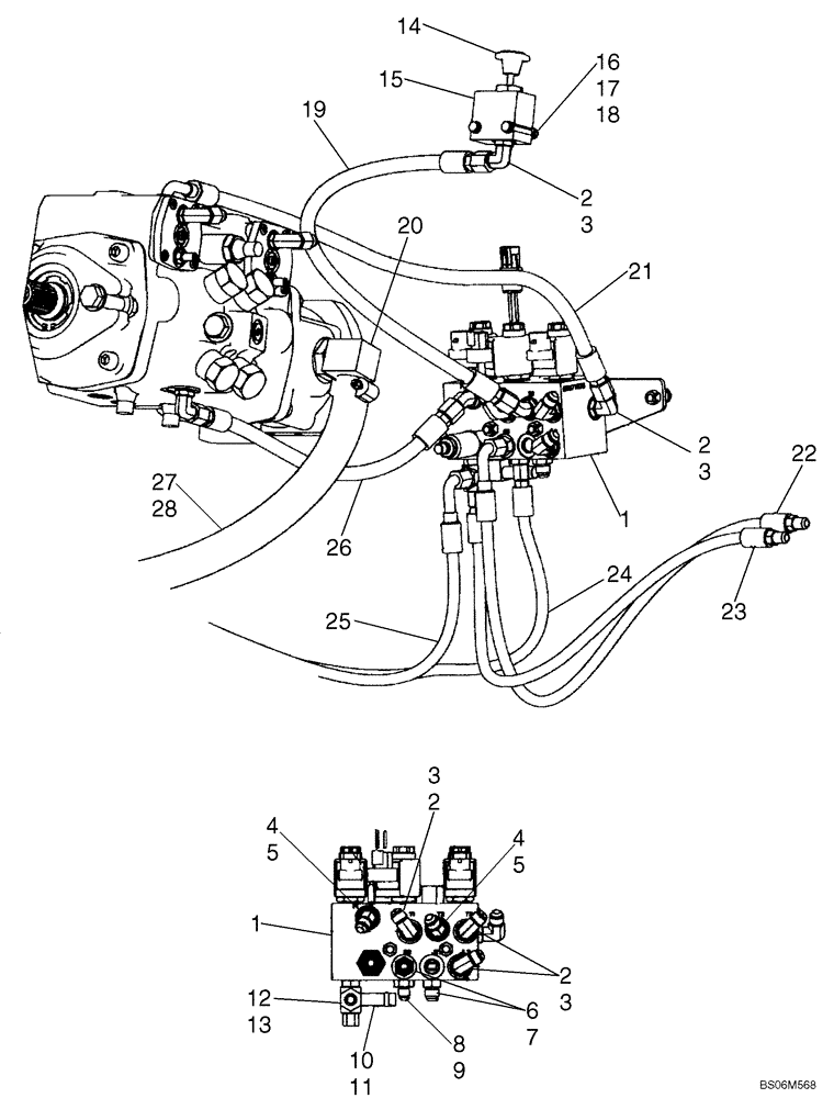
1

87577076

PILOT VALVE

Multi-Valve, Brake, Two Speed; See Figure 06-17A

1шт.

2

76344

90 ELBOW,9/16" - 18 JIC x 9/16" - 18 ORB

Incl. 3

4шт.

3

9617873

O-RING,0.078" Thk x 0.468" ID, -906, Cl 6, 90 Duro

1шт.

4

330346

45 ELBOW,45 Degree, 9/16"-18, 37 Degree x 9/16"-18, O-Ring

Incl. 4A

2шт.

4a

9617873

O-RING,0.078" Thk x 0.468" ID, -906, Cl 6, 90 Duro

1шт.

5

87573371

ADAPTER

Incl. 5A, 5B

1шт.

5a

9617873

O-RING,0.078" Thk x 0.468" ID, -906, Cl 6, 90 Duro

1шт.

5b

9993141

O-RING,0.07" Thk x 0.364" ID, -12, Cl 6, 90 Duro

1шт.

6

76350

HYD CONNECTOR,9/16" - 18 ORB x 9/16" - 18 JIC

Incl 7

2шт.

7

9617873

O-RING,0.078" Thk x 0.468" ID, -906, Cl 6, 90 Duro

1шт.

8

139398

HYD CONNECTOR,9/16" - 18 ORB x 7/16" - 20 JIC

Incl. 9

3шт.

9

9617873

O-RING,0.078" Thk x 0.468" ID, -906, Cl 6, 90 Duro

1шт.

10

86705580

FITTING,90 Degree, 1/2" Hose Bead x 9/16" - 18 ORB

Incl. 11

1шт.

11

9617873

O-RING,0.078" Thk x 0.468" ID, -906, Cl 6, 90 Duro

1шт.

12

86513020

TEE,9/16" - 18 ORB x 9/16" - 18 JIC x 9/16" - 18 JIC

Incl. 13

1шт.

13

9617873

O-RING,0.078" Thk x 0.468" ID, -906, Cl 6, 90 Duro

1шт.

14

87568435

DECAL

Boom Overide; See Figure 09-43B

1шт.

15

87546973

VALVE

Boom Overide; If Used

1шт.

12

87604076

VALVE, EXHAUST, OVER

Boom Overide; If Used

1шт.

16

120056

BOLT,M6 x 1.0 x 54.15mm, Cl 8.8

2шт.

17

87030561

NUT,M6 x 1, Cl 8

2шт.

18

86588450

WASHER,6.6mm ID x 12mm OD x 1.6mm Thk

4шт.

19

87547033

HOSE,9.65 mm ID x 720.00 mm

Dump Valve Drain

1шт.

20

87393628

ADAPTER,1" Hose Barb x 1-5/16" - 12 ORB

90 Barb 1 Hose x 1-5/16-12 OR

1шт.

21

87547040

HOSE

706 mm (27.8 in); DA Pressure

1шт.

22

87547027

HOSE

790 mm (31.1 in) Right Hand Brake

1шт.

23

87568433

HOSE,6.35 mm ID x 1440.00 mm

Right Hand Two Speed

1шт.

24

87452389

HOSE ASSY.

1050 mm (41.33 in) Brake

1шт.

25

87452386

HOSE ASSY.

700 mm (27.56 in) Two Speed; If Used

1шт.

25

87452387

HOSE ASSY.

1025 mm (40.35 in) Two Speed; If Used

1шт.

26

87547032

HOSE,9.65 mm ID x 3050.00 mm

467 mm (18.4 in); Charge Pressure

1шт.

27

514920

HOSE CLAMP,20.6mm - 38.1mm, Worm Gear

1шт.

28

87547024

HOSE,25.4mm ID x 1553mm L, SAE 100R4

1553 mm (61 in); Charge Pump Supply

1шт.

Выбрано товаров: 34