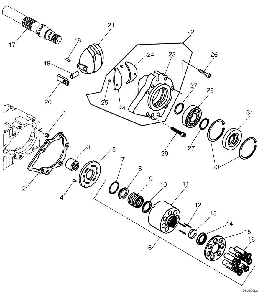
Запчасти Case 450CT (06-24) - TANDEM PUMP - NO AUX DRIVE (SPLIT PUMP CONFIGURATION) (06) - POWER TRAIN

Схема запчастей Case 450CT - (06-24) - TANDEM PUMP - NO AUX DRIVE (SPLIT PUMP CONFIGURATION) (06) - POWER TRAIN
31
11
17
19
23
24
16
21
13
1
22
15
26
27
27
25
30
29
5
2
10
7
14
3
24
28
8
6
20
18
4
1
12
FIT
1:1
100%

Артикул

Название

Примечание

Количество

87043511

PUMP

Tandem; Incl. Figures 06-23 - 06-26

1шт.

87382196R

REMAN-HYD PUMP

Reman for New PN 87043511

1шт.

87382196C

CORE-HYDRAULIC PUMP

Return Number

1шт.

87382196

PUMP

Tandem; Replaces 87043511; Incl. Figures 06-13 - 06-16

1шт.

87382196R

REMAN-HYD PUMP

Remanufactured Hydraulic Pump

1шт.

87382196C

CORE-HYDRAULIC PUMP

Return Number

1шт.

1

N13994

SPACER

Spring Pin

1шт.

2

H436704

GASKET,0.79mm Thk

Front Cover

1шт.

3

N13199

NEEDLE BEARING

Needle

1шт.

4

138-217

LOCK PIN,3/16" OD x 7/16" L, Slotted

1шт.

5

128929A1

LARGE PLATE

PLATE, LARGE Left Hand Valve Plate

1шт.

6

87051278

HYD PUMP REPAIR KIT

Cylinder Block Kit; Incl. 7 - 16

1шт.

7

86537282

CIRCLIP,#162, 1.701, Int, Spiral

Retaining

1шт.

8

115950A1

WASHER

1шт.

9

115948A1

SPRING

Cylinder Block

1шт.

10

115946A1

WASHER

7шт.

11

NSS

NOT SOLD SEPARAT

Cylinder Block

1шт.

12

115943A1

SNAP RING

Retainer

3шт.

13

110873A1

PIN,2.38mm OD x 33.53mm L

Slipper Hold Down

1шт.

14

115942A1

GUIDE

Retainer

1шт.

15

86019219

RETAINER

1шт.

16

NSS

NOT SOLD SEPARAT

Piston Assy

1шт.

17

87051509

SHAFT

Pump

1шт.

18

324610A1

PIN

1шт.

19

N13224

SLEEVE

1шт.

20

N13254

PIN

1шт.

21

87050523

PLATE ASSY.

1шт.

22

87051505

COVER ASSY

Incl. 23 - 25

1шт.

23

NSS

NOT SOLD SEPARAT

Cover

1шт.

24

87050524

JOURNAL

2шт.

25

193494A1

PIN, ROLL

2шт.

26

223680A1

SPECIAL BOLT,Torx, 3/8"

3-8 Torx Hd

1шт.

27

100-11137

SNAP RING,#137, Ext

2шт.

28

87051506

ROLLER BEARING

1шт.

29

223677A1

SCREW,Torx, 7/16"

7-16 Torx Hd

6шт.

30

F61018

SNAP RING,M73, Int

2шт.

31

N14103

SEAL

1шт.

Выбрано товаров: 37