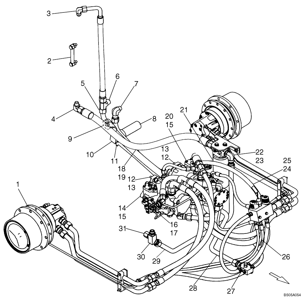
Запчасти Case 450CT (06-04) - HYDROSTATICS - PUMP DRIVE (450CT WITH SPLIT PUMP CONFIGURATION) (06) - POWER TRAIN

Схема запчастей Case 450CT - (06-04) - HYDROSTATICS - PUMP DRIVE (450CT WITH SPLIT PUMP CONFIGURATION) (06) - POWER TRAIN
23
3
21
18
17
15
25
15
6
27
11
31
22
7
12
20
10
13
26
30
4
5
16
1
24
8
13
12
19
28
9
29
2
14
FIT
1:1
100%

Артикул

Название

Примечание

Количество

REF

INSTRUCTION

450CT WITH SPLIT PUMP CONFIGURATION

1шт.

1

REF

INSTRUCTION

See Figure 06-08

1шт.

2

87374752

GAUGE

Replaces 87424266

1шт.

3

144120

ELBOW,90 Degree, 1 1/16"-12, 37 Degree x 1 1/16"-12, 37 Degree

1шт.

4

87038696

ELBOW,90 Degree, 1 5/16"-12, 37 Degree x 1 1/16"-12, 37 Degree

1шт.

5

87434688

HOSE ASSY.

1шт.

6

9790547

TEE,1 5/16"-12, 37 Degree x 1"-11 1/2, NPTF Br

1шт.

7

9615396

ELBOW,90 Degree, 1 5/16"-12, 37 Degree x 3/4"-14, NPTF

1шт.

8

189310A1

STRAINER ASSY.

Suction Line

1шт.

9

87035993

PLUG,Sq Soc, 2"-11 1/2 NPTF

1шт.

10

87029969

HYD CONNECTOR

Elbow, 90 deg Stem, 1-1/4 Stem x 1-1/4 NPTF; Replaces 217-137 Fitting

1шт.

11

87039085

HOSE CLAMP,32mm - 54mm

2шт.

12

14422331

HEX SOC SCREW,M12 x 1.75 x 45mm, Cl 10.9, Full Thd

4шт.

13

86625256

WASHER,13.3mm ID x 28.5mm OD x 4mm Thk

4шт.

14

87043511

PUMP

Models Without Auxiliary Drive; See Figures 06-23 - 06-26

1шт.

14

87382196R

REMAN-HYD PUMP

Reman for New PN 87043511

1шт.

14

87382196C

CORE-HYDRAULIC PUMP

Return Number

1шт.

20

87382196

PUMP

M46; Models Without Auxiliary Drive; Replaces 87043511; See Figures 06-23 - 06-26

1шт.

20

87382196R

REMAN-HYD PUMP

Remanufactured Hydraulic Pump

1шт.

20

87382196C

CORE-HYDRAULIC PUMP

Return Number

1шт.

15

9706914

O-RING,0.07" Thk x 3.989" ID, -45, Cl 5, 75 Duro

2шт.

16

76344

90 ELBOW,9/16" - 18 JIC x 9/16" - 18 ORB

Incl. 17

1шт.

17

9617873

O-RING,0.078" Thk x 0.468" ID, -906, Cl 6, 90 Duro

1шт.

18

87435566

HOSE ASSY.

1255 mm (49.4 in); Oil Cooler; In; If Used

1шт.

18

87459728

Oil Cooler; In; If Used

1шт.

19

378970

HYD CONNECTOR,1-5/16" - 12 ORB x 1-5/16" - 12 JIC

Incl. 167268

2шт.

167268

O-RING,0.116" Thk x 1.171" ID, -916, Cl 6, 90 Duro

1шт.

20

87043508

Tandem Pump, Order 87043510 Pump, 87020734 Gear Pump, 86537266 O-Ring

1шт.

87043510

PUMP

See Figure 06-19 - 06-22

1шт.

87382197R

REMAN-HYD PUMP

Reman for New 87043510

1шт.

87382197C

CORE-HYDRAULIC PUMP

Return Number

1шт.

87020734

PUMP,31.79 CC

See Figure 06-33

1шт.

86537266

O-RING,3.237" ID x 3.442" OD x 0.103"

1шт.

21

REF

INSTRUCTION

Filter and Mounting; See Figure 06-18

1шт.

22

268277

90 ELBOW,1-5/16" - 12 JIC x 1-5/16" - 12 ORB

Incl. 23

2шт.

23

167268

O-RING,0.116" Thk x 1.171" ID, -916, Cl 6, 90 Duro

1шт.

24

87458365

HOSE ASSY.

1шт.

25

87452388

HOSE ASSY.

Brake

1шт.

26

87443511

CLAMP,22mm - 26mm, CTB-24, Style C

24 mm

1шт.

27

76349

PLUG,9/16" - 18 ORB

1шт.

28

87440223

HYD TUBE,25.4 mm OD x 1403, 391.6 mm L

Case Drain

1шт.

29

87419597

HYD TUBE,25.40 mm OD x 658.9, 414.8 mm L

Valve Outlet

1шт.

30

87421217

ADAPTER,1-5/16" - 12 JIC x 1-1/16" - 12 JIC x 1-1/16" - 12 ORB

45, With Side Outlet

1шт.

31

219606

CAP,1-1/16" - 12 JIC

1шт.

Выбрано товаров: 44