Запчасти Case 450CT (06-08) - HYDROSTATICS - DRIVE MOTORS (450CT WITH IN-LINE PUMP CONFIGURATION) (06) - POWER TRAIN

Схема запчастей Case 450CT - (06-08) - HYDROSTATICS - DRIVE MOTORS (450CT WITH IN-LINE PUMP CONFIGURATION) (06) - POWER TRAIN
15
10
10
23
6
2
20
1
16
1b
4
7
1a
14
19
12
10
5
17
24
3
9
13
22
11
3
10
8
18
21
1
2
FIT
1:1
100%

Артикул

Название

Примечание

Количество

REF

INSTRUCTION

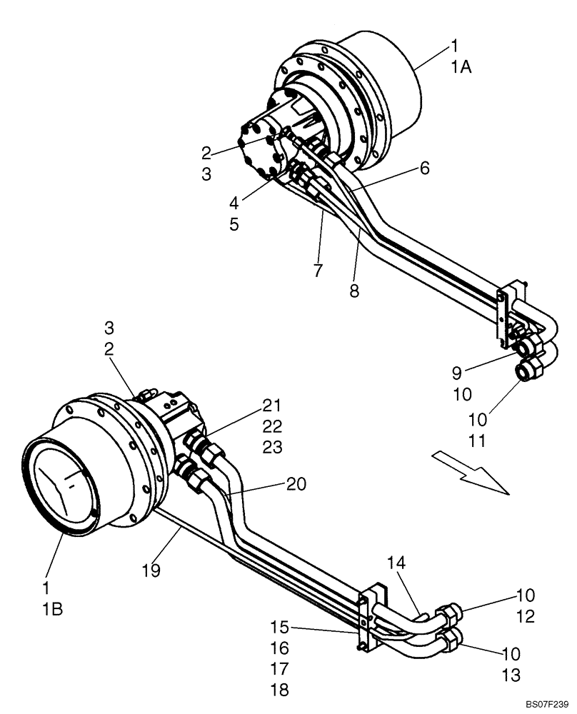
450CT WITH IN-LINE PUMP CONFIGURATION

1шт.

1

87447234

HYDRAULIC MOTOR

Drive Motor; See Figure 06-08B

2шт.

1a

87600262

MOTOR,310CC

Drive Motor, LH; Replaces LH Only Of 87447234; Incl. 1 - 11; See Fig. 06-08C

1шт.

1a

87600262R

REMAN-HYD MOTOR

Motor For Left Side

1шт.

1a

87600262C

CORE-MOTOR HYDRAULIC

Return Number. Please Review Secondary Core Values

1шт.

1b

87600263

MOTOR,310CC

Drive Motor, RH; Replaces Replaces RH Only Of 87447234; Incl. Ref 1 - 11; See Fig. 06-08C

1шт.

1b

87600263R

REMAN-HYD MOTOR,310CC

Motor For Right Side

1шт.

1b

87600263C

CORE-MOTOR HYDRAULIC

Return Number. Please Review Secondary Core Values

1шт.

3

9617873

O-RING,0.078" Thk x 0.468" ID, -906, Cl 6, 90 Duro

1шт.

4

86509028

HYD CONNECTOR,3/4" - 16 JIC x 9/16" - 18 ORB

Incl. 5

2шт.

5

9617873

O-RING,0.078" Thk x 0.468" ID, -906, Cl 6, 90 Duro

1шт.

6

87452118

HYD TUBE,9.53 mm OD

Left Hand Two Speed

1шт.

7

87452116

HYD TUBE,9.53 mm OD

Left Hand Brake

1шт.

2

76350

HYD CONNECTOR,9/16" - 18 ORB x 9/16" - 18 JIC

Incl 3

4шт.

8

87452117

HYD TUBE,12.7 mm OD

Left Hand Case Drain

1шт.

9

87461539

HYD TUBE,25.4 mm OD x 671.5, 79.6 mm L

Left Hand Loop, Top

1шт.

10

9824050

O-RING,0.07" Thk x 0.926" ID, -21, Cl 6, 90 Duro

4шт.

11

87461537

HYD TUBE,25.4 mm OD x 687, 89.8 mm L

Left Hand Loop, Bottom

1шт.

12

87461538

HYD TUBE,25.4 mm OD x 671.5, 88.1 mm L

Right Hand Loop, Top

1шт.

13

87461536

HYD TUBE,25.4 mm OD x 687, 81.5 mm L

Right Hand Loop, Bottom

1шт.

14

87452112

HYD TUBE,12.7 mm OD

Right Hand Case Drain

1шт.

15

87452108

CLAMP

Clamp

4шт.

16

87302564

SPACER,9.2mm ID x 13.7mm OD x 50.8mm L

1/4 Pipe 2.00 in

4шт.

17

87452146

BAR

Clamp Top

2шт.

18

120062

BOLT,Hex, M8 x 70mm, Cl 8.8

If Used

4шт.

18

120040

CARRIAGE BOLT,Short Nk, M8 x 80mm, Cl 8.8

If Used; Used With 18A

4шт.

18a

9628098

NUT,M8 x 1.25, Cl 10

If Used; Not Illustrated

4шт.

19

87452111

HYD TUBE,9.53 mm OD

Right Hand Brake

1шт.

20

87452113

HYD TUBE,9.53 mm OD

Right Hand Two Speed

1шт.

21

201-130

HYD CONNECTOR,1 7/16"-12 ORFS x 1 1/16"-12 ORB

Incl 22, 23

4шт.

22

237-6012

O-RING,0.116" Thk x 0.924" ID, -912, Cl 6, 90 Duro

1шт.

23

238-6021

O-RING,15/16 X 1 - 1/16, Cl 6

1шт.

Выбрано товаров: 32