Запчасти Case 450CT (06-08) - HYDROSTATICS - PUMP, SUPPLY AND RETURN (450CT WITH IN-LINE PUMP CONFIGURATION) (06) - POWER TRAIN

Схема запчастей Case 450CT - (06-08) - HYDROSTATICS - PUMP, SUPPLY AND RETURN (450CT WITH IN-LINE PUMP CONFIGURATION) (06) - POWER TRAIN
12
15
14
7
16
3
19
21
28
23
20
25
29
11
26
2
31
10
30
18
17
1
4
33
8
34
32
27
13
6
24
22
9
22
20
5
20
FIT
1:1
100%

Артикул

Название

Примечание

Количество

REF

INSTRUCTION

450CT WITH IN-LINE PUMP CONFIGURATION

1шт.

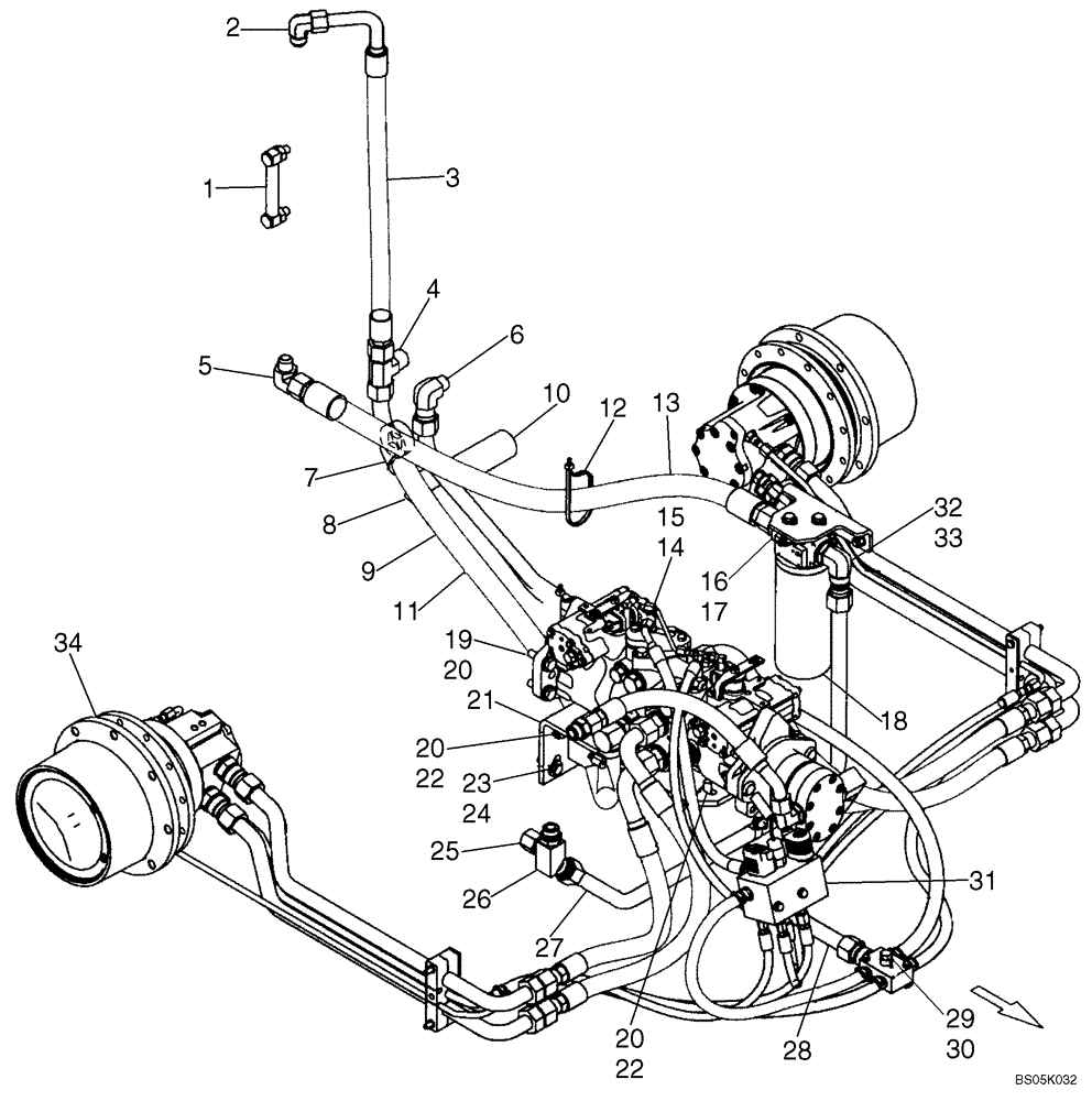
1

87374752

GAUGE

1шт.

2

144120

ELBOW,90 Degree, 1 1/16"-12, 37 Degree x 1 1/16"-12, 37 Degree

1шт.

3

87448981

HOSE ASSY.

Cooler Outlet

1шт.

4

9790547

TEE,1 5/16"-12, 37 Degree x 1"-11 1/2, NPTF Br

1шт.

5

87038696

ELBOW,90 Degree, 1 5/16"-12, 37 Degree x 1 1/16"-12, 37 Degree

1шт.

6

9615396

ELBOW,90 Degree, 1 5/16"-12, 37 Degree x 3/4"-14, NPTF

1шт.

7

87035993

PLUG,Sq Soc, 2"-11 1/2 NPTF

1шт.

8

87029969

HYD CONNECTOR

Stem; 90, 1.25 ID x 1.25 NPTF

1шт.

9

87039085

HOSE CLAMP,32mm - 54mm

2 in

2шт.

10

189310A1

STRAINER ASSY.

Suction Line

1шт.

11

87361407

HOSE ASSY.

Hose; Tandem Pump Suction

1шт.

12

L18331

CABLE TIE,375.9mm L, Nylon, Black

CABLE STRAP

1шт.

13

87459828

HOSE ASSY.,25.4mm ID x 1145mm L

Oil Cooler; In

1шт.

14

76344

90 ELBOW,9/16" - 18 JIC x 9/16" - 18 ORB

Incl. 15

1шт.

15

9617873

O-RING,0.078" Thk x 0.468" ID, -906, Cl 6, 90 Duro

1шт.

16

378970

HYD CONNECTOR,1-5/16" - 12 ORB x 1-5/16" - 12 JIC

Incl. 17

1шт.

17

167268

O-RING,0.116" Thk x 1.171" ID, -916, Cl 6, 90 Duro

1шт.

18

REF

INSTRUCTION

See Figure 06-18

1шт.

19

412087

BOLT,Hex, M12 x 1.75 x 45mm, Cl 10.9, Full Thd

4шт.

20

86625256

WASHER,13.3mm ID x 28.5mm OD x 4mm Thk

8шт.

21

87020365

SUPPORT ASSY.

1шт.

22

43260

BOLT,Hex, M12 x 1.75 x 30mm, Cl 10.9, Full Thd

4шт.

23

120068

BOLT,Hex, M10 x 40mm, Cl 8.8

2шт.

24

86624186

WASHER,0.41" ID x 1.12" OD x 0.13" Thk

2шт.

25

219606

CAP,1-1/16" - 12 JIC

1шт.

26

87421217

ADAPTER,1-5/16" - 12 JIC x 1-1/16" - 12 JIC x 1-1/16" - 12 ORB

45, With Side Outlet

1шт.

27

87419597

HYD TUBE,25.40 mm OD x 658.9, 414.8 mm L

Valve Outlet

1шт.

28

87440223

HYD TUBE,25.4 mm OD x 1403, 391.6 mm L

Case Drain

1шт.

29

76349

PLUG,9/16" - 18 ORB

Incl. 30

1шт.

30

9617873

O-RING,0.078" Thk x 0.468" ID, -906, Cl 6, 90 Duro

1шт.

31

REF

INSTRUCTION

See Figure 06-17

1шт.

32

268277

90 ELBOW,1-5/16" - 12 JIC x 1-5/16" - 12 ORB

Incl. 33

1шт.

33

167268

O-RING,0.116" Thk x 1.171" ID, -916, Cl 6, 90 Duro

1шт.

34

REF

INSTRUCTION

See Figure 06-12

1шт.

Выбрано товаров: 35