Запчасти Case TR310 (55.014.AM) - EGT SENSOR (55) - ELECTRICAL SYSTEMS

Схема запчастей Case TR310 - (55.014.AM) - EGT SENSOR (55) - ELECTRICAL SYSTEMS
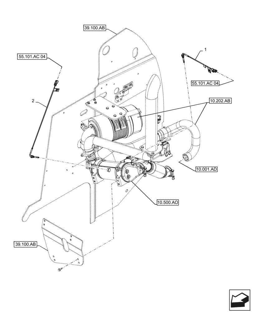
10.202.ab
2
1
10.500.ao
55.101.ac 04
55.101.ac 04
10.001.ad
39.100.ab
39.100.ab
FIT
1:1
100%

Артикул

Название

Примечание

Количество

1

47406556

TEMPERATURE SENDER

EGT, Before Muffler, Years: -29-MAR-17

1шт.

2

47428730

SENSOR

EGT, After Muffler, Years: -29-MAR-17

1шт.

2

47478868

TEMPERATURE SENDER,35mm, Closed

, Start Year: 30-MAR-17

1шт.

Выбрано товаров: 3