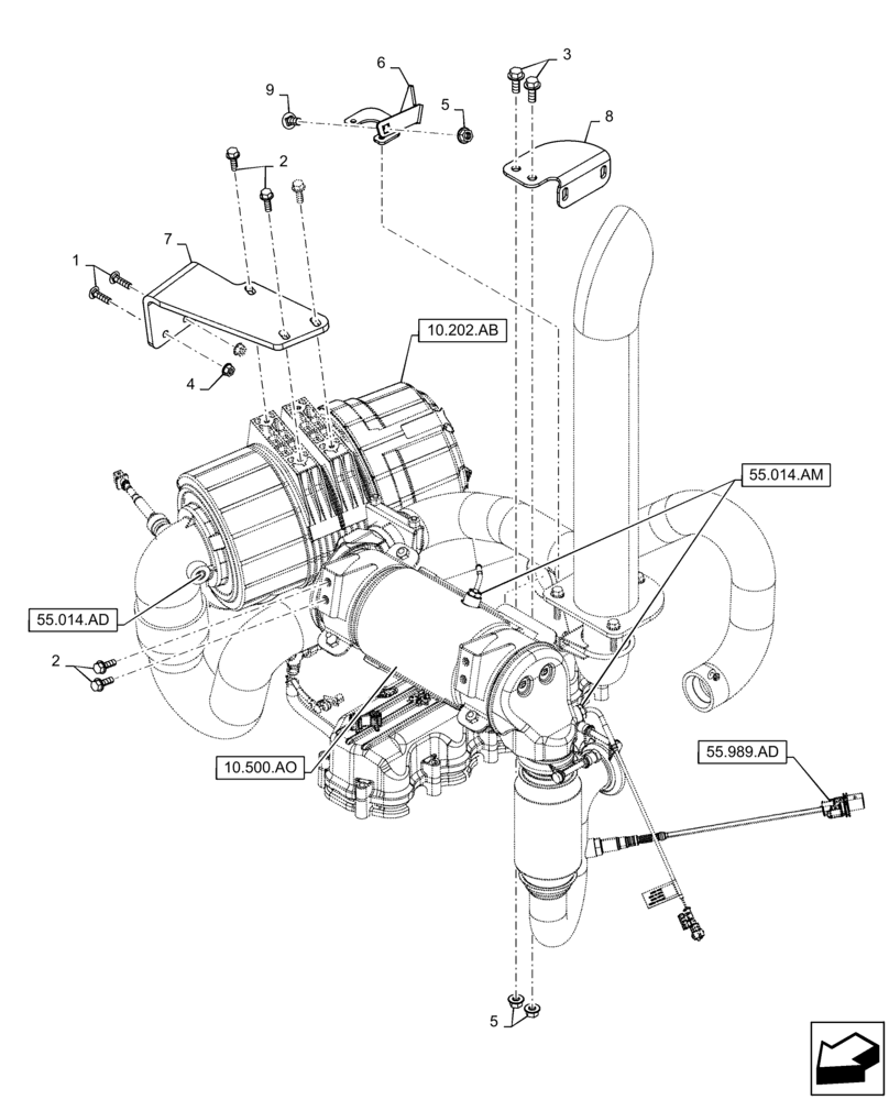
Запчасти Case TR310 (10.254.AD) - INTAKE & EXHAUST, MOUNTING (10) - ENGINE

Схема запчастей Case TR310 - (10.254.AD) - INTAKE & EXHAUST, MOUNTING (10) - ENGINE
6
55.014.ad
5
8
5
4
55.989.ad
2
1
10.500.ao
2
10.202.ab
3
9
55.014.am
7
FIT
1:1
100%

Артикул

Название

Примечание

Количество

1

120038

CARRIAGE BOLT,Rnd Head, M8 x 1.25 x 30mm, Cl 8.8, Full Thd

3шт.

2

9671714

FLANGE BOLT,Hex, M8 x 1.25 x 25mm, Cl 8.8

7шт.

3

9804261

BOLT,Hex, M10 x 25mm, Cl 8.8, Full Thd

2шт.

4

9804277

FLANGE NUT,Hex, M8 x 1.25, Cl 8

3шт.

5

9804278

FLANGE NUT,M10 x 1.5, Cl 8

3шт.

6

47370315

BRACKET

Air Cleaner Coupler

1шт.

7

47388339

BRACKET

Air Cleaner Radial

1шт.

8

84593980

MOUNTING PLATE

Tailpipe Hanger

1шт.

9

86633356

CARRIAGE BOLT,M10 x 34.8mm, Cl 8.8

1шт.

Выбрано товаров: 9