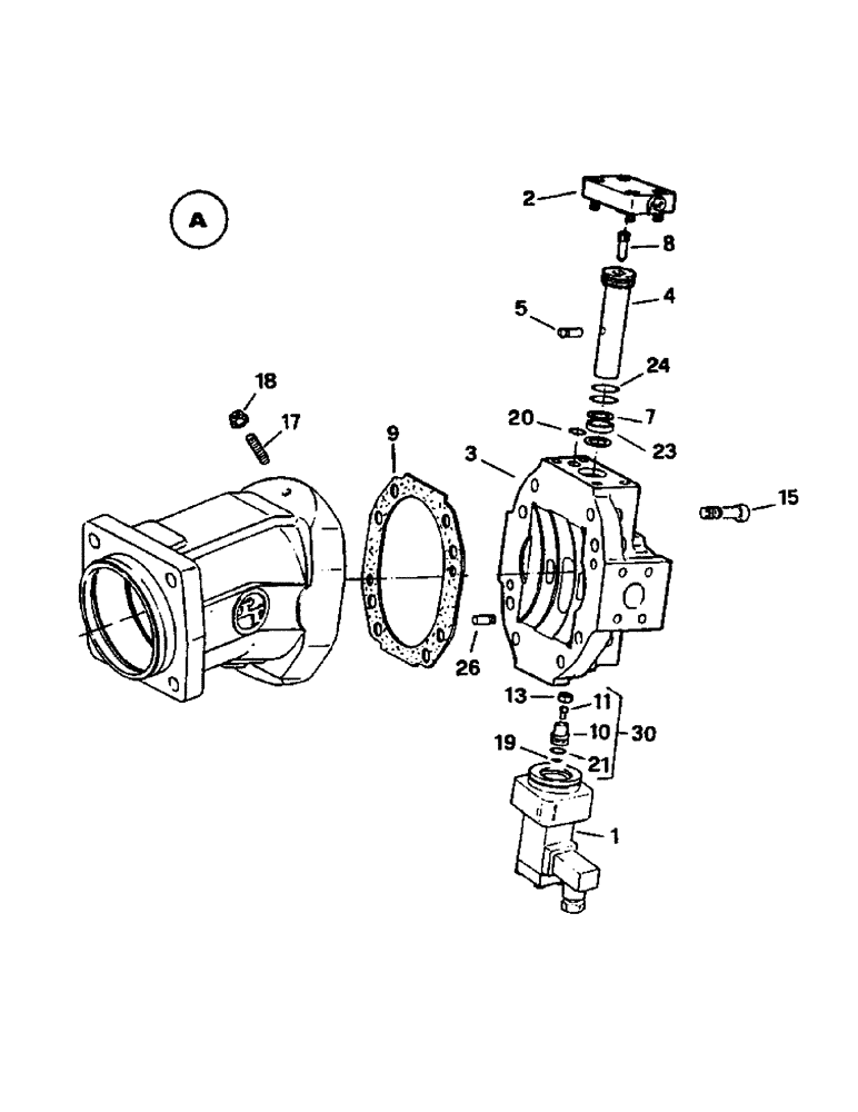
Запчасти Case 221B (8-26) - TRAVEL HYDRAULIC MOTOR - REGULATOR, 121B DAH1215912-DAH1216059 / 221B DAH2215913-DAH2216059 (08) - HYDRAULICS

Схема запчастей Case 221B - (8-26) - TRAVEL HYDRAULIC MOTOR - REGULATOR, 121B DAH1215912-DAH1216059 / 221B DAH2215913-DAH2216059 (08) - HYDRAULICS
2
15
9
26
21
30
17
20
7
10
8
1
23
5
19
4
11
3
24
18
13
FIT
1:1
100%

Артикул

Название

Примечание

Количество

1

REF

INSTRUCTION

1шт.

2

REF

INSTRUCTION

1шт.

3

215935A1

HOUSING

BODY

1шт.

4

215936A1

PISTON

1шт.

5

215937A1

SPLIT PIN/SAFETY PIN

1шт.

7

215938A1

BACK-UP RING

2шт.

8

215939A1

SCREW

1шт.

9

215940A1

GASKET

1шт.

10

NSS

NOT SOLD SEPARAT

PISTON

1шт.

11

NSS

NOT SOLD SEPARAT

VALVE poppet

1шт.

13

215943A1

BUSHING

2шт.

15

215944A1

SCREW

1шт.

17

215945A1

SCREW

1шт.

18

215946A1

NUT

1шт.

19

215947A1

O-RING

2шт.

20

215948A1

O-RING

3шт.

21

215949A1

O-RING,0.07" Thk x 0.239" ID, -10, Cl 6, 90 Duro

1шт.

23

215950A1

GASKET

1шт.

24

215951A1

SCRAPER RING

2шт.

26

215952A1

DOWEL

PIN

2шт.

30

215953A1

CHECK VALVE

Set Of Parts

2шт.

a

215902A1

GOVERNOR

1шт.

Выбрано товаров: 22