Запчасти Case 21D (22.062[2987652000]) - AXIAL PISTON PUMP (35) - HYDRAULIC SYSTEMS

Схема запчастей Case 21D - (22.062[2987652000]) - AXIAL PISTON PUMP (35) - HYDRAULIC SYSTEMS
121
132
147
122
103
104
102
102
101
105
1
131
123
127
146
154
120
122
113
149
FIT
1:1
100%

Артикул

Название

Примечание

Количество

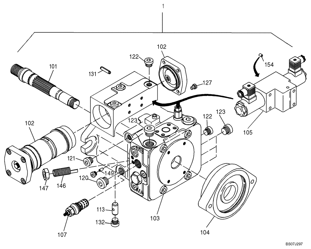
1

4532228

HYDRAULIC PUMP,40 CC

Incl. 101-154

1шт.

101

Drive Device Pump (2988405) See Fig 22.064

1шт.

102

Regulation Pump (2812206) See Fig 22.066

1шт.

103

Distributor Plate Pump Installation (2811633) See Fig 22.430

1шт.

104

Gear Pump (2988406) See Fig 22.052

1шт.

105

Hydraulic System Valves Solenoid (2988380) See Fig 23.010

1шт.

107

1461928

CONTROL VALVE

See Fig 23.110

1шт.

113

1474589

PIN

Replaces 420697A1

1шт.

120

945328

PLUG,Hex, M22 x 1.5

Screw M22x 1,5, Replaces 420698A1

1шт.

121

773596

PLUG,Hex socket, M24 x 1

M14 x 1.5, Replaces 420699A1

1шт.

122

970659

PLUG,M12 x 1.5

Screw M12 x 1,5, Replaces 420647A1

5шт.

123

1415651

KEY

4шт.

127

8486166

PLUG

Replaces 420431A1

2шт.

131

1469079

LOCK PIN

Replaces 420701A1

2шт.

132

1637351

PLUG,Hex Skt, M10 x 1 x 12mm

Screw M10 x 1, Replaces 420702A1

1шт.

146

1456679

SCREW

Replaces 420703A1

1шт.

147

1412648

NUT

Replaces 420704A1

1шт.

149

3291906

JET

Replaces 420705A1

1шт.

154

1418844

JET

Replaces 420706A1

1шт.

Выбрано товаров: 0