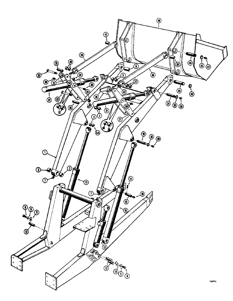
Запчасти Case 33 (010) - LOADER LIFT FRAME AND RELATED PARTS, USE BEFORE LOADER SN.4178576

Схема запчастей Case 33 - (010) - LOADER LIFT FRAME AND RELATED PARTS, USE BEFORE LOADER SN.4178576
FIT
1:1
100%

Артикул

Название

Примечание

Количество

1

D37715

X

FRAME - loader lift, Includes: Ref. 2 - 6

1шт.

2

D30935

BUSHING,47.85mm ID x 57.15mm OD x 33.27mm L

- frame, at sub frame

4шт.

3

D30929

BUSHING,38.33mm ID x 47.63mm OD x 38.1mm L

- frame, at lift cylinder (Outer lugs)

2шт.

3a

D30932

BUSHING,38.33mm ID x 47.63mm OD x 28.45mm L

- frame, at lift cylinder (Inner lugs)

2шт.

4

D37763

BUSHING

- frame, at tilt linkage

4шт.

5

D30932

BUSHING,38.33mm ID x 47.63mm OD x 28.45mm L

- frame, at tilt cylinder

4шт.

6

D30931

BUSHING,38.33mm ID x 47.63mm OD x 69.85mm L

- frame, at bucket

2шт.

7

219-1

LUBE NIPPLE,1/8" - 27 NPTF

FITTING - grease, straight (1/8" NPT)

2шт.

8

13-816

BOLT,Hex, 1/2" - 13 x 1", Gr 5, Full Thd

2шт.

9

192-163

LOCK WASHER,1/2"

WASHER, LOCK, 1/2"

2шт.

10

D32264

RETAINER

PLATE - pin retaining, R.H.

1шт.

11

D32263

RETAINER

PLATE - pin retaining, L.H.

1шт.

12

D32265

PIN

- cylinder, at subframe

3шт.

13

REF

INSTRUCTION

CYLINDER - hyd., hydra-leveling (See Figures 264 thru 266 for proper cylinder)

1шт.

14

135-814

GROOVED PIN,5/16" x 2 3/4", Type E, Hardened

Pin, Grooved, 5/16" x 2 3/4", Type E, Hardened

1шт.

15

D31265

PIN

- cylinder mounting

1шт.

16

REF

INSTRUCTION

CYLINDER - hyd., loader lift (R.H.) See Figure 262 for proper cylinder)

1шт.

17

REF

INSTRUCTION

CYLINDER - hyd., loader lift (L.H.) See Figures 258 thru 262 for proper cylinder

1шт.

18

D25279

SNAP RING,M35, Int

RING - retaining

4шт.

19

D31004

AXLE PIN

PIN - cylinder, at lift frame

2шт.

20

219-1

LUBE NIPPLE,1/8" - 27 NPTF

FITTING - grease, straight (1/8" NPT)

7шт.

21

REF

INSTRUCTION

CYLINDER - hydraulic, tilt (R.H.) See Figures 270 and 272 for proper cylinder

1шт.

22

REF

INSTRUCTION

CYLINDER - hyd., tilt (L.H.) See Figures 270 and 272 for proper cylinder

1шт.

23

13-16108

BOLT,Hex, 1" - 8 x 6-3/4", Gr 5

HHCS - 1" - 8 NC x 6-3/4"

4шт.

24

131-20

LOCK NUT,1"-8, GB

NUT - hex., lock (1" - 8 NC)

4шт.

25

D31218

BUSHING

SPACER - tilt cylinder link, upper

2шт.

26

D31219

BUSHING,26.67mm ID x 38.08mm OD x 101.6mm L

SPACER - tilt cylinder link, lower

2шт.

27

D37580

LINK - tilt cylinder, R.H. outer, Includes: Ref. 28

1шт.

28

D31512

BUSHING,47.75mm ID x 57.15mm OD x 19.05mm L

- link

1шт.

29

D40455

LINK - tilt cylinder, R.H. inner, Includes: Ref. 30

1шт.

30

D31512

BUSHING,47.75mm ID x 57.15mm OD x 19.05mm L

- link

1шт.

31

D30941

LINK - tilt cylinder, L.H. outer and inner, Includes: Ref. 32

2шт.

32

D31512

BUSHING,47.75mm ID x 57.15mm OD x 19.05mm L

- link

1шт.

33

D25279

SNAP RING,M35, Int

RING - retaining

4шт.

34

D31001

PIN

- cylinder, at lift frame

2шт.

35

219-1

LUBE NIPPLE,1/8" - 27 NPTF

FITTING - grease, straight (1/8" NPT)

2шт.

36

D30945

DRAG LINK

ARM - tilt, R.H., Includes: Ref. 37 and 38

1шт.

37

D30933

BUSHING,38.41mm ID x 47.63mm OD x 31.75mm L

- arm, at tilt link

2шт.

38

D30931

BUSHING,38.33mm ID x 47.63mm OD x 69.85mm L

- arm, at bucket

1шт.

39

D30947

SUN VISOR

ARM, tilt, L.H. link, Includes: Ref. 40 and 41

1шт.

40

D30933

BUSHING,38.41mm ID x 47.63mm OD x 31.75mm L

- arm, at tilt link

2шт.

41

D30931

BUSHING,38.33mm ID x 47.63mm OD x 69.85mm L

- arm, at bucket

1шт.

42

219-55

LUBE NIPPLE,90 Degree Elbow, 1/8" - 27 NPTF

NIPPLE, LUBE, 90º, 1/8" NPT x .84" lg

2шт.

43

D25279

SNAP RING,M35, Int

RING - retaining

8шт.

44

D37287

PIN

- bucket, upper

2шт.

45

NLS

NO LONGER SERVICED

- bucket, lower

2шт.

46

NSS

NOT SOLD SEPARAT

RESERVED

1шт.

47

219-1

LUBE NIPPLE,1/8" - 27 NPTF

FITTING - grease, straight (1/8" NPT)

2шт.

48

REF

INSTRUCTION

BUCKET - loader (See Figures 18 thru 22 for options)

1шт.

Выбрано товаров: 49