Запчасти Case 580F (10) - AXIAL BACKHOE - SAFETY VALVE - STABILIZER CYLINDER

Схема запчастей Case 580F - (10) - AXIAL BACKHOE - SAFETY VALVE - STABILIZER CYLINDER
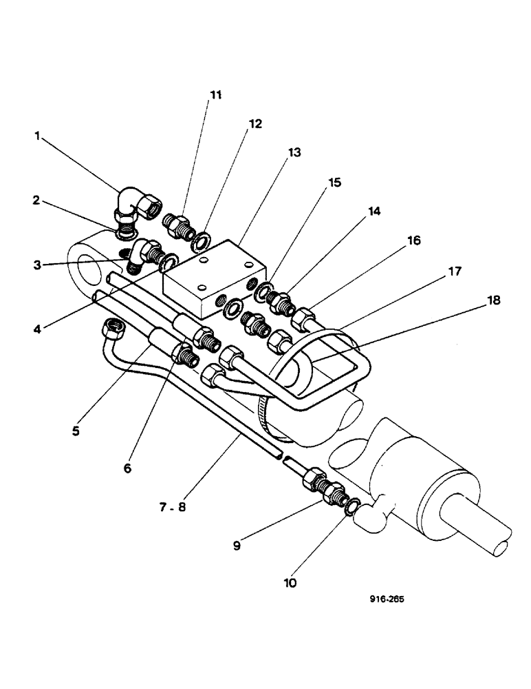
4
10
16
11
15
8
12
5
7
18
13
14
17
9
1
2
3
6
FIT
1:1
100%

Артикул

Название

Примечание

Количество

1

218-5107

90 ELBOW,90 Degree Elbow, 7/8" - 14 Male JIC x 7/8" - 14 Male ORB

1шт.

2

237-6010

O-RING,0.097" Thk x 0.755" ID, -910, Cl 6, 90 Duro

1шт.

3

E37281

ELBOW UNION

Union Elbow

1шт.

4

E41983

GASKET

1шт.

5

D65652

HOSE,9.53mm ID x 990.6mm L, SAE 100R2

1шт.

6

D56043

HOSE,9.53mm ID x 863.6mm L, SAE 100R2

1шт.

7

E41283

TUBE

RH

1шт.

8

E41285

TUBE

LH

1шт.

9

218-5060

HYD CONNECTOR,3/4" - 16 Male JIC x 7/8" - 14 Male ORB

1шт.

10

237-6010

O-RING,0.097" Thk x 0.755" ID, -910, Cl 6, 90 Duro

1шт.

11

E37282

HYD CONNECTOR

1шт.

12

E41983

GASKET

1шт.

13

E37283

LOCK VALVE

See Figure 32

1шт.

14

E37132

CONNECTOR, ELEC

CONNECTOR

2шт.

15

E41983

GASKET

1шт.

16

E37284

TUBE

1шт.

17

214-270

HOSE CLAMP,#76, 4.31" - 5.25", Type F Worm

1шт.

18

E41281

TUBE

1шт.

Выбрано товаров: 18