Запчасти Case 580G (038) - ENGINE - CYLINDER BLOCK, GASKETS AND COVERS (02) - ENGINE

Схема запчастей Case 580G - (038) - ENGINE - CYLINDER BLOCK, GASKETS AND COVERS (02) - ENGINE
25
2
22
15
7
1
32
14
11
29
9
21
24
19
3
30
28
13
4
27
31
19
26
10
6
16
17
23
5
8
32
19
20
12
FIT
1:1
100%

Артикул

Название

Примечание

Количество

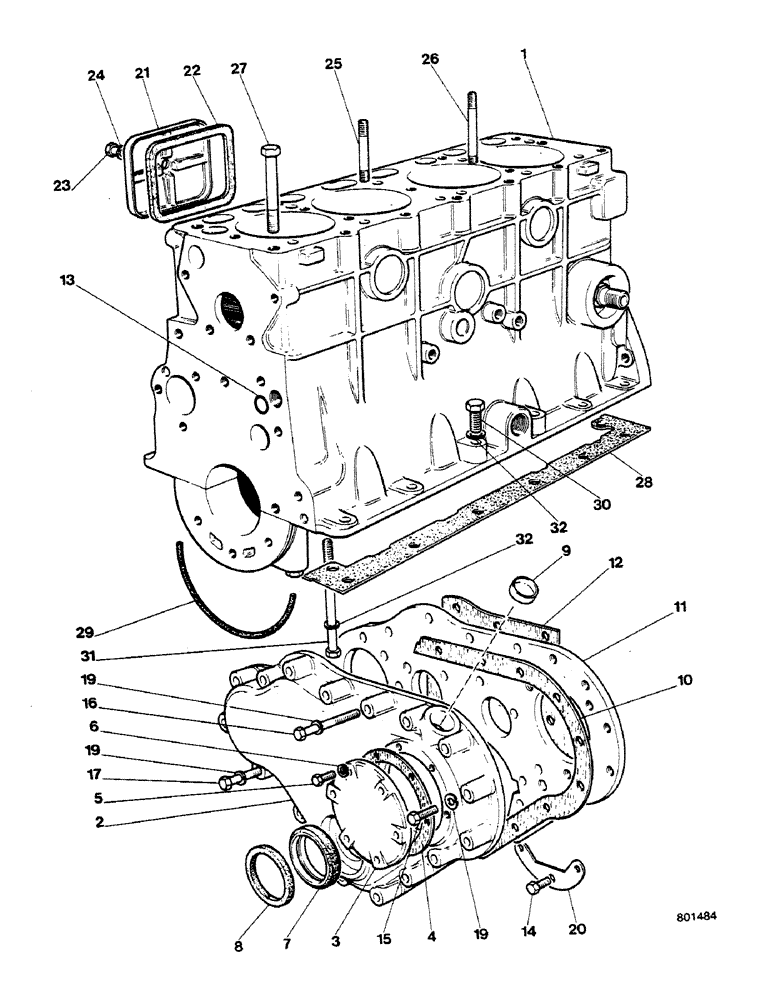
1

REF

INSTRUCTION

BLOCK cylinder, See Figure 36

1шт.

K923037

COVER

TIMING ASSY, Includes: Ref. 2 - 9

1шт.

2

K950628

COVER

1шт.

3

K924397

COVER

PLATE

1шт.

4

K204917

GASKET

1шт.

5

13-510

BOLT,Hex, 5/16" - 18 x 5/8", Gr 5, Full Thd

6шт.

5

13-514

BOLT,Hex, 5/16" - 18 x 7/8", Gr 5

6шт.

6

192-20

LOCK WASHER,Helical Spring, 0.318" ID, CST, ZND

6шт.

7

K628127

OIL SEAL,52.2mm ID x 73.45mm OD x 9.5mm Thk

oil

1шт.

8

K623454

FELT SEAL,54.77mm ID x 73.82mm OD x 3.17mm Thk

felt

1шт.

9

41-20

PLUG,Exp, 1 1/4"

core

1шт.

10

K920794

GASKET

1шт.

11

K920867

CARRIER

PLATE

1шт.

12

K206869

GASKET

1шт.

13

K24556

O-RING,0.734" ID x 1.012" OD x 0.139"

1шт.

14

26-512

BOLT,Hex, 5/16" - 18 x 3/4", Gr 8

3/4" long

4шт.

15

13-516

BOLT,Hex, 5/16" - 18 x 1", Gr 5

9шт.

16

K600210

BOLT

2"-1/8 long

1шт.

17

13-524

BOLT,Hex, 5/16" - 18 x 1-1/2", Gr 5

6шт.

18

9635082

NUT,5/16" - 18, Gr 5

Not Illustrated

3шт.

19

192-20

LOCK WASHER,Helical Spring, 0.318" ID, CST, ZND

21шт.

20

K902036

GASKET

PLATE baffle

1шт.

21

K10029

COVER

2шт.

22

K10030

GASKET

2шт.

23

413-632

BOLT,Hex, 3/8" - 16 x 2", Gr 5

2шт.

24

K19504

WASHER,9.92mm ID x 14.29mm OD x 2mm Thk

2шт.

25

K906538

STUD

10шт.

26

K608505

STUD,1/2" x 7/16"

STUD

2шт.

27

K600870

BOLT

7шт.

28

K902044

GASKET

left hand

1шт.

28

K902045

GASKET

right hand

1шт.

29

K902046

SEAL

2шт.

30

13-618

BOLT,Hex, 3/8" - 16 x 1-1/8", Gr 5

10шт.

30

13-628

BOLT,Hex, 3/8" - 16 x 1-3/4", Gr 5

2шт.

31

13-692

BOLT,Hex, 3/8" - 16 x 5-3/4", Gr 5

4шт.

32

192-21

LOCK WASHER,3/8"

16шт.

Выбрано товаров: 36