Запчасти Case 580G (156) - TRANSAXLE - REAR AXLE HOUSING (06) - POWER TRAIN

Схема запчастей Case 580G - (156) - TRANSAXLE - REAR AXLE HOUSING (06) - POWER TRAIN
1
4
9
15
11
4
8
14
6
3
10
13
5
16
17
12
8
2
FIT
1:1
100%

Артикул

Название

Примечание

Количество

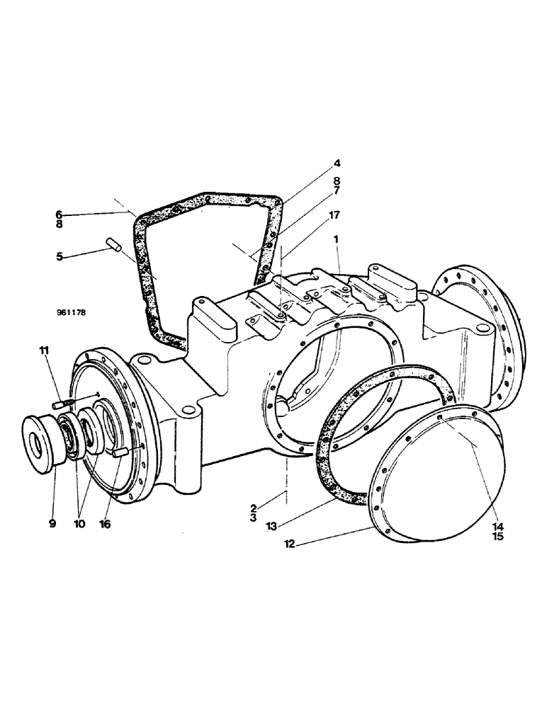
1

K955077

SHAFT

HOUSING, K957409

1шт.

1

K957409

HOUSING

1шт.

2

K623851

PLUG

1шт.

3

K627474

WASHER

1шт.

4

K948762

GASKET

If used

1шт.

5

K621826

PIN

dowel

2шт.

6

13-772

BOLT,Hex, 7/16" - 14 x 4-1/2", Gr 5

5шт.

7

13-764

BOLT,Hex, 7/16" - 14 x 4", Gr 5

9шт.

8

92-7

LOCK WASHER,7/16"

14шт.

9

K62356

HOUSING

SEAL

2шт.

10

K13353

SEAL,44.45mm ID x 80.96mm OD x 12.7mm Thk

4шт.

11

K947891

BREATHER

2шт.

12

K15222

COVER

SPARE PART

1шт.

13

K15228

GASKET

1шт.

14

K603001

HARDWARE

BOLT

12шт.

15

92-7

LOCK WASHER,7/16"

12шт.

16

K900105

PIN

dowel

4шт.

17

K603148

SCREW

breather

1шт.

Выбрано товаров: 18