Запчасти Case 580G (168) - TRANSAXLE - FINAL DRIVE HOUSING (06) - POWER TRAIN

Схема запчастей Case 580G - (168) - TRANSAXLE - FINAL DRIVE HOUSING (06) - POWER TRAIN
20
3
1a
31
b
21
29
4
8
18
7
35
40
19
11
10
33
34
5
22
4
43
9
39
25
38
15
26
44
27
14
45
17
32
12
41
23
24
30
1
13
28
6
42
2
16
FIT
1:1
100%

Артикул

Название

Примечание

Количество

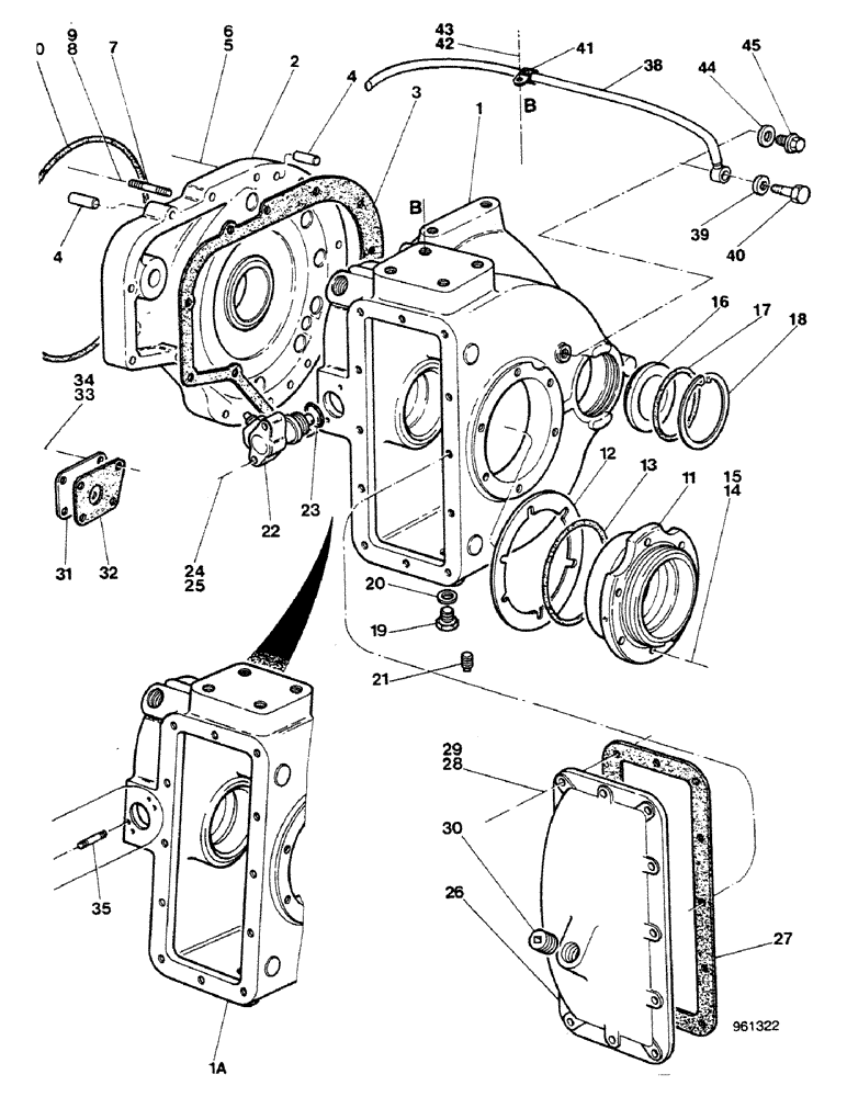
1

K957230

HOUSING

right

1шт.

K210406, K626876, K19591

1шт.

1

K210406

HOUSING

right

1шт.

1

K957229

HOUSING

left

1шт.

K210405, K626876, K19591

1шт.

1

K210405

HOUSING

left

1шт.

1a

K206929

HOUSING

right

1шт.

For identification see detail "A"

1шт.

K957230, D93169, 13-524 (2), 192-20 (2)

1шт.

1a

K206928

HOUSING

left

1шт.

For identification see detail "A"

1шт.

K927229, D93171, 13-524 (2), 192-20 (2)

1шт.

2

K953976

HOUSING

left

1шт.

2

K953977

HOUSING

HOUSING right

1шт.

3

K940834

GASKET,0.25mm Thk

2шт.

4

K900105

PIN

dowel

8шт.

5

92-8

LOCK WASHER,1/2"

26шт.

6

13-840

BOLT,Hex, 1/2" - 13 x 2-1/2", Gr 5

26шт.

7

K608509

STUD

36шт.

8

192-23

LOCK WASHER,1/2"

36шт.

9

K607239

NUT

36шт.

10

K628855

O-RING,3mm Thk x 244mm ID, 75 Duro

2шт.

11

K945535

HOUSING

right

1шт.

11

K945536

HOUSING

left

1шт.

12

K940849

SHIM

0.003"

1шт.

12

K940848

SHIM,0.13mm Thk

0.005"

1шт.

12

K940847

SHIM,0.38mm Thk

0.015"

1шт.

12

K940846

SHIM

0.030"

1шт.

13

K623539

O-RING,0.139" Thk x 5.734" ID, -256, Cl 5, 75 Duro

2шт.

14

K600602

BOLT,Hex, 7/16" - 14 x 1 1/2", Gr 5

12шт.

15

92-7

LOCK WASHER,7/16"

12шт.

16

K929045

COVER

end

2шт.

17

K623545

O-RING,0.139" Thk x 2.984" ID, -234, Cl 5, 75 Duro

2шт.

18

K13042

RING, SNAP

RING SNAP

4шт.

19

K623849

PLUG

2шт.

20

K15143

WASHER

copper

2шт.

21

K623758

PLUG

2шт.

22

REF

INSTRUCTION

CYLINDER slave (See Figure 172)

2шт.

23

REF

INSTRUCTION

O-RING (See Figure 172)

2шт.

24

13-524

BOLT,Hex, 5/16" - 18 x 1-1/2", Gr 5

4шт.

25

192-20

LOCK WASHER,Helical Spring, 0.318" ID, CST, ZND

4шт.

26

K940850

COVER

2шт.

27

K923221

GASKET,0.51mm Thk

2шт.

28

13-616

BOLT,Hex, 3/8" - 16 x 1", Gr 5, Full Thd

set

20шт.

29

192-21

LOCK WASHER,3/8"

20шт.

30

K12362

PLUG

4шт.

31

K940851

COVER

2шт.

32

K940852

GASKET

2шт.

33

13-410

BOLT,Hex, 1/4" - 20 x 5/8", Gr 5, Full Thd

8шт.

34

92-4

LOCK WASHER,1/4"

8шт.

35

K608123

STUD

4шт.

To be used with K206929 or K206928 only

1шт.

36

192-20

LOCK WASHER,Helical Spring, 0.318" ID, CST, ZND

4шт.

To be used with K206929 or K206928 only

1шт.

37

129-105

NUT,Hex, 1/2" - 13, Gr 5

4шт.

To be used with K206929 or K206928 only

1шт.

38

K946147

TUBE

banjo

2шт.

39

K19504

WASHER,9.92mm ID x 14.29mm OD x 2mm Thk

4шт.

40

K620360

BANJO BOLT

BOLT

2шт.

41

51200321

CLAMP

2шт.

42

13-816

BOLT,Hex, 1/2" - 13 x 1", Gr 5, Full Thd

2шт.

43

92-8

LOCK WASHER,1/2"

2шт.

44

K626876

WASHER

if used

2шт.

45

K19591

PLUG

if used

2шт.

Выбрано товаров: 64