Запчасти Case 580G (14) - ENGINE - WATER PUMP AND FAN (10) - ENGINE

Схема запчастей Case 580G - (14) - ENGINE - WATER PUMP AND FAN (10) - ENGINE
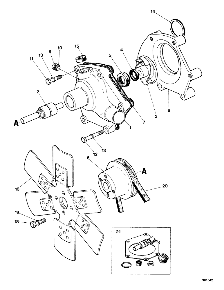
8
3
21
2
5
14
20
16
1
13
6
10
12
18
4
15
13
9
19
7
11
FIT
1:1
100%

Артикул

Название

Примечание

Количество

K207178

PUMP

water

1шт.

1

K201749

HOUSING

1шт.

2

K262797

BEARING,38.1mm OD x 112.93mm L

and shaft

1шт.

If Used

1шт.

3

K200687

IMPELLER

1шт.

4

K200821

RING

1шт.

If Used

1шт.

5

K200823

GLAND

seal

1шт.

If Used

1шт.

6

K207179

PULLEY

1шт.

7

K942844

GASKET

1шт.

If Used

1шт.

8

K942843

HOUSING

1шт.

9

K623829

PLUG

1шт.

If Used

1шт.

10

K19500

GASKET

1шт.

If Used

1шт.

11

13-520

BOLT,Hex, 5/16" - 18 x 1-1/4", Gr 5

1-1/4 long

2шт.

12

13-536

BOLT,Hex, 5/16" - 18 x 2-1/4", Gr 5

3шт.

13

192-20

LOCK WASHER,Helical Spring, 0.318" ID, CST, ZND

6шт.

14

K24737

O-RING,0.139" Thk x 1.609" ID, -223, Cl 6, 90 Duro

1шт.

If Used

1шт.

15

K915330

SEALING RING

rubber

1шт.

If Used

1шт.

16

E45714

FAN

suction

1шт.

18

13-616

BOLT,Hex, 3/8" - 16 x 1", Gr 5, Full Thd

4шт.

19

92-6

LOCK WASHER,3/8"

4шт.

20

K952514

V-BELT

Fan

1шт.

21

K965888

PACKAGE, REPAIR

1шт.

If Used

1шт.

Выбрано товаров: 30