Запчасти Case 380CK (052) - SELECTAMATIC PUMP AND SUPPORT PLATE

Схема запчастей Case 380CK - (052) - SELECTAMATIC PUMP AND SUPPORT PLATE
FIT
1:1
100%

Артикул

Название

Примечание

Количество

1

REF

INSTRUCTION

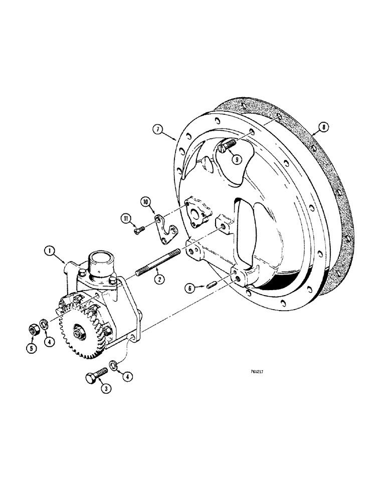
PUMP ASSEMBLY - selectamatic, parts list Figure 53A

1шт.

2

K608221

STUD

- 3/8" - 16 NC x 3-11/16"

1шт.

3

13-618

BOLT,Hex, 3/8" - 16 x 1-1/8", Gr 5

2шт.

4

92-6

LOCK WASHER,3/8"

3шт.

5

25-106

NUT,3/8"-16, G5

- hex, 3/8" 16 NC

1шт.

6

K24853

PIN

DOWEL - 1/4" x 11/16"

2шт.

7

K905667

SUPPORT

PLATE - support

1шт.

8

K922591

GASKET

- plate

2шт.

9

K605157

SCREW

- special, 7/16" - 14 NC x 1-1/8"

1шт.

10

K89170

SHIM

PLATE - tube clamp

1шт.

11

K603662

SCREW

- 1/4" - 20 NC x 5/8"

3шт.

Выбрано товаров: 11