Запчасти Case 580M (06-37) - 87395372 AXLE, REAR DRIVE - PLANETARY (06) - POWER TRAIN

Схема запчастей Case 580M - (06-37) - 87395372 AXLE, REAR DRIVE - PLANETARY (06) - POWER TRAIN
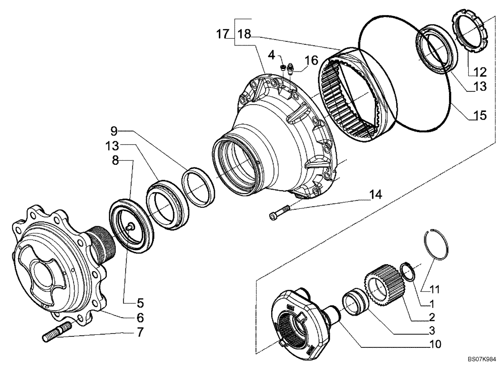
18
3
17
14
9
12
4
8
6
5
16
15
1
11
13
2
7
13
10
FIT
1:1
100%

Артикул

Название

Примечание

Количество

87395372

REAR AXLE

Incl. Ref 1 - 18; Also Includes Parts On Figures 06-33 - 06-37, 07-02

1шт.

87395372R

REMAN-REAR AXLE

580M - SERIES 3 LOADER BACKHOE TIER 3 (NA) (2/08-)

1шт.

87395372C

CORE-REAR AXLE

Return Number

1шт.

1

800-1150

SNAP RING,M50, Ext

6шт.

2

87708443

GEAR

Wheel Hub

6шт.

3

87708444

ROLLER BEARING

6шт.

4

9625178

PLUG,9/16" - 18 ORB

2шт.

5

K395093

HEADED PIN,12mm OD x 15mm L

2шт.

6

87708445

FLANGE

Wheel

2шт.

7

D142986

STUD,88mm L

20шт.

8

452140A1

SEALING RING,150mm ID x 180mm OD x 14.5mm W

2шт.

9

87708447

SPACER

2шт.

10

87708452

PLANET CARRIER

2шт.

11

87708453

SNAP RING

2шт.

12

87708454

RING NUT

M108 x 2

2шт.

13

K395101

TAPERED BEARING,109.5mm ID x 126mm x 21.4mm L

4шт.

14

403955A1

BOLT

M14 x 45

24шт.

15

87711038

RING

Wheel Hub

2шт.

16

E135810

VENTING SCREW

2шт.

17

87708466

GEAR SET

Gear Kit

2шт.

18

87708467

RING GEAR

2шт.

47579403

KIT

MR1 Ring Nut, Incl 1, 8, 9, 12, 13, 15

1шт.

Выбрано товаров: 0