Запчасти Case 580SL (6-28) - TRANSMISSION ASSEMBLY, TRANSMISSION HOUSING - FOUR WHEEL DRIVE (06) - POWER TRAIN

Схема запчастей Case 580SL - (6-28) - TRANSMISSION ASSEMBLY, TRANSMISSION HOUSING - FOUR WHEEL DRIVE (06) - POWER TRAIN
9
10
14
7
12
2
7
9
15
3
12
6
1
13
4
11
8
7
6
8a
FIT
1:1
100%

Артикул

Название

Примечание

Количество

123843A1

TRANSMISSION

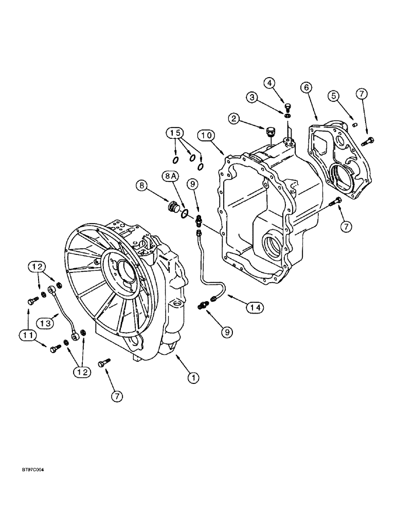
ASSEMBLY - four wheel drive, Includes: Ref. 1 - 15 and parts in Figures 6-24, and 6-30 - 6-44, see Figure 6-24 for remanufactured transmission part numbers

1шт.

1

181200A1

HALF SAFETY COVER

HOUSING - front half

1шт.

1a

239606A1

PLUG

- housing, oil passage port, not shown

1шт.

2

1530028C1

BREATHER

Housing

1шт.

3

934667R1

SEALING RING,M10 x 14 x 1

WASHER - flat, copper, special, 10 x 14 x 1 mm

2шт.

Part of Seal Kit, P/N 278836A1

1шт.

4

181100A1

PLUG,1/8 CAS x 8

- housing

2шт.

5

K260177

PIN

- dowel, special, 10 x 25 mm

3шт.

6

181197A1

COVER

- housing, rear half

1шт.

7

614-10030

BOLT,Hex, M10 x 1.5 x 30mm, Cl 8.8, Full Thd

Full Thd Hex, M10 x 30, 8.8

23шт.

8

100557A1

PLUG, DRAIN,M30 x 2

PLUG - drain, Includes: Ref. 8A

1шт.

8a

238-6121

O-RING,0.103" Thk x 1.049" ID, -121, Cl 6, 90 Duro

1шт.

9

218-1023

HYD CONNECTOR,1/2"-20, 37 Degree x 1/4"-18, NPTF

ADAPTER - straight, 1/2-20 flare x 1/4 inch PT

2шт.

10

181201A1

HALF SAFETY COVER

HOUSING - rear half

1шт.

11

181179A1

BANJO BOLT

BOLT, BANJO, Hex, Special

2шт.

12

181105A1

SEALING WASHER,14mm ID x 20mm OD x 1.5mm Thk

WASHER - flat, copper, special, 14 x 20 x 1.5 mm

4шт.

Part of Seal Kit, P/N 278836A1

1шт.

13

181232A1

TUBE

- oil lubrication

1шт.

14

181176A1

TUBE

- oil

1шт.

15

181141A1

O-RING,17.12mm ID x 2.62mm Width

- housing

3шт.

Part of Seal Kit, P/N 278836A1

1шт.

278836A1

SET OF PARTS

KIT - seal, transmission overhaul, four wheel drive, Includes: Ref. 3, 12, and 15, also see kit parts on Figures 6-24 and 6-32 - 6-44

1шт.

Выбрано товаров: 22