Запчасти Case 580SM (35.732.01[01]) - BACKHOE - STABILIZERS, PLATES AND PADS (580SM) (35) - HYDRAULIC SYSTEMS

Схема запчастей Case 580SM - (35.732.01[01]) - BACKHOE - STABILIZERS, PLATES AND PADS (580SM) (35) - HYDRAULIC SYSTEMS
41
14
39
5
13
8
6
10
36
9
6
34
7
40
34
42
2
8
34
43
11
37
13
13
12
1
13
35.732.02(01)
38
34
FIT
1:1
100%

Артикул

Название

Примечание

Количество

1

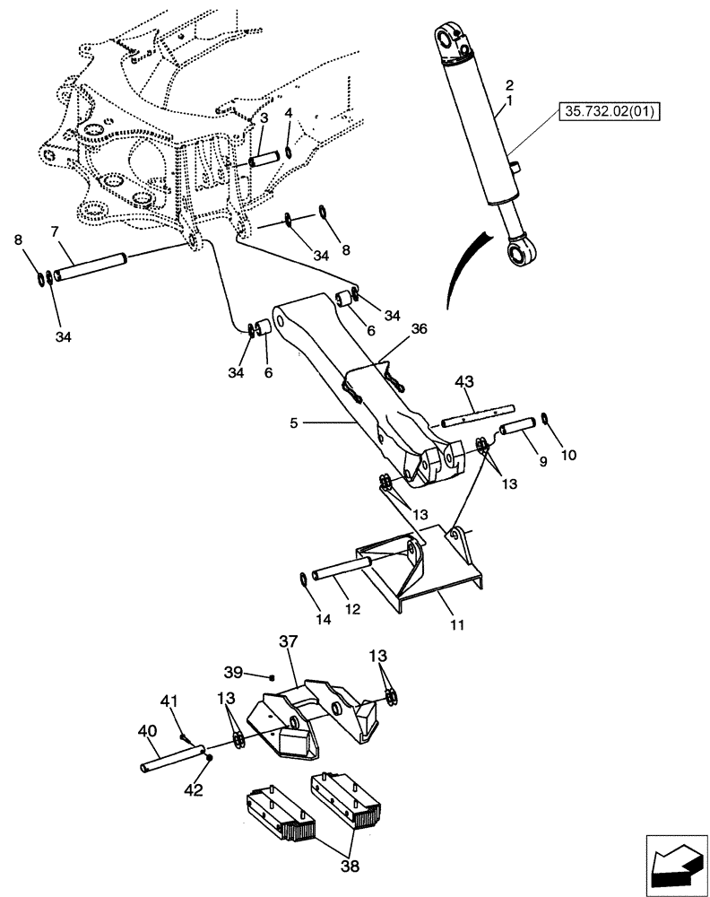
199720A1

HYDRAULIC CYLINDER,Double Acting, 50.8mm Rod, 553.3mm Stroke

108 ID x 553 mm strk; Stabilizer; RH; 580SM Models

1шт.

1

199720A1R

REMAN-HYD CYLINDER

Reman For New PN 199720A1

1шт.

1

199720A1C

CORE-HYD CYLINDER

Return Number

1шт.

2

199721A1

HYDRAULIC CYLINDER,Double Acting, 50.8mm Rod, 553.3mm Stroke

108 ID x 553 mm strk; Stabilizer; Left-Hand; 580SM Models

1шт.

2

199721A1R

REMAN-HYD CYLINDER

Reman for New PN 199721A1

1шт.

2

199721A1C

CORE-HYD CYLINDER

Return Number

1шт.

3

D38907

PIN,1.75" OD x 5 5/16 L

Stabilizer, Serial Range: Cylinder-Chassis

2шт.

4

103-16175

SNAP RING,#175, Ext

4шт.

5

446222A1

STABILIZER

1135 mm (44-11/16 in); Incl. Ref 6

2шт.

6

D50146

BUSHING,44.68mm ID x 57.15mm OD x 38.1mm L

2шт.

7

121665A1

PIN,44.4mm OD x 308mm L

Stabilizer, Serial Range: Leg-Chassis

2шт.

8

103-16175

SNAP RING,#175, Ext

4шт.

9

D26002

PIN,38.1mm OD x 187.32mm L

Stabilizer Cylinder

2шт.

10

D25279

SNAP RING,M35, Int

4шт.

11

87456199

PAD

Plate; Cleated, Tan; If Used

2шт.

12

D28648

PIN,1.5" OD x 10 7/16" L

, Serial Range: Plate/Pad-Leg

2шт.

13

D143406

WASHER,38.23mm ID x 63.88mm OD x 2.9mm Thk

Used as a Spacer

1шт.

14

D25279

SNAP RING,M35, Int

4шт.

15

87389813

PAD

Street or Cemetery; If Used; Bosses Have Been Added To 87389813 Shoe

2шт.

16

D61368

PAD

Rubber; If used

2шт.

17

D53812

PIVOT PIN,1.5" OD x 10.14" L

10-9/64 in Long; Plate to Leg; For Use With 87389813 Shoe With Bosses

2шт.

18

413-1228

BOLT,Hex, 3/4" - 10 x 1-3/4", Gr 5

8шт.

19

425-1012

NUT,3/4"-10, G5

8шт.

33

D143406

WASHER,38.23mm ID x 63.88mm OD x 2.9mm Thk

Used as a Spacer

1шт.

34

495-81226

WASHER,46.02mm ID x 63.5mm OD x 3.35mm Thk

Used as a Spacer

1шт.

36

446454A1

PIN,4.5mm OD x 305mm L

Used With 386000A2 Pad, Ref 37

2шт.

37

386000A2

PAD

Anti-Flipover

2шт.

38

395753A2

PAD, RUBBER

Used With 386000A2 Pad

4шт.

39

231-4247

LOCK NUT,7/16"-14, GB

12шт.

40

D149033

PIN,38.1mm OD x 323.5mm L

2шт.

41

814-10050

BOLT,Hex, M10 x 1.5 x 50mm, Cl 8.8

4шт.

42

832-10410

NUT,M10 x 1.5, Cl 8

4шт.

43

87436782

PIVOT PIN,25.4mm OD x 300mm L

Anti-Flipover; Used With 386000A2 Pad, Ref 37

2шт.

Выбрано товаров: 33