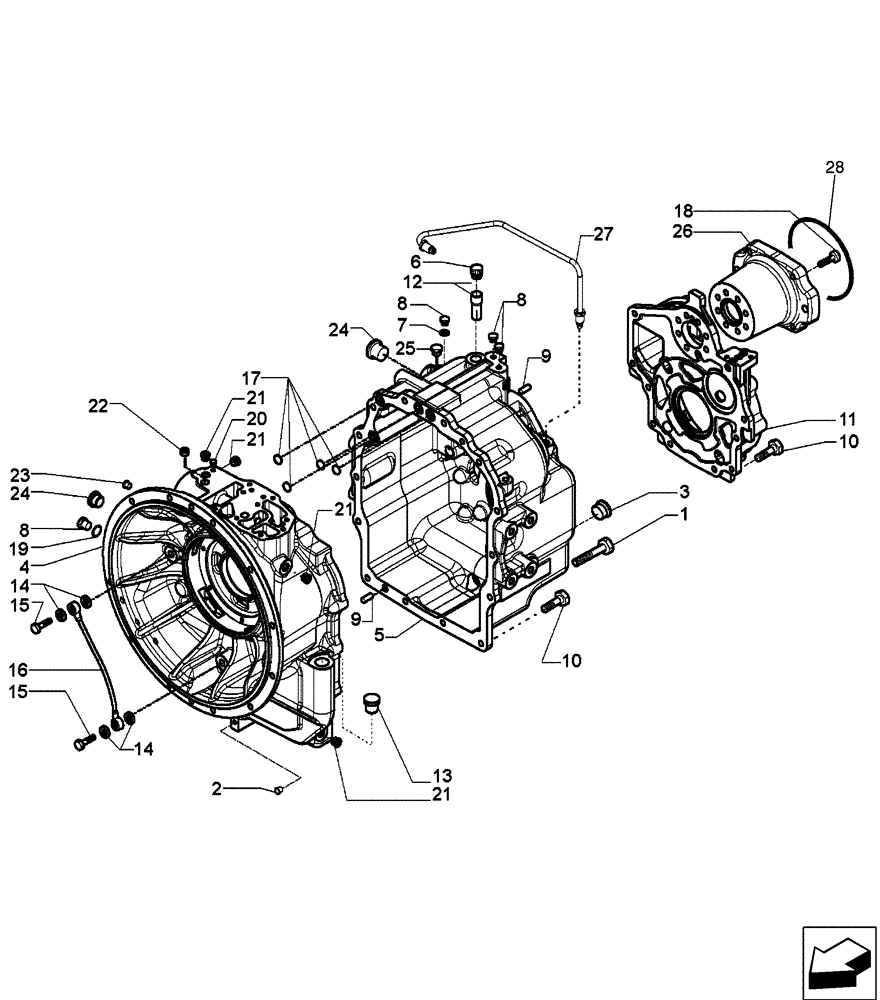
Запчасти Case 580SM (21.112.01[02]) - TRANSMISSION, 2WD (580SM) - HOUSING (21) - TRANSMISSION

Схема запчастей Case 580SM - (21.112.01[02]) - TRANSMISSION, 2WD (580SM) - HOUSING (21) - TRANSMISSION
25
23
21
1
21
8
14
8
12
20
7
27
9
17
2
9
11
15
19
15
10
5
16
24
4
21
8
6
21
14
13
10
28
24
28
18
3
22
FIT
1:1
100%

Артикул

Название

Примечание

Количество

87395300

TRANSMISSION

Two Wheel Drive, Incl. Ref 1 - 28

1шт.

87395300R

REMAN-TRANSMISSION

Remanufactured, 2WD

1шт.

87395300C

CORE-TRANSMISSION

Return Number

1шт.

1

814-10150

BOLT,Hex, M10 x 1.5 x 150mm, Cl 8.8

2шт.

2

NSS

NOT SOLD SEPARAT

PLUG, Shipping Plug

1шт.

3

100557A1

PLUG, DRAIN,M30 x 2

M30 x 2; Incl 238-6121 O-Ring

1шт.

238-6121

O-RING,0.103" Thk x 1.049" ID, -121, Cl 6, 90 Duro

1шт.

4

87701253

TRANSMISSION HOUSING

Front

1шт.

5

87701255

TRANSMISSION HOUSING

Rear

1шт.

6

1530028C1

BREATHER

1шт.

7

934667R1

SEALING RING,M10 x 14 x 1

3шт.

8

181100A1

PLUG,1/8 CAS x 8

4шт.

9

K260177

PIN

10 x 25

3шт.

10

614-10030

BOLT,Hex, M10 x 1.5 x 30mm, Cl 8.8, Full Thd

17шт.

11

87701257

COVER

1шт.

12

310772A1

VENTILATION PIPE,18 mm OD, 42 mm Length

Breather

1шт.

13

NSS

NOT SOLD SEPARAT

PLUG, Shipping Plug

1шт.

14

181105A1

SEALING WASHER,14mm ID x 20mm OD x 1.5mm Thk

4шт.

15

181179A1

BANJO BOLT

M14 x 1.5

2шт.

16

181232A1

TUBE

Lubrication

1шт.

17

181141A1

O-RING,17.12mm ID x 2.62mm Width

4шт.

18

87701258

BOLT,M10 x 1.5 x 45mm L

M10 x 45

7шт.

19

87429985

SEALING WASHER,10mm ID x 18mm OD x 1.5mm Thk

10 x 18 x 1.5 mm

1шт.

20

87702570

PLUG,7mm OD

1шт.

21

E135809

PLUG

9/16

4шт.

22

87701260

PLUG,M16 x 1.5

M16 x 1.5

1шт.

23

181101A1

PLUG,M14 x 1.5

M14 x 1.5

1шт.

24

NSS

NOT SOLD SEPARAT

PLUG, Shipping Plug

1шт.

25

NSS

NOT SOLD SEPARAT

PLUG, Shipping Plug

1шт.

26

87701269

FLANGE

PTO

1шт.

27

87701270

PIPE

Oil Tube

1шт.

28

87429982

O-RING

Pump Mounting

1шт.

Выбрано товаров: 32