Запчасти Case 590SM (06-13) - TRANSMISSION - MOUNTING (MODELS WITH POWERSHIFT) (06) - POWER TRAIN

Схема запчастей Case 590SM - (06-13) - TRANSMISSION - MOUNTING (MODELS WITH POWERSHIFT) (06) - POWER TRAIN
13
2
9
13
22
11
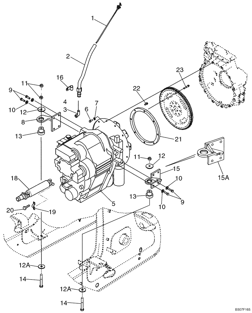
1
15a
4
12
14
11
12a
21
23
9
5
7
14
10
16
19
10
15
6
12
20
10
3
18
8
12a
FIT
1:1
100%

Артикул

Название

Примечание

Количество

1

87430618

DIPSTICK,669mm L

1шт.

2

393999A1

TUBE,25.4 mm OD

Dipstick

1шт.

3

218-5110

ELBOW,90 Degree Elbow, 1-5/16" - 12 Male JIC x 1-5/16" - 12 Male ORB

Incl. Ref 4

1шт.

4

237-6016

O-RING,0.116" Thk x 1.171" ID, -916, Cl 6, 90 Duro

1шт.

5

87424815

TRANSMISSION

New, Four Wheel Drive Models, See Figure 06-25 - 06-35, 06-36

1шт.

5

87424815R

REMAN-TRANSMISSION

Remanufactured Transmission, Powershift, Does Not Include Torque Converter ,Trans SN (BSN N7C431651)

1шт.

5

87424815C

CORE-TRANSMISSION

Return Part Number

1шт.

5

87749356

TRANSMISSION

New, Four Wheel Drive Models, See Figure 06-25 - 06-34, 36-35A, 06-36; 590SM Trans. SN N7C431651 - ; Replaces 87645686

1шт.

5

87749356R

REMAN-TRANSMISSION

590SM (SERIES 2) (TIER 2) (NA) (SN N7C431651-) (2/04-)

1шт.

5

87749356C

CORE-TRANSMISSION

Return Part Number

1шт.

6

627-10030

BOLT,Hex, M10 x 1.5 x 30mm, Cl 10.9, Full Thd

12шт.

7

496-21041

WASHER,13/32" x 13/16" x .089", HDN

12шт.

8

87416982

MOUNTING PARTS

Left-Hand Bracket

1шт.

9

614-12035

BOLT,Hex, M12 x 1.75 x 35mm, Cl 8.8, Full Thd

8шт.

10

896-15012

WASHER,13.5mm ID x 28mm OD x 4mm Thk

8шт.

11

832-10412

NUT,M12 x 1.75, Cl 8

3шт.

12

85801585

SEALING WASHER,13mm ID x 65mm OD x 5mm Thk

Special

2шт.

12a

85802618

SEALING WASHER,13mm ID x 41mm OD x 3mm Thk

2шт.

13

87416967

SUPPORT

Insulator

2шт.

14

814-12080

BOLT,Hex, M12 x 1.75 x 80mm, Cl 8.8

2шт.

15

87416981

MOUNTING PARTS

Right-Hand Bracket; No Longer Available, For Service Order 87577510 Bracket, Ref 15A

1шт.

15a

87577510

MOUNTING PARTS

Right-Hand Bracket

1шт.

16

D35908

CLAMP,1" Clamping pipe

1шт.

18

367859A2

DRIVE SHAFT

Transmission to Rear Axle, See Figure 06-47; Dana Brand; No Longer Available, Order 87405327 Driveshaft

1шт.

18

87405327

DRIVE SHAFT

Transmission to Rear Axle; Neapco Brand; Component Parts Not Available

1шт.

19

90-6682T1

CLAMP

2шт.

20

9637611

SCREW,Hex Flng, 5/16" - 24 x 3/4"

Hex Flange Head, Special, 5/16 - 24 UNF x 1-1/16; Replaces D137627 Bolt

4шт.

21

87407758

RING

Adapter Ring, Flywheel

1шт.

22

87021705

12 PT SCREW,M10 x 1.25 x 20mm, Cl 10.9

4шт.

23

87021704

12 PT SCREW,M10 x 1.25 x 50mm, Cl 10.9

4шт.

Выбрано товаров: 30