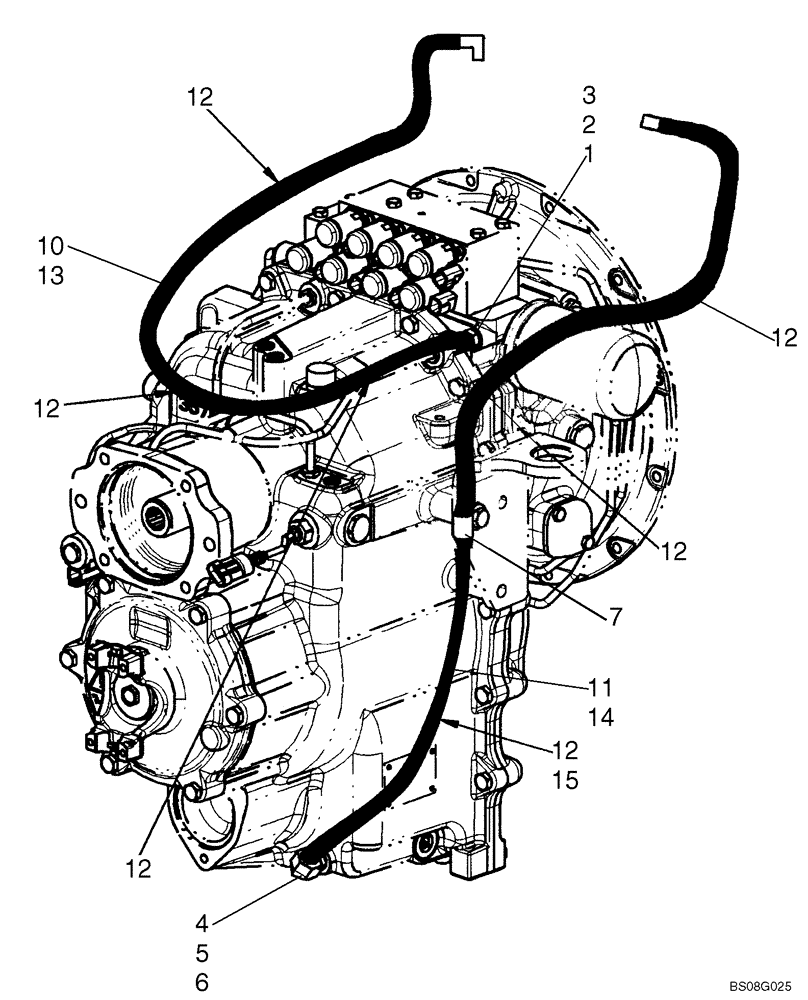
Запчасти Case 590SM (07-05B) - BRAKE LINES TO TRANSMISSION - 4WD POWERSHIFT (590SM+) (07) - BRAKES

Схема запчастей Case 590SM - (07-05B) - BRAKE LINES TO TRANSMISSION - 4WD POWERSHIFT (590SM+) (07) - BRAKES
6
12
12
12
14
4
12
13
5
1
11
15
3
2
7
12
12
10
FIT
1:1
100%

Артикул

Название

Примечание

Количество

1

201-101

HYD CONNECTOR,11/16" - 16 Male ORFS x 9/16" - 18 Male ORB

Incl 2, 3

1шт.

2

237-6006

O-RING,0.078" Thk x 0.468" ID, -906, Cl 6, 90 Duro

Face Seal End

1шт.

3

238-6012

O-RING,0.07" Thk x 0.364" ID, -12, Cl 6, 90 Duro

Boss End

1шт.

4

201-304

ELBOW,90 Degree Elbow, 11/16" - 16 Male ORFS x 9/16" - 18 Male ORB

Incl. 5, 6

1шт.

5

238-6012

O-RING,0.07" Thk x 0.364" ID, -12, Cl 6, 90 Duro

Face Seal End

1шт.

6

237-6006

O-RING,0.078" Thk x 0.468" ID, -906, Cl 6, 90 Duro

Boss End

1шт.

7

515-25190

CLAMP,3/4", Insul, 1/2" Bolt

Use Exisitng Hardware on Mounting Bracket; See Figure 06-12, Ref 9, 10

1шт.

10

87603513

BRAKE LINE,9.5mm ID x 1525mm L

1525 mm; Supply

1шт.

11

87603514

BRAKE LINE,9.5mm ID x 1425mm L

1425 mm; Return

1шт.

12

191704A1

HOSE PROTECTION,19mm ID x 25mm OD x 460mm L

450 mm Long; No Longer Used; For Service Order (2) Ref 13, 87491619

6шт.

13

87491619

GUARD,19.1mm ID x 1400mm L

Hose Guard; 1400 mm Long

1шт.

14

87491621

Hose Guard; 920 mm Long

1шт.

15

191704A1

HOSE PROTECTION,19mm ID x 25mm OD x 460mm L

450 mm Long

1шт.

Выбрано товаров: 13