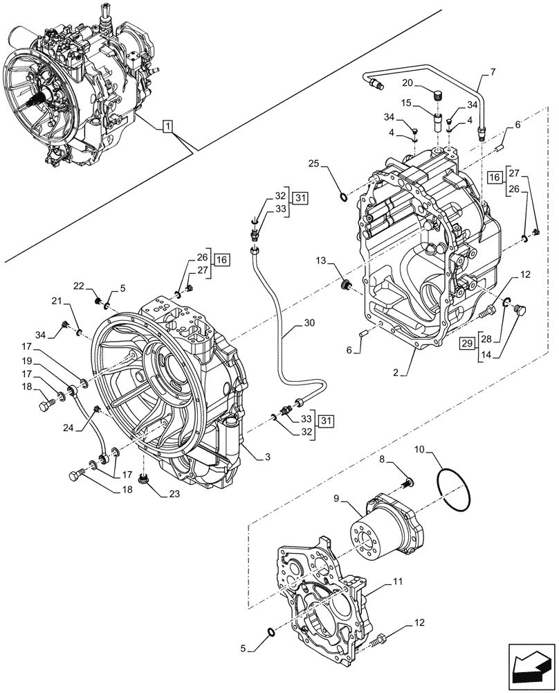
Запчасти Case 580SN (21.112.060) - VAR - 423059 - TRANSMISSION, POWERSHUTTLE, COMPONENTS, HOUSING, 4WD (21) - TRANSMISSION

Схема запчастей Case 580SN - (21.112.060) - VAR - 423059 - TRANSMISSION, POWERSHUTTLE, COMPONENTS, HOUSING, 4WD (21) - TRANSMISSION
3
13
23
30
15
17
24
25
26
27
7
18
28
11
17
5
32
2
4
14
18
29
4
10
21
33
12
27
31
34
33
26
1
12
9
31
17
5
34
34
16
6
20
6
16
19
32
22
8
FIT
1:1
100%

Артикул

Название

Примечание

Количество

1

87395301

TRANSMISSION

ASSY, TLB 1 Up with SAHR, Incl 2 - 34

1шт.

See also Transmission Components in Figures 21.104.040, 21.112.080, 21.134.050, 21.134.060, 21.134.070, 21.154.070, 21.154.080, 21.154.090, 21.154.100, 21.154.110, 21.154.120, 21.154.130, 33.110.020, 55.024.040, 55.031.030, 55.031.040

1шт.

2

87701777

TRANSMISSION HOUSING

Rear

1шт.

3

84318195

HOUSING

Front

1шт.

4

934667R1

SEALING RING,M10 x 14 x 1

3шт.

5

272217

O-RING,0.07" Thk x 0.426" ID, -13, Cl 6, 90 Duro

1шт.

6

K260177

PIN

3шт.

7

87701270

PIPE

Transmission Oil

1шт.

8

87701258

BOLT,M10 x 1.5 x 45mm L

7шт.

9

87701269

FLANGE

Transmission, PTO

1шт.

10

175156

O-RING,0.103" Thk x 4.987" ID, -159, Cl 5, 75 Duro

1шт.

11

87701257

COVER

Housing

1шт.

12

614-10030

BOLT,Hex, M10 x 1.5 x 30mm, Cl 8.8, Full Thd

21шт.

13

100557A1

PLUG, DRAIN,M30 x 2

1шт.

14

NSS

NOT SOLD SEPARAT

Plug, Incl in 29

1шт.

15

310772A1

VENTILATION PIPE,18 mm OD, 42 mm Length

Oil Breather

1шт.

16

9625178

PLUG,9/16" - 18 ORB

ASSY, Incl 26, 27

2шт.

17

181105A1

SEALING WASHER,14mm ID x 20mm OD x 1.5mm Thk

4шт.

18

181179A1

BANJO BOLT

2шт.

19

181232A1

TUBE

Oil

1шт.

20

1530028C1

BREATHER

1шт.

21

87429985

SEALING WASHER,10mm ID x 18mm OD x 1.5mm Thk

1шт.

22

181101A1

PLUG,M14 x 1.5

1шт.

23

239606A1

PLUG

1шт.

24

87701779

RIVET,7mm OD

1шт.

25

181141A1

O-RING,17.12mm ID x 2.62mm Width

4шт.

26

9617873

O-RING,0.078" Thk x 0.468" ID, -906, Cl 6, 90 Duro

2шт.

27

NSS

NOT SOLD SEPARAT

Plug, Incl in 16

2шт.

28

84288623

SEAL,17.8mm ID x 22.9mm OD x 1.5mm Thk

1шт.

29

1725741

PLUG,M20 x 1.5 x 14mm

ASSY, Incl 14, 28

1шт.

30

181176A1

TUBE

Transmission Oil

1шт.

31

218-1023

HYD CONNECTOR,1/2"-20, 37 Degree x 1/4"-18, NPTF

ASSY, Incl 32, 33

2шт.

32

237-6004

O-RING,0.072" Thk x 0.351" ID, -904, Cl 6, 90 Duro

2шт.

33

NSS

NOT SOLD SEPARAT

Connector, Incl in 31

2шт.

34

181100A1

PLUG,1/8 CAS x 8

4шт.

Выбрано товаров: 35