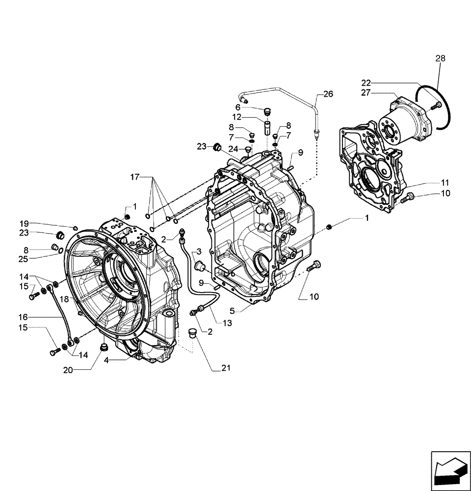
Запчасти Case 580SN (21.112.01[01]) - TRANSMISSION - 4WD - HOUSING (21) - TRANSMISSION

Схема запчастей Case 580SN - (21.112.01[01]) - TRANSMISSION - 4WD - HOUSING (21) - TRANSMISSION
24
15
26
3
7
25
1
9
20
8
2
23
19
22
4
2
1
10
18
8
9
15
6
14
17
16
12
27
14
10
8
13
5
23
28
21
7
11
FIT
1:1
100%

Артикул

Название

Примечание

Количество

1

87395301

TRANSMISSION

Four Wheel Drive, Incl. Ref 1 - 28\

1шт.

1

87395301R

REMAN-TRANSMISSION

Remanufactured, 4WD

1шт.

1

87395301C

CORE-TRANSMISSION

Return Number, 4WD

1шт.

1

E135809

PLUG

9/16

2шт.

2

218-1023

HYD CONNECTOR,1/2"-20, 37 Degree x 1/4"-18, NPTF

2шт.

3

100557A1

PLUG, DRAIN,M30 x 2

M30 x 2; Incl 238-6121 O-Ring

1шт.

238-6121

O-RING,0.103" Thk x 1.049" ID, -121, Cl 6, 90 Duro

1шт.

4

87701053

TRANSMISSION HOUSING

Front

1шт.

5

87701777

TRANSMISSION HOUSING

Rear

1шт.

6

1530028C1

BREATHER

1шт.

7

934667R1

SEALING RING,M10 x 14 x 1

4шт.

8

181100A1

PLUG,1/8 CAS x 8

4шт.

9

K260177

PIN

10 x 25

3шт.

10

614-10030

BOLT,Hex, M10 x 1.5 x 30mm, Cl 8.8, Full Thd

21шт.

11

87701257

COVER

1шт.

12

310772A1

VENTILATION PIPE,18 mm OD, 42 mm Length

Breather

1шт.

13

181176A1

TUBE

Oil Tube

1шт.

14

181105A1

SEALING WASHER,14mm ID x 20mm OD x 1.5mm Thk

4шт.

15

181179A1

BANJO BOLT

M14 x 1.5

2шт.

16

181232A1

TUBE

Lubrication

1шт.

17

181141A1

O-RING,17.12mm ID x 2.62mm Width

4шт.

18

87702570

PLUG,7mm OD

1шт.

19

181101A1

PLUG,M14 x 1.5

M14 x 1.5

1шт.

20

239606A1

PLUG

1шт.

21

NSS

NOT SOLD SEPARAT

PLUG, Shipping Plug

1шт.

22

87701258

BOLT,M10 x 1.5 x 45mm L

M10 x 45

7шт.

23

NSS

NOT SOLD SEPARAT

PLUG, Shipping Plug

1шт.

24

NSS

NOT SOLD SEPARAT

PLUG, Shipping Plug

1шт.

25

87429985

SEALING WASHER,10mm ID x 18mm OD x 1.5mm Thk

10 x 18 x 1.5 mm

1шт.

26

87701270

PIPE

Oil Tube

1шт.

27

87701269

FLANGE

PTO

1шт.

28

87429982

O-RING

Pump Mounting

1шт.

Выбрано товаров: 32