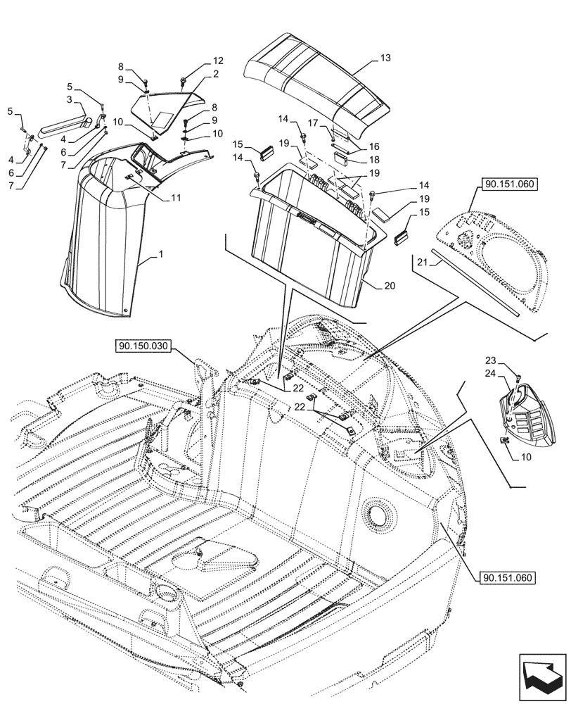
Запчасти Case 580SN WT (90.160.030) - CAB INTERIOR TRIM, RIGHT SIDE, PANEL (90) - PLATFORM, CAB, BODYWORK AND DECALS

Схема запчастей Case 580SN WT - (90.160.030) - CAB INTERIOR TRIM, RIGHT SIDE, PANEL (90) - PLATFORM, CAB, BODYWORK AND DECALS
90.150.030
15
12
3
17
22
6
14
8
10
4
14
18
7
11
2
19
10
15
8
19
16
6
7
5
22
21
4
24
9
1
10
23
9
20
13
14
19
5
90.151.060
90.151.060
FIT
1:1
100%

Артикул

Название

Примечание

Количество

1

47954934

TRIM PANEL

Loader Control

1шт.

2

47945987

COVER

Fuse Panel

1шт.

3

184726A1

FIXING STRIP

1шт.

4

182594A1

HANDLE

2шт.

5

842-1416

SCREW,M4 x 16mm, Cl 4.8

4шт.

6

895-11004

WASHER,4.3mm ID x 9mm OD x 0.8mm Thk

4шт.

7

832-10404

NUT,M4 x 0.7, Cl 8.8

4шт.

8

87399709

THUMB SCREW,Knurled, 10-24 x 1/2" L

2шт.

9

127009A1

CLIP,ELECTRICAL

2шт.

10

131-861

SPRING NUT,Tinn, U, #10-24

3шт.

11

131-121

SPRING NUT,Tinn, U, #10-24

1шт.

12

87310152

BOLT,M6 x 16 Full SST BLO

3шт.

13

47954923

COVER

1шт.

14

87310098

BOLT,M6 x 20 Full SST BLO

5шт.

15

430471A1

SEAL,40mm L

2шт.

16

375112A1

STRIKER PLATE

2шт.

17

440-1066

SCREW,Cross Pan Hd, #6-32 x 3/8"

2шт.

18

D127335

CATCH

1шт.

19

414092A1

SEALING STRIP,100mm

4шт.

20

47954921

TRIM

1шт.

21

414071A1

SEALING STRIP,480mm

1шт.

22

833-40406

NUT,M6, U

5шт.

23

87310126

SCREW,Phillips Drive, Pan HD, #10 - 24 x 3/4", SST

1шт.

24

84259107

BEZEL

Rear Access Panel

1шт.

Выбрано товаров: 24