Запчасти Case 580SN WT (35.357.170) - 8-SPOOL, PRESSURE CONTROL VALVE, EXTENSION, BLOCK, EXTANDABLE DIPPER, W/ PILOT CONTROLS, W/ DOUBLE AUXILIARY HYDRAULIC, COMPONENTS (35) - HYDRAULIC SYSTEMS

Схема запчастей Case 580SN WT - (35.357.170) - 8-SPOOL, PRESSURE CONTROL VALVE, EXTENSION, BLOCK, EXTANDABLE DIPPER, W/ PILOT CONTROLS, W/ DOUBLE AUXILIARY HYDRAULIC, COMPONENTS (35) - HYDRAULIC SYSTEMS
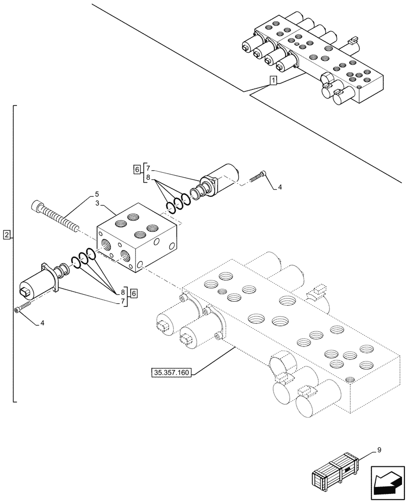
35.357.160
5
2
7
1
8
4
9
6
6
8
7
3
4
FIT
1:1
100%

Артикул

Название

Примечание

Количество

1

47765047

PILOT VALVE

ASSY, 4 Section with Pattern Select, Incl 2 - 8

1шт.

See also Pilot Valve Components in Figure 35.357.160

1шт.

2

85828048

MANIFOLD VALVE

ASSY, 2-Function Block, Incl 3 - 8

1шт.

Extension Block added for Optional Extendahoe and Bi-Dir Aux Functions

1шт.

3

NSS

NOT SOLD SEPARAT

Valve, Manifold Block, 2-Function, Incl in 2

1шт.

4

14302921

HEX SOC SCREW,M4 x 10mm, Cl 8.8, Full Thd

8шт.

5

85828061

SCREW,M5 x 80mm

3шт.

6

85827993

SOLENOID VALVE

ASSY, Pressure Reducing, Incl 7, 8

4шт.

7

NSS

NOT SOLD SEPARAT

Solenoid Valve, Incl in 6

4шт.

8

85828000

SEAL KIT

Pilot Controls, Pressure Control Valve

4шт.

9

47670543

SERVICE KIT

Dual Auxiliary, Service, Incl 2 - 8

1шт.

Valid for All Models, W/ Extendable Dipper and Pilot Control

1шт.

To See Full DIA KIT Composition Look for all the Figures Where the DIA KIT P/N Is Shown

1шт.

Выбрано товаров: 13