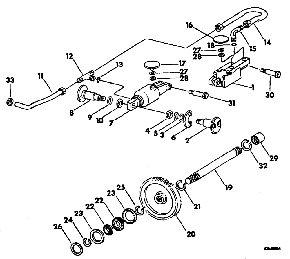
Запчасти Case 3400 (012) - HYDROSTATIC DRIVE GEAR, PTO SHAFT AND SERVO CYLINDER (35) - HYDRAULIC SYSTEMS

Схема запчастей Case 3400 - (012) - HYDROSTATIC DRIVE GEAR, PTO SHAFT AND SERVO CYLINDER (35) - HYDRAULIC SYSTEMS
10
2
20
8
30
11
1
29
18
13
27
28
15
27
24
31
16
17
33
32
6
22
14
5
25
12
22
21
28
3
9
23
23
26
7
4
19
FIT
1:1
100%

Артикул

Название

Примечание

Количество

1

CYLINDER ASSEMBLY, pump servo for components, see list of parts under details of pump servo cylinder

1шт.

2

401035R1

TRUNNION

pump servo

1шт.

179837

BOLT,Hex, 3/8" - 16 x 3/4", Gr 5

2шт.

3

369908R1

O-RING,0.103" Thk x 0.799" ID, -117, Cl 5, 75 Duro

13/16 x 1 x 3/32

1шт.

4

401041R1

WASHER

pump servo trunnion

1шт.

25-118

NUT,1/2"-20, G5

hex, 1/2-20

1шт.

5

401040R1

SPRING WASHER

spring

1шт.

6

401036R91

SHIM KIT

package pump servo trunnion shim consists of $1 shim .005401037Rl $1 shim .007401038R1 $2 shim .020401039R1

1шт.

7

CYLINDER ASSEMBLY, motor servo for components, see list of parts under details of motor servo cylinder

1шт.

8

401043R1

TRUNNION

motor servo

1шт.

9

372821R1

O-RING,0.103" Thk x 1.049" ID, -121, Cl 5, 75 Duro

1-1/16 x 1-1/4 x 3/32

1шт.

179837

BOLT,Hex, 3/8" - 16 x 3/4", Gr 5

2шт.

10

401044R1

WASHER

motor servo trunnion

1шт.

103020

NUT

NUT, hex, 5/8-18

1шт.

11

401045R11

TUBE ASSY.

motor servo supply

1шт.

12

401046R1

TEE

TUBE, ADJ flex, 5/16

1шт.

14

401047R11

TUBE ASSY.

pump servo

1шт.

15

401048R1

ELBOW

TUBE, ADJ flex, 5/16

1шт.

16

530027R92

PLUG

ORIFICE, pump cylinder control w/ring includes Ref. NOS 27 AND 28

1шт.

17

530027R92

PLUG

ORIFICE, motor cylinder control w/ring includes Ref. NOS 27 AND 28

1шт.

18

369751R1

O-RING,0.072" Thk x 0.351" ID, -904, Cl 6, 90 Duro

1/4 OD tube

1шт.

19

536749R1

SHAFT

IPTO front driven

1шт.

20

404223R1

GEAR

48 T

1шт.

21

399837R1

SNAP RING,#118, 1.121", Ext

gear retaining

1шт.

22

463911R91

ROLLER BEARING,1" ID x 0.58"

ASSEMBLY CONE

2шт.

23

572564R1

BEARING CUP

CUP

2шт.

24

631530R1

RING, SNAP

RING SNAP BRG retaining, shaft

1шт.

25

463910R1

RING, SNAP

RING SNAP BRG retaining, housing

1шт.

26

401060R1

SPACER

bearing .146

1шт.

26

401061R1

SPACER

bearing .151

1шт.

26

401062R1

SPACER

SPARE PART bearing .156

1шт.

26

401063R1

SPACER

bearing .161

1шт.

26

401064R1

SPACER

bearing .166

1шт.

26

401065R1

SPACER

bearing .171

1шт.

26

401066R1

SPACER

bearing .176

1шт.

26

401067R1

SPACER

bearing .181

1шт.

26

401068R1

SPACER

bearing .186

1шт.

27

403989R1

SPRING WASHER

spring

2шт.

28

396109R1

RING

2шт.

29

533325R91

BEARING, NEEDLE

IPTO FRT driven shaft needle optional w/538467R91

1шт.

29

538467R91

BEARING, NEEDLE

IPTO FRT driven shaft needle optional w/533325R91

1шт.

30

396119R1

BOLT,Shldr, Hex, 1/2" - 13 x 2.38"

hex HD shoulder

1шт.

31

396119R1

BOLT,Shldr, Hex, 1/2" - 13 x 2.38"

hex HD shoulder

1шт.

32

533266R1

RING, SNAP

RING SNAP IPTO front driven shaft

1шт.

33

222-503

TUBE NUT,1/2"-20

duty fitting, 1/2-20 HI

1шт.

13

369384R1

O-RING,0.072" Thk x 0.414" ID, -905, Cl 6, 90 Duro

5/16 OD tube

1шт.

Выбрано товаров: 46